- +1
北京大学李中军课题组:Colwellia psychrerythraea 34H细菌荚膜多糖的合成…
以下文章来源于CCSChemistry ,作者CCS Chemistry
CCSChemistry.
CCS Chemistry是由中国化学会创办的高水平旗舰新刊,面向全球科学家,收录化学各领域高质量原创科技论文。关注CCS Chemistry,即时获取期刊相关资讯。
近日,北京大学药学院李中军课题组报道了Colwellia psychrerythraea 34H细菌荚膜多糖四糖重复单元的一种合成方式。该方法通过解聚透明质酸聚糖的半合成策略,辅以高效构建β-氨基糖糖苷键的三氟噁唑啉供体,实现了该四糖结构的大量制备。所得荚膜四糖具有良好的抗炎活性,能够抑制脂多糖诱导的炎症细胞模型中的炎症因子水平,并显著提高脓毒血症小鼠72小时的存活率。该工作为开发一类治疗系统性炎症的糖类药物提供了潜力结构和新思路。
背景介绍:
糖胺聚糖(Glycosaminoglycans ,GAGs)是一系列由二糖重复单元组成的线性阴离子聚糖,包括透明质酸,硫酸软骨素,肝素,硫酸皮肤素等,在细胞分化、迁移、信号转导等生理病理过程中发挥着重要作用。但受限于GAGs准确结构的获得性难以解决,GAGs寡糖的生物活性研究一直难以获得确切的结论。Colwellia psychrerythraea 34H细菌是一种从北极海洋沉积物中分离得到的嗜冷菌,其荚膜多糖是一种结构特殊的糖胺聚糖(图1),由四糖重复单元组成,并含有半乳糖醛酸结构,且半乳糖醛酸的羧基位连有苏氨酸侧链。氨基糖及羧酸糖由于官能团对糖环活性的影响,合成难度往往较高。Colwellia psychrerythraea 34H荚膜四糖重复单元由Bedini课题组于2019年完成首次全合成,但反应路线全长34步,总收率仅为0.03 %,最终仅获得2.2mg产物,未见相关活性报导。该结构的大量获得方法与活性评价仍有待解决。

图1. Colwellia psychrerythraea 34H细菌荚膜多糖结构
本文亮点:
针对以上问题,北京大学药学院李中军团队提出了一种基于解聚透明质酸聚糖的半合成策略(图2)。作者首先观察到,该荚膜四糖的非还原端二糖为透明质酸聚糖的二糖重复单元,通过对透明质酸聚糖采用特定条件酸解的方式,可简单高效获得均一的透明质酸二糖结构,在实验室中可实现十克级别规模以上的制备。还原端二糖则采用传统的砌块合成方法,为实现1,2-cis-糖苷键的构建,采用了N,N-二甲基甲酰胺溶剂控制与6-O-乙酰丙酰基远程参与的双重策略。[2+2]糖基化反应则使用了高活性的三氟噁唑啉作为供体,以90%的糖基化效率完成了β-氨基糖糖苷键的构建,该方法实现更高反应收率的同时,糖基化供体也表现出更高的稳定性。

图2. Colwellia psychrerythraea 34H荚膜四糖的逆合成分析
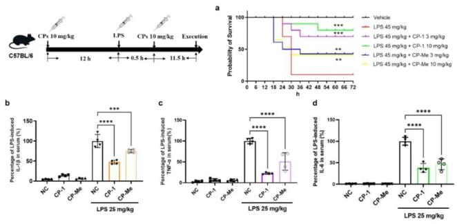
基于以上策略实现了荚膜四糖的大量制备以后,作者进行了相关活性评价,发现该荚膜四糖表现出良好的抗炎活性。作者采用腹腔注射脂多糖(LPS, Lipopolysaccharide)的方法建立脓毒症小鼠的全身炎症模型,发现在荚膜四糖给药后,实验组的存活率相较对照组有了明显提高(图3a),同时LPS诱导的炎症因子的产生也得到了显著抑制(图3b-d)。

图3. LPS诱导的脓毒症小鼠验证荚膜四糖的体内抗炎活性
气管内给药的LPS诱导的急性肺损伤(ALI, acute lung injury)模型同样验证了该荚膜四糖的抗炎活性。作者发现荚膜四糖能够明显减轻LPS诱导的肺组织病理改变,包括减少炎症细胞浸润和肺泡间水肿(图4a-d),同时降低支气管肺泡灌洗液的细胞总数与蛋白水平(图4e-g)。进一步的实验发现荚膜四糖能够下调微噬细胞的数目和浸润,抑制相关细胞因子的分泌(图4h-k)。

图4. LPS诱导的小鼠急性肺损伤模型验证荚膜四糖的体内抗炎活性
总结与展望:
作者基于糖胺聚糖降解的策略,通过酸解法高效大量获得均一的透明质酸二糖片段,用以搭建荚膜四糖的基本骨架,从而简化合成路线并提高了总收率。同时使用高活性的三氟噁唑啉作为供体,以90%的高糖基化效率完成了[2+2]策略的β-氨基糖糖苷键的构建。最终以29步10.3%的总收率获得了目标四糖产物。作者首次报导了该四糖的抗炎活性,能够抑制脂多糖诱导的炎症细胞模型中的炎症因子水平,并显著提高脓毒血症小鼠72小时的存活率。同时,荚膜四糖通过调节微噬细胞浸润和相关细胞因子的分泌,对急性肺损伤小鼠起到了肺组织的保护作用。未来有望基于荚膜寡糖四糖,开发一类治疗系统性炎症的糖类药物。
文章详情:
Anti-Inflammatory Glycosaminoglycan Oligosaccharides from Colwellia psychrerythraea 34H Capsule: Synthesis and Biological Evaluation
Zhongtang Li†*, Xiaoyu Sun†, Yuchao Wang†, Ao Sun†, Linbo Fu, Tongtong Geng, Zihui Zhang, Ximin Lv, Qian Wang, Jing Wang, Baodi Gou, Xiangbao Meng and Zhongjun Li*
Cite this by DOI: 10.31635/ccschem.023.202303364
文章链接:https://doi.org/10.31635/ccschem.023.202303364
扫码在线阅读
扫描或长按左侧二维码,
在线阅读全文

中国化学会
Chemsoc
原标题:《北京大学李中军课题组:Colwellia psychrerythraea 34H细菌荚膜多糖的合成与生物活性评价》
本文为澎湃号作者或机构在澎湃新闻上传并发布,仅代表该作者或机构观点,不代表澎湃新闻的观点或立场,澎湃新闻仅提供信息发布平台。申请澎湃号请用电脑访问http://renzheng.thepaper.cn。





- 报料热线: 021-962866
- 报料邮箱: news@thepaper.cn
互联网新闻信息服务许可证:31120170006
增值电信业务经营许可证:沪B2-2017116
© 2014-2026 上海东方报业有限公司




