- +1
2023年冬日经济市场洞察
导语:
QuestMobile数据显示,随着11月份“断崖式降温”自北向南声量持续火爆,围绕“暖经济”、“冰雪经济”的热度也持续升温,墨迹天气APP在12月15日大降温时的日活飙升至6767.0万,哈尔滨更是完美承接“滔天富贵”,仅仅1月4日,小红书平台内容互动量就达到257.7万次。
具体到领域来看,羽绒服、取暖器、滑雪等社交媒体声量持续火爆。其中,羽绒服的竞争胶着,专业龙头持续发力,鸭鸭、波司登、雅鹿、雪中飞、高梵位列抖音渠道销售额前五,但是,户外运动、快时尚、休闲服饰品牌正在持续进攻,迪士尼、骆驼、斐乐、阿迪达斯、罗宾汉占据了后面的五个位置。
这背后,私域所起的作用正在显现,从2023年11月品牌去重私域用户规模看,鸭鸭达到876.6万,波司登、斐乐分别为406.7万、390.7万,位居前三。与此同时,“平替”再度火爆,军大衣、花棉袄等持续发酵,折射出消费回归理性的趋势。
至于取暖,大家电、小家电、综合家电品牌显然都要分一杯羹,围绕节能省电、智能控制、石墨烯制热材料、仿真火焰、全屋制暖等关键词,在不同价位段,细分品类进行了激烈厮杀,11月份,抖音平台销售额上看,均价在167.5元的暖风机、均价400元的踢脚线,分别占比67.9%、26.9%……
至于滑雪服以及围绕冰雪而生的装备上,虽然高价位依旧集中在国外品牌,但是主打性价比的国内品牌正在崛起,掀起了“国潮滑雪”热……
具体怎么玩?不妨看报告吧。

一、“断崖式”降温席卷全国,带动冬日“暖经济”与“冰雪经济”
1、11月伊始,“断崖式” 降温席卷全国,天气服务类APP出现明显流量高峰,同时相关话题讨论热度也在社媒升温

2、气温骤降下,“过冬姿势”各有不同 ,除购置过冬神器,以“动”制冻,玩转冬日、穿出冬日氛围感也成为人们津津乐道的议题

3、“暖经济” 与“冰雪经济”齐发力,除羽绒服此类过冬“必备”单品外,取暖器、滑雪社媒平台热度也在冬季明显上升

4、素有雪乡之称的哈尔滨以连夜打造“冰雪世界” 、“人工月亮” 、“冻梨摆盘”等花式宠粉行为晋升“顶流”,“南方小土豆” 、 “广西小砂糖橘”等南方游客昵称一时成为网络热梗
QuestMobile数据显示,2024年1月4日,小红书平台提及哈尔滨内容互动量达257.7万次。

5、冬日营销战役拉开帷幕,在投放媒介上,近年商业化发展迅速的短视频平台成为羽绒服品牌实现品效协同的投放首选
QuestMobile数据显示,2023年11月,羽绒服广告投放费用同比增长272.5%。

6、同时,品牌也会结合当前发展阶段及营销目的,“审时度势” 有侧重性地进行资源分配
如鸭鸭、雪中飞、李宁、阿迪达斯等对快手的投放费用占比高于抖音,鸭鸭、雪中飞相对平价,与快手主打的“好的生活,可以不贵” 的理念相契合,而阿迪达斯对于快手投放费用占比的上升或与平台资源倾斜及品牌寻找增量空间有关。

7、营销日益内卷背景下,品牌通过媒介的转换,寻找新的增量与更适合自身营销的土壤

8、平台与品牌“唇齿相依”,通过榜单、创意短片、专属话题等玩法助力品牌挖金“暖经济”,为品牌提供持续向上的动能
如坦博尔、鸭鸭等品牌借助抖音平台出圈,实现更大范围、更高效的用户心智占领。

9、除硬广投放外,品牌对用户心智的植入“软硬兼施” ,借力小红书的种草基因,耕耘内容社区,构筑细水长流的品牌力


10、围绕日常生活和休闲娱乐场景,从“穿”、“用”、“玩”拆解冬日市场品牌竞争格局、营销特征、用户消费态度

二、冬日羽绒服市场在价格与性能之间寻找平衡,户外场景为产品设计、品牌营销注入新灵感
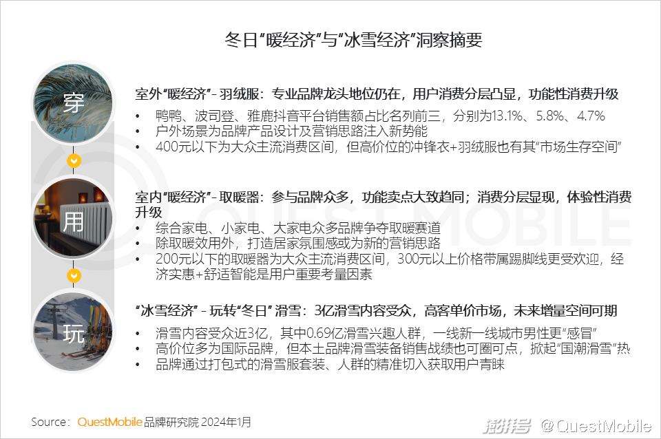
1、专业羽绒服品牌“龙头地位”仍在,户外运动品牌、快时尚品牌、休闲服饰品牌竞争胶着
QuestMobile数据显示,销售名列前茅的归属羽绒服专业品牌,鸭鸭、波司登、雅鹿三个国产品牌名列抖音渠道销售额前三。

2、私域流量与销售协同,作为潜在客户储备池,私域流量不仅能促进企业长期价值的构建,也能促进品牌短期内的交易转化

3、伴随行业政策推动,鹅绒填充成为今年“大热门”,并成为商家卖点关键词

4、虽然市场不乏定价千元以上的羽绒服,但500元以下价位仍是“主流”;用户消费分层明显
QuestMobile数据显示,定价在500元以下的羽绒服销量占比69.7%,1,500元以上价位的羽绒服多为户外运动品牌。

5、“平替款”军大衣、花棉袄等话题在小红书平台迅速发酵,映射出消费者回归“只买对的,不买贵的”理性消费态度

6、当户外活动成为一种大众生活方式,它也正潜移默化地影响品牌的产品设计思路及营销思路
产品设计上,兼具保暖性与防护性的冲锋衣羽绒服正是贴合户外场景的产物,同样地,品牌在营销思路上也紧握户外场景这一“营销密码”。


7、虽然大众在羽绒服消费上持理性态度,但高价位的冲锋衣+羽绒服也有其“市场生存空间”
相比一般羽绒服,冲锋衣+羽绒服更具功能性+科技性+实用性,是其被用户接受的主要原因。

三、冬日“暖经济”中,节能电、智能控制、全屋制暖成为品牌“攻心”消费者的三板斧
1、寒流肆虐下,大家电、小家电、综合家电品牌均欲在取暖器领域分一杯羹,市场竞争加剧的同时,也让消费者有更多选择余地
主营取暖器的品牌秉承“术业有专攻”的精神,在激烈竞争下,也争取到一席之地,先锋在抖音平台的取暖器销售额占比仅次于创维。

2、不同品类取暖器卖点大致趋同,尤其是暖风机与踢脚线,围绕使用成本,使用体验,而打造居家氛围感是两者“另辟蹊径”的宣传手法
从具体宣传卖点来看,节能省电、智能控制、石墨烯制热材料、仿真火焰、全屋制暖是品牌核心宣传点。

3、从市场接受度来看,中低价位的暖风机“更走俏”;300元以上价格带的,属踢脚线更受欢迎

4、品牌在宣传主打“尽善尽美”,从制热性能、控制模式、安全保障到产品适用场景拓宽,使出浑身解数寻找客户“怦然心动”的开关

5、从需求端看,消费者对取暖器的考量重在成本和体验的考量,既要经济实惠,又要智能舒适

6、受商家功能性宣传导向,因此,男性或为主要购买决策者

7、消费分层同样存在,千元以上的取暖器不少为专攻取暖器的品牌所出品,以提升冬日取暖体验为核心,通过制热“流量明星”石墨烯和全屋制暖的美好愿景征服消费者

四、冬日“冷冰雪”点燃“热经济” ,国产品牌崛起,国潮滑雪正当时
1、冰雪经济迎来“春天”,除滑雪用品外,滑雪旅游景点、本地生活平台,美妆等品牌也踏入滑雪这趟冬季限定列车,在社媒平台蓄势种草

2、一线新一线发达城市男性对滑雪更“感冒”,滑雪人群爱好者集中在25-40岁有经济实力有精力的人群之中,消费能力中等偏上

3、人们的冰雪热情被释放,滑雪内容受众规模近3亿,带动滑雪服及滑雪装备的销售
QuestMobile数据显示,滑雪服与滑雪装备在抖音平台销售额均超三千万元,随着用户习惯的养成,未来仍有较大的增量市场空间;滑雪装备种类繁多,作为基础装备的滑雪板销售额占比与销售单价双列第一。

4、滑雪服价格出现明显分层;高价位滑雪服集中在国外品牌,国内品牌则以性价比吸引消费者

5、从抖音平台实际成交表现来看,高价位的国外品牌在滑雪爱好者中有一定接受度;本土品牌借势社媒电商平台异军突起,掀起“国潮滑雪”

6、打包式的套装滑雪服因便捷省力得到人们的青睐,但不同品牌定价差异较大,高价定位产品往往在面料和设计上精心打磨,兼具产品功能性与时尚性

7、在滑雪装备上,中国制造战绩也可圈可点,中国新生代滑雪品牌NOBADAY今年11月夺得抖音平台销售桂冠

8、滑雪装备商品营销精准切入各类滑雪人群,包括初学者、儿童、进阶者等


本文为澎湃号作者或机构在澎湃新闻上传并发布,仅代表该作者或机构观点,不代表澎湃新闻的观点或立场,澎湃新闻仅提供信息发布平台。申请澎湃号请用电脑访问http://renzheng.thepaper.cn。





- 报料热线: 021-962866
- 报料邮箱: news@thepaper.cn
互联网新闻信息服务许可证:31120170006
增值电信业务经营许可证:沪B2-2017116
© 2014-2026 上海东方报业有限公司




