- +1
刘小平/常啸团队Patterns:新算法通过矩阵分解以推断细胞间通信
原创 Cell Press CellPress细胞科学

交叉学科
Interdisciplinary
细胞通讯是多细胞生命体完成生物活动的基础,通过推断细胞间的通讯关系,能够更深入地揭示生命过程和细胞功能。现有的细胞通讯推断计算工具依赖于事先收集的生物学信息(例如配体-受体数据库等),导致细胞通讯推断存在物种限制,此外,数据库的完整性和准确性也始终面临挑战。最近,来自国科大杭州高等研究院的刘小平教授团队开发了一种无监督的细胞间通讯推断算法:MDIC3。该算法通过矩阵分解的方式,将基因表达矩阵中包含的基因间调控信息和细胞间调控信息分离开来,克服了先验知识收集带来的局限性,为推断细胞间通讯提供了新的视角。2024年1月11日,该研究论文以“MDIC3: Matrix decomposition to infer cell-cell communication”为题,在线发表于Cell Press细胞出版社旗下期刊Patterns。该论文通讯作者是国科大杭州高等研究院的刘小平教授和安徽财经大学的常啸教授,第一作者是刘小平教授团队2023届硕士毕业生刘怡。
研究亮点
MDIC3是一种无监督的、不受物种限制的细胞间通讯推断方法;
MDIC3从基因表达数据本身分离基因间调控信息和细胞间调控信息;
MDIC3仅依赖于单细胞基因表达数据,推断结果不受先验信息的影响;
MDIC3提高了细胞间通讯推断的分辨率。
相关背景
多细胞生命体完成各项生物任务依赖于细胞之间的协调活动,而细胞之间的协调活动依赖于不同细胞类型或不同组织中的细胞通讯。细胞通讯是大量单细胞通过配体-受体对等信号分子进行信息交流的过程。近年来,依据单细胞基因表达数据探究细胞间通讯关系正快速成为研究热点。
论文简介
单细胞的基因表达通常由两条路径控制:一方面,基因可以被同一细胞中的其他上游基因或因子直接调控;另一方面,由于细胞会受到同一组织或器官中其他细胞的影响或调控,细胞中的基因表达将受到其他细胞的间接调控。由此说明,单细胞基因表达矩阵将包含两部分信息:基因之间的调控信息和细胞之间的调控信息。
因此,MDIC3算法从单细胞基因表达数据本身出发,通过矩阵分解的方式,从基因表达矩阵中揭示细胞之间的调控情况。

图1. MDIC3算法概述图。
MDIC3算法是一种无监督的细胞通讯推断算法,旨在分离单细胞基因表达矩阵中包含的基因和细胞之间的调控信息。如图1所示,MDIC3算法首先根据单细胞基因表达矩阵计算基因调控网络,然后基于基因调控网络推断细胞通讯网络。在整个推断过程中,只需要输入单细胞基因表达矩阵,不需要任何生物先验信息,因此,MDIC3算法的推断结果将不会受到先验信息质量的影响,可以应用于任何物种。此外,不同于已有的方法,MDIC3算法推断得到的是单个细胞之间的全局通讯网络,提高了细胞间通讯推断的分辨率。
推断结果不受先验信息质量的影响:
已有的细胞通讯计算工具依赖于事先收集的信号分子数据库,主要思路是分析细胞类型间的配体-受体基因共表达,这些有监督的推断方法往往会带来对先验信息敏感的推断结果。由于数据库通常由人为收集和整理,并且目前依然存在大量未知的配受体对,因此,数据库的准确性和完整性难以保证。
MDIC3算法不依赖于信号分子数据库,将有机会发现更准确、全面的细胞间通讯关系。
能够应用于任何物种:
目前关于配体受体的研究主要集中在人类和小鼠物种,因此,为其他不同的物种建立信号分子数据库极具挑战性,现有算法也因为需要收集特定物种的信号分子信息而受到限制。
MDIC3算法不依赖于生物先验信息,能够应用于任何物种。
单细胞之间的全局通讯网络:
MDIC3算法推断出的细胞通讯结果是基于所有单细胞的全局结果,不会依赖或局限于特定的配受体对或信号通路。由于细胞通讯是单个细胞之间通过多个配受体对和多种信号通路共同作用的整体结果,因此MDIC3算法将更加符合细胞通讯的生物学本质。
MDIC3算法分离单细胞基因表达矩阵中包含的基因和细胞之间的调控信息,其中,基因之间的调控信息根据基因表达矩阵计算基因调控网络得到。
基因调控网络是一种反映了基因之间调控关系的生物网络,事实上,基因调控网络可以涵盖大部分已知和未知的基因调控信息,包括配受体的分泌和下游转录因子的活性。
MDIC3算法根据现有的单细胞分类标签,对单个细胞间通讯网络全局整合,得到细胞类型之间的通讯网络。这种在更细致维度上的推断大大增强了MDIC3算法结果的合理性,也为研究单个细胞间的相互作用提供了有效的工具。
将MDIC3算法分别应用于小鼠和人类两个物种,包括7个单细胞数据集,展示了MDIC3的整体能力,并通过大量文献评估了MDIC3算法结果的可靠性和有效性。

图2. 在人类和小鼠单细胞数据集上应用。
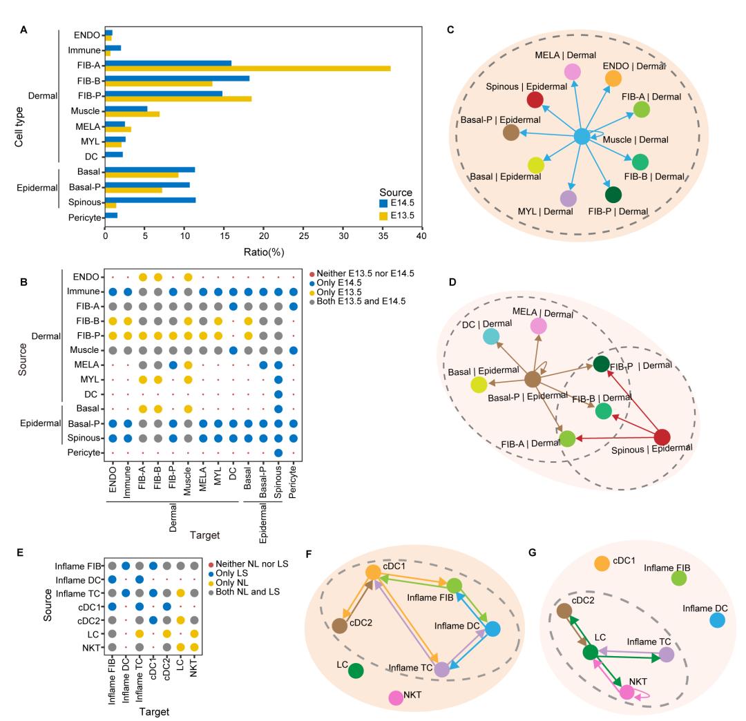
使用MDIC3算法进行联合分析,通过分析小鼠胚胎不同发育阶段的通讯网络,发现从E13.5到E14.5发育阶段,通讯信号的主导者由真皮细胞转变为表皮细胞;通过比较人类特异性皮炎不同疾病状态下的通讯网络,发现病变和非病变皮肤可能都会存在炎症现象,但炎症细胞之间的通讯在病变皮肤中更为活跃(图3)。

图3. 不同发育阶段和不同疾病状态下的联合分析。
将MDIC3算法应用于斑马鱼物种,发现在斑马鱼早期胚胎发育过程中,上胚层细胞发挥重要作用,与已被报道的生物学特征一致,表明MDIC3算法可广泛应用于不同的生物物种(图4)。

图4. MDIC3算法推断斑马鱼物种的细胞通讯。
MDIC3算法提供了推断细胞间通讯的新视角,使在不同物种间发现更全面的细胞通讯关系成为可能。这对于探索不同生物状态下的细胞间相互作用、了解药物对疾病治疗效果背后的生物学原因以进行药物开发,以及阐明不同物种间的细胞通讯(如了解宿主和微生物间的细胞通讯以阐明感染机制)等都具有重要的现实意义。
相关论文信息
论文原文刊载于Cell Press细胞出版社旗下期刊Patterns上,点击“阅读原文”或扫描下方二维码查看论文
▌论文标题:
MDIC3: Matrix decomposition to infer cell-cell communication
▌论文网址:
https://www.cell.com/patterns/fulltext/S2666-3899(23)00320-3
▌DOI:
https://doi.org/10.1016/j.patter.2023.100911
经过50年的不懈努力,Cell Press细胞出版社的编辑与全球的作者、审稿人一起,创办了一系列优秀出版物,未来我们也将不断深耕科研创新和科学信息的传播交流,启迪更多科学新发现。
CellPress细胞出版社
本文为澎湃号作者或机构在澎湃新闻上传并发布,仅代表该作者或机构观点,不代表澎湃新闻的观点或立场,澎湃新闻仅提供信息发布平台。申请澎湃号请用电脑访问http://renzheng.thepaper.cn。





- 报料热线: 021-962866
- 报料邮箱: news@thepaper.cn
互联网新闻信息服务许可证:31120170006
增值电信业务经营许可证:沪B2-2017116
© 2014-2026 上海东方报业有限公司




