- +1
“不缺钱”的高合汽车开始缺钱,谁是背后神秘金主?|清流·新能源
原创 王晓悦 赵元 网易清流工作室
出品|清流工作室作者|王晓悦 赵元 主编|赵妍
爆料邮箱:
stoolpigeon@service.netease.com
高合汽车的资金从何而来,一直是业内的一个谜。
“不是每天都有生产,一个月加起来就生产一周左右。”一位就职于盐城高合工厂的员工告诉清流工作室,此前,盐城高合工厂一天能生产的整车数量在70台左右,但自2023年11月生产减少后,目前的产能只有每天20台左右。
2023年以来,不断有传闻指出高合汽车出现大比例裁员、拖欠供应商款项的情况,到年末甚至传出高合汽车“所有工作暂停”。种种迹象显示,高合汽车似乎正面临困难。
然而,2024年1月2日,深陷舆论漩涡的高合汽车发出声明,表示公司运营一切正常,研发、生产、营销、交付等各项工作正常推进。但清流工作室调查发现,高合汽车目前已出现车辆交付停滞情况,传闻所称的裁员、拖欠供应商款项也确有其事。
高合汽车是华人运通旗下高端智能电动车品牌,发布于2019年。该车企定位豪华电动车,其首款量产车高合HiPhi X售价最高达80万元,售价最低的车型HiPhi Y价格也在33.9万元至45.9万元。
主打高端车型的高合汽车一直给外界以“不缺钱”的印象。高合汽车创始人此前曾就职于贾跃亭的乐视汽车,2017年3月辞去乐视汽车一切职务后,开始着手自己造车。公开的融资记录中,高合汽车仅有2021年11月获得过交通银行上海市分行50亿元的授信支持。
如今,外界依然难以从股权结构中窥见高合汽车真实的融资规模,甚至也难以得知资金真实来源。华人运通造车的钱究竟从哪儿来?
清流工作室独家调查发现,高合汽车早期通过一只与嘉实财富的合资基金,与江苏盐城政府建立合作。盐城政府不仅入股高合汽车的运营主体公司、入股高合汽车关联的投资基金,还为高合汽车提供了改造后的新能源车厂。此外,高合汽车还有来自青岛的国有资金,两家青岛地方国企与莱西市政府一起为华人运通造车提供了超50亿的投资金额和生产工厂。
也就是说,在两地政府的帮助下,高合汽车目前至少有盐城和青岛两个造车工厂。而媒体统计数据显示,高合汽车三款车型近一年销量仅8681台,这一数字不到一个高合盐城工厂年产能的五分之一。
那么,高合汽车的销量要如何撑起两家工厂的产能?随着高合汽车陷入困境,两地政府的投资是否可能“打水漂”?
减产、欠款、交付停滞?
尽管高合汽车在声明中表示,公司研发、生产、营销、交付等各项工作正常推进,但清流工作室调查发现,2023年下半年高合汽车就已减产、裁员,且拖欠供应商款项。近期,更有多位车主下定后一直未能提车。
1月12日,有购车者告诉清流工作室,她在12月9日下定高合HiPhi Y,但“现在都没有上线生产,不知道什么时候能提车,问销售和售后客户,都说一切正常,让我继续等。”
另一位在12月18日下定的购车者也遭遇了同样的情况,她告诉清流工作室,下定20多天后,销售称还在排产中。
“下定”指客户决定购买某一款车型,并向经销商提交订金,预定该款车。从下单的这个时刻开始,汽车的制造、组装、运输等后续环节通常都将有清晰的时间安排。多位购车者下定近一个月后,高合汽车方面却无法确定交付时间,这似乎意味着高合汽车的生产环节出现了问题。
那么,高合汽车的生产情况现在如何呢?
前述就职于盐城高合工厂的员工向清流工作室证实,此前传闻中的大比例裁员确实存在。他称,高合10月份裁了很多人,以至于需要“一个人多干几个岗,哪里需要人就给你安排过去,跨部门的那种”。
他告诉清流工作室,“造车是个流程,前面干完,再到后面有个几天时间,你本身的这个部门,生产完没生产了,上面给你安排到有生产的部门接着干。”他还表示,“从11月开始,加班费都不给报了,年终奖也发得迟,22年的年终奖直到23年4月才发。”
亦有就职于高合上海研发中心的员工向清流工作室表示,研发中心于去年10月左右有过一些裁员。
工厂和研发中心的情况显示,高合汽车的资金链自2023年以来开始承压,2023年11月以后进一步恶化。这一点在供应商处也得到映证。
有高合汽车的合作广告商向清流工作室反映,高合汽车仍在拖欠2022年的广告费,金额在数十万元,他称,“一直向高合催款,高合也回复会给,但是从2022年拖到2024年还没给。”
天眼查也显示,2023年以来,华人运通(江苏)技术有限公司(以下简称“华人运通江苏公司”)多次因买卖合同纠纷、合同纠纷、服务合同纠纷及承揽合同纠纷被起诉,2024年1月5日曾被法院判决执行300.73万元。
尽管如此,目前高合汽车仍能维持一定程度正常运转。有高合汽车销售人员告诉清流工作室,销售端工资正常发放,销售和部分交付工作仍在照常进行,前述高合工厂员工也表示,工资通常在每月15号日发放,基本上没有延迟过,2024年1月15日也正常发放了工资。
支撑高合汽车继续运行的资金,可能来自2023年底的多笔融资。
清流工作室独家调查发现,高合汽车在2023年底曾通过融资租赁的方式进行融资,所涉生产设备估值总额达5.85亿元。
清流工作室独家获得的多份文件显示,高合汽车自2023年11月以来,曾以融资租赁的方式获得至少3笔融资。这些文件显示,2023年11月27日,华人运通江苏公司将尾门&扰流板模具、座椅硬模、仪表盘总成硬模等估值1.29亿的生产设备所有权以融资租赁的方式转让给了青岛城乡建设融资租赁有限公司。
2023年12月27日,华人运通江苏公司又分别以同样的方式,将估值2.27亿和2.29亿的生产设备所有权转让和抵押给了江苏东方融资租赁有限公司和悦达融资租赁有限公司。
2022年时,华人运通江苏公司也曾以融资租赁的方式,将估值1.58亿的生产设备抵押给芯鑫融资租赁有限责任公司,不过租赁期限长达三年,而2023年底的这三次抵押的生产设备估值总价高达5.85亿元,租期却仅为一年。
此外,清流工作室获得的文件显示,华人运通江苏公司还曾于2023年11月22日将35万美元涉外保函保证金质押给中国农业银行股份有限公司盐城开发区支行。
就目前减产、欠款及交付停滞情况来看,这些资金似乎未能完全补上高合汽车的资金缺口。
盐城政府投钱、改造旧厂
与其他造车新势力不同,自2017年成立至今,高合汽车并未在民间进行过大额融资。高合汽车创始人也曾对外表示,华人运通有来自美国的原始资本,还有政府投资,暂时没有启动社会私募的计划,也不会有A、B、C、D数轮的融资。
高合汽车的资金从何而来,一直是业内的一个谜。
清流工作室调查发现,前述向高合汽车提供租赁融资的两家公司,江苏东方融资租赁有限公司和悦达融资租赁有限公司,均为盐城市国资背景。而盐城市国资正是高合汽车早期重要的资金来源。
2017年6月,从乐视汽车离职3个月后,高合汽车创始人和上海丰实股权投资管理有限公司(以下简称“上海丰实”)共同出资,创办东海岸(上海)股权投资管理有限公司(以下简称“东海岸基金”),由此踏上造车之路。资料显示,当时上海丰实背后的金主是嘉实财富管理有限公司,后在2021年退股。
这只2017年设立的东海岸基金,日后成为联结高合汽车与盐城政府的重要载体。
资料显示,高合汽车创始人早年在上汽等车企任职,后来一度从政。2011年3月,他调任上海张江高科技园区管委会常务副主任、副书记,2013年8月官拜上海浦东新区副区长,直至2015年3月辞任。经历了在乐视汽车的任职后,2017年初回到上海,成立东海岸基金,后来他在采访中提到,“一些老领导也很关心我,经介绍,东海岸基金和江苏盐城政府建立了合作关系。”
根据华人运通官网的描述,“2017年8月,在盐城市政府的支持与东海岸基金的组织下,华人运通控股有限公司、江苏悦达集团有限公司(以下简称“悦达集团”)、盐城市国有资产投资集团有限公司签署合作协议书,决定成立华人运通(江苏)技术公司。”天眼查显示,公司成立之初的股东名单中,除了上述三家公司外,还有江苏奥新新能源汽车有限公司,这家公司和悦达集团均为盐城市国企。
此外,2021年,高合汽车和盐城方面还共同成立了江苏悦达汽车集团有限公司,由华人运通上海持股15%,悦达集团持股59.5%,盐城市国有资产投资集团有限公司持股25.5%。
除了成立合资公司以外,盐城市还以其他形式支持高合汽车。2019年6月,悦达集团、东风悦达起亚和华人运通共同宣布,就新能源汽车生产制造、供应链等领域展开多方面合作。在这次合作中,原东风悦达起亚一工厂在升级改造后,被长期租赁给了华人运通。通过租赁悦达起亚的生产基地,华人运通也“借”到了造车所需的生产资质。
工厂的改造升级可能也由盐城方面买单。盐城市委办公室发布的《关于下达2020年全市重大项目和重点工程投资计划的通知》显示,“DYK(东风悦达起亚)一工厂产能合作,计划总投资7.9亿元,2020年计划投资5亿元,利用DYK一工厂实施产能合作,适应性改造后,可年产高合新能源汽车5万辆。”
中国江苏网2020年11月2日的一篇题为《盐城市财政局开展“接轨上海”学习交流活动》的报道显示,“为支持华人运通项目发展,我市成立了注册资本18.9亿元的悦达智创公司,专门负责改造新能源汽车生产车间。”悦达智创即盐城悦达智创新能源汽车有限公司,其股东名单中,包括悦达集团在内,盐城东方投资开发集团有限公司(以下简称“东方投资”)和盐城市创新创业投资有限公司全资股东江苏黄海金融控股集团有限公司(以下简称“黄海金融”)均为盐城市国企。除了股权投资之外,2020年11月,悦达集团还曾向悦达智创提供借款2.6亿元。
除了股权投资、工厂改造租赁,上述中国江苏网报道还提到,盐城市还“组建了规模30亿元的华人运通基金和5亿元的东海岸基金,助推市委、市政府重大项目加快投产达效。”
此处提及的两只基金,“华人运通基金”指的是“盐城经济技术开发区华人运通新能源汽车产业投资基金(有限合伙)”,“东海岸基金”指的是“盐城经济技术开发区东海岸智能交通产业投资合伙企业(有限合伙)”(下称“盐城东海岸基金”)。
天眼查显示,东方投资在华人运通基金的认缴出资额为10.5亿,持股比例为35%。清流工作室获取的一份发债文件显示,东方投资实际投资额为2.1亿元。由此推算,华人运通基金通过股权融资募集的资金规模或在6亿元左右,天眼查显示该基金并无对外股权投资的记录,所募集资金用向何处不得而知。
盐城东海岸基金的股东同样主要来自盐城市国企。除了黄海金融和东方投资还有江苏世纪新城投资控股集团有限公司和江苏盐新汽车产业投资发展集团有限公司。盐城经开区财政局亦持股5.9406%,东海岸基金持股不到1%。
清流工作室调查发现,黄海金融2023年度跟踪评级报告显示,盐城东海岸基金实际募资规模2.53亿元,已对外投资2亿元。
天眼查显示,盐城东海岸基金对外投资了华人运通(江苏)动力电池系统有限公司(以下简称“华人运通动力电池”)和江苏珩创纳米科技有限公司两家公司。其中,盐城东海岸基金在华人运通动力电池的持股比例为20%,认缴出资额为1250万元,公告显示,黄海金融曾通过盐城东海岸基金向华人运通动力电池投资1.5亿元。华人运通动力电池大股东为华人运通江苏公司,持股72%。
来自青岛的神秘金主是谁?
在盐城站稳脚跟后,2021年5月高合汽车首款量产车高合HiPhi X如期批量交付,高合汽车的脚步很快又迈向了青岛。2021年9月,青岛莱西市委书记就表示,莱西将重点推动华人运通高合汽车等项目签约落地。同月,青岛市长在市级机关办公楼会见了高合汽车创始人一行,对华人运通来青开展合作表示欢迎。
2021年12月18日,华人运通(山东)科技有限公司在青岛莱西市经济开发区注册成立,注册资本为3亿元,2022年1月15日,华人运通投资有限公司(以下简称“华人运通投资”)也在莱西市经开区成立。
华人运通集团的股权结构也进行了一番调整。调整后,注册在香港的Human Horizons Limited持有华人运通投资100%股权,华人运通投资持有华人运通控股(上海)有限公司、华人运通(山东)科技有限公司(以下简称“华人运通山东公司”)和高合(青岛)汽车销售服务有限公司的所有股权。华人运通控股也不再持有华人运通江苏公司股份,后者的股份由华人运通控股(上海)有限公司和江苏悦达汽车集团有限公司分别持有80%、20%。
不同于与盐城市政府的合作,新注册成立的华人运通投资和华人运通山东公司及其关联公司中没有任何青岛市国资和国企身影,那么与青岛的合作又是如何开展?
公开报道显示,2022年1月17日,华人运通正式与青岛市签署合作协议,在姜山镇设立中国总部,打造面向全球的世界级研发技术中心,并成立高合汽车销售服务总公司,形成“三总部一基地”全球战略布局。
2022年11月,据青岛晚报报道,2022年前三季度,莱西市新开工投资过亿元项目154个,其中投资过50亿元项目3个,其中就包括华人运通总部基地项目。另据青岛日报报道,2022年华人运通高合汽车试制中心1号试制车间已投入使用,年底前将下线首辆新车型工程样车,预计明年6月份全面投产。
不过,到2023年6月,并未有更多华人运通总部基地项目和生产基地的消息传出,这投资过50亿元的基地项目情况究竟如何了?这超过50亿元的投资款,又由谁来买单?
华人运通山东公司在2022年企业年报中,将通信地址改为青岛市莱西市姜山镇新能源路1号,卫星地图显示,此处原本是北汽新能源莱西生产基地,2022年8月,该工厂曾传出停工停产的消息,高合汽车也曾被外界普遍认为将接盘该工厂。
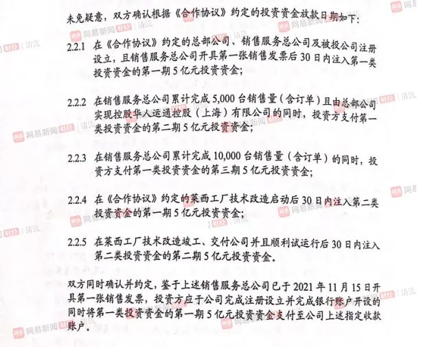
清流工作室独家获取的一份可转债投资协议显示,扬州国益恒远投资有限公司(以下简称“扬州国益恒远”)与华人运通山东公司约定,在满足不同条件后,扬州国益恒应在约定日期向华人运通山东公司支付投资资金。
根据清流工作室独家获取的电子回单及收据显示,华人运通山东公司在2021年12月24日收到了来自扬州国益恒远的第一笔5亿元投资款,之后又分别在2022年2月21日、2022年6月17日至29日和2023年3月31日至5月16日分别收到共20亿元的投资款。这也意味着,高合汽车满足了可转债协议中包括莱西工厂竣工交付在内的所有目标,并合计获得了扬州国益恒远25亿元投资款。扬州国益恒远实控人为青岛昌阳集团有限公司,这是一家莱西市地方国企。双方在可转债协议中约定,扬州国益恒远可在满足一定条件的情况下,将尚未偿还的可转债本金扣除已支付的利息的购买价款,购买公司相应数量的股权。转换价格为华人运通最新一轮对外股权融资价格的90%。2022年初,媒体报道称华人运通正与瑞银集团和摩根士丹利合作港股上市事宜,可能筹集约3亿至5亿美元资金,不过,后续并未有更多消息传出。
2023年12月13日,扬州国益恒远将可转债协议中的10亿元债权质押给青岛银行,分别为青岛昌阳集团有限公司和昌阳集团旗下青岛莱西市自来水有限公司获取了共计5亿元的综合授信,这一比例远低于双方约定的转换价格比例。
通过这种方式为高合汽车提供融资的青岛国企似乎不止昌阳集团。招投标信息显示,青岛 (莱西)城乡社区建设投资有限公司也曾为青岛城投集团股权投资华人运通高合汽车项目招标。青岛城市建设投资(集团)有限责任公司(以下简称“青岛城投”)的一份发债文件显示,其对华人运通投资的投资款达到13.8亿。
而在2023年11月24日和12月5日,Human Horizons Limied还将华人运通投资共计2875万股出质给青岛城投旗下的青岛城投产城投资集团有限公司。前述为华人运通江苏公司提供融资租赁的青岛城乡建设融资租赁有限公司同样出自青岛城建旗下。
与在盐城的情况类似,两家青岛地方国企昌阳集团和青岛城投作为高和汽车背后的金主,与莱西市政府一起为华人运通造车提供了资金和生产工厂。
然而,媒体统计数据显示,高合汽车三款车型近一年销量共计仅8681台,这一数字不到高合盐城工厂年产能的五分之一,在盐城工厂“一个月加起来就生产一周左右”的情况下,高合汽车是否真的需要莱西工厂?青岛方面超50亿元的投资,最后又能收回多少?
王晓悦是清流工作室资深作者,常驻广州。
网易清流工作室(微信号:wangyiqingliu)出品,转载请先联系授权,更多内容欢迎关注微信公众号。
原标题:《“不缺钱”的高合汽车开始缺钱,谁是背后神秘金主?|清流·新能源》
本文为澎湃号作者或机构在澎湃新闻上传并发布,仅代表该作者或机构观点,不代表澎湃新闻的观点或立场,澎湃新闻仅提供信息发布平台。申请澎湃号请用电脑访问http://renzheng.thepaper.cn。





- 报料热线: 021-962866
- 报料邮箱: news@thepaper.cn
互联网新闻信息服务许可证:31120170006
增值电信业务经营许可证:沪B2-2017116
© 2014-2026 上海东方报业有限公司




