- +1
周丽云:《最高人民法院关于适用<中华人民共和国民法典>合同编通则若干问题的解释》重点条文解读|至正…
以下文章来源于至正研究 ,作者周丽云
至正研究.
上海市第二中级人民法院司法实务研究官方公众号;法律法规司法解释学习的平台;司法案例及实务论文发布的平台;法律理论界、实务界人士交流的平台。
《最高人民法院关于适用合同编通则若干问题的解释》重点条文解读
作者简介
周丽云,上海市第二中级人民法院民事审判庭民事合同纠纷审判团队法官助理
新公布施行的合同编通则司法解释涉及总计69个条文,该司法解释实际涵盖了合同总则与债法总则两大版块内容,故增订与细化的内容相对较多。根据合同编通则司法解释的具体条文、最高人民法院答记者问意见以及参与编写司法解释的专家学者意见,本文整理汇总形成了以下的大纲思维导图。思维导图列明了合同编通则司法解释增订细化的主要内容及对应的具体条文,可供了解本次司法解释的总体框架。

特别值得注意的是,合同编通则司法解释自2023年12月5日即开始施行,自司法解释公布到实际施行之间没有过渡时间。对于民法典施行后(2021年1月1日)的法律事实引起的民事案件,司法解释施行后尚未终审的,均适用本次司法解释。也就是说,目前法院一审、二审尚未审结的民事案件,如果引起纠纷的法律事实发生在2021年1月1日后,均需适用新司法解释的规定,各法院应注意梳理存案的适法情况。
鉴于合同编通则司法解释涉及条文较多,本文拟选取部分增订细化多且审判实践中经常适用的条文作重点解读。
一、合同编通则司法解释第3条第3款——审理范围

审判实践中,当事人起诉至法院主张合同无效,法院经过审理后发现合同不成立从而无法认定无效,为了避免判非所请,部分法院即判决驳回当事人的诉请。或者,当事人起诉主张合同无效,法院经过审理后发现合同有效但存在法定解除事由,因为当事人并未诉请主张解除合同,同样为了避免判非所请,部分法院即判决驳回当事人的诉请。但当事人起诉来院,实质上是不想被合同约束,不管是认定合同无效还是认定合同不成立,在结果上均与当事人的诉讼目的一致。法院如果直接判决驳回诉请,虽然当事人可以另行提起诉讼,但前面的诉讼程序并未发挥作用,程序空转,浪费司法资源。
旧的证据规定通过法院释明来解决这一问题,即通过法院释明让当事人相应地变更诉请,但存在两个问题,第一是当事人未能充分理解法院释明内容从而拒绝变更诉请,第二是一审法院释明后二审法院发现可能存在释明错误。所以,修订之后新的证据规定改采归纳为争议焦点进行审理这一做法,也就是说法院对法律关系效力的认定与当事人不一致的,直接归纳为争议焦点进行审理,让当事人充分地举证、辩论,经过充分地举证、辩论后直接判决作出处理。
本次合同编通则司法解释第3条第3款延续了证据规定的处理思路,这也体现了最高院近期非常重要的一个审判理念——实质性化解纠纷理念,其中的重要方面之一即避免程序空转。
二、合同编通则司法解释第9-10条——格式条款
关于格式条款,合同编通则司法解释大体延续了此前法律及司法解释的规定,并在此基础上对部分内容作出进一步细化。司法解释第9条第一款规定两种情形不构成对格式条款的有效抗辩,一是依据示范文本制作,二是约定排除。第9条第二款实际上明确了格式条款的构成要件有三,即“为了重复使用”“预先拟定”以及“未予对方协商”,故当事人可通过举证证明非为重复使用而拟定从而排除格式条款的认定。但是,如已满足格式条款的三项构成要件,仅仅以“未实际重复使用”抗辩的,法院不予支持。
合同编通则司法解释第10条规定了提供格式条款方的提示与说明义务。值得注意的有以下几点:1.相对于民法典,进一步细化了“异常条款”的类型,不仅包括免除或减轻提供方责任,还包括排除或限制对方权利等,与对方有重大利害关系的条款;2. 提示义务的履行,要求采取通常足以对方注意的明显标识,而说明义务则须对异常条款的概念、内容及其法律后果等作出解释说明,既可口头也可书面;3.新增了倾斜保护的内容,即对于以互联网等信息网络订立的电子合同,提供格式条款方仅仅设置勾选、弹窗等方式,一般不能作为已经履行提示或说明义务的有效抗辩。

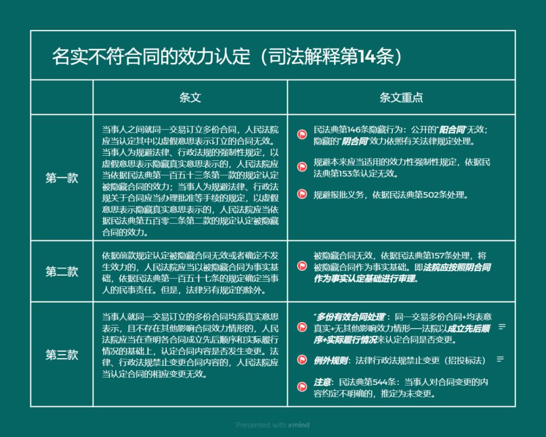
三、合同编通则司法解释第14条——名不符实合同
民法典第146条规定:“行为人与相对人以虚假的意思表示实施的民事法律行为无效。以虚假的意思表示隐藏的民事法律行为的效力,依照有关法律规定处理。”据此,公开的“阳合同”因意思表示不真实从而无效,隐藏的“阴合同”效力则依照有关法律规定处理。

合同编通则司法解释第14条第一款进一步明确如何认定“阴合同”效力:“阴合同”规避本来应当适用的效力性强制性规定的,依据民法典第153条认定无效;“阴合同”规避报批义务的,依据民法典第502条处理。“阴合同”无效后确定当事人民事责任的,根据第14条第二款,法院应当按照“阴合同”作为事实认定基础进行审理。
同时,如果当事人订立的多份合同均为真实意思表示,该条第三款对于多份有效合同如何进行认定也予以了明确,即以成立先后顺序与实际履行情况为基础认定合同内容是否发生变更。当事人对于多份合同之间的效力关系未予明确约定,如果意思表示相互冲突,那么按照合同成立的先后时间顺序,以最后成立的合同为准,另外,还要结合实际履行情况,查明当事人之间到底履行的是哪一份合同,当事人乃合同的主人,当以当事人之意思表示为准。对于法律、行政法规禁止变更合同内容的,即便当事人变更合同,法院也应认定变更无效,如招投标法中对中标后招标人与中标人订立书面合同的内容相关的禁止变更规定。
四、合同编通则司法解释第16条、第18条——非效力性强制性规定
民法典第153条规定:“违反法律、行政法规的强制性规定的民事法律行为无效。但是,该强制性规定不导致该民事法律行为无效的除外。”据此,民事法律行为无效,违反的法律层级仅限法律与行政法规,且仅限其中的强制性规定。而违反非效力性强制性规定不导致民事法律行为无效。可以说民法典第153条是我国民事立法和司法实践经验的总结和发展,确立了判断民事法律行为是否有效的标准。但司法实践中对于效力性强制性规定与非效力性强制性规定的准确识别与认定上,仍然存在较大困难,有诸多不同的原则及方法。此次合同编通则司法解释第16条最大的亮点就是通过列举的方式对民法典第153条后段但书部分作了具体规定,首次对非效力性强制性规定的识别作出明确。
关于非效力性强制性规定的识别,一般来说,强制性规定都有一定的规制目的,倘若为了实现这一规制目的,并不一定使合同无效,也可通过诸如行政或刑事处罚手段得到实现,即强制性规定本身已经明确规定了一定的行政或刑事责任,通过由行为人承担行政或刑事责任即可实现其规制目的,此时就不一定要宣告合同无效。具体来说,司法解释16条第一款列举了五种违反非效力性强制性规定不影响合同效力的情形,为便于理解,在以下图表的右侧举例说明。

合同编通则司法解释第16条第二款则进一步明确,旨在规制履行行为的强制性规定,一般为非效力性强制性规定,违反并不导致合同无效,除非合同履行必然导致违反强制性规定的或者法律、司法解释另有规定的。对于违反非效力性强制性规定被认定有效的合同,如果行为人的违法行为未经行政或刑事处罚的,法院应当依据司法解释第16条第三款作出相应处理。
在识别效力性强制性规定与非效力性强制性规定上,经常依据对法律条文的文义解释进行区分,如果法律条文中采用“应当”“禁止”“不得”等表述,则应当认为是强制性规定,但不能直接认定属于效力性强制性规定。合同编通则司法解释第18条对此予以明确,法律条文中虽然出现上述禁止性表述,但规范目的在于限制或赋予民事权利,而非要求实施或禁止实施特定行为的,违反此种强制性规定的法律后果相关法律、行政法规均已确立相应规则,法院应当依据相应规则来认定合同效力。
五、合同编通则司法解释第17条——公序良俗的细化
民法典第153条第二款规定:“违背公序良俗的民事法律行为无效。”但民法理论与审判实践中,对于公共秩序和善良风俗的界定长期标准不一,导致对于该条概括条款适法尺度的把握存在诸多乱象。此次合同编通则司法解释第17条首次对公序良俗的具体类型列举明确,并规定了判断标准。
司法解释第17条第一款将公序良俗分为三种具体类型:国家安全(政治、经济、军事等)、社会公共秩序(社会稳定、公平竞争秩序、社会公共利益等)、善良风俗(社会公德、家庭伦理、人格尊严等)。第17条第二款以1个导向加5个综合因素相结合作为判断是否违背公序良俗的标准。同时,该款规定了一种例外情形,即违背公序良俗但不影响合同效力的例外,满足的要件包括:1.确因生活需要进行交易;2.未给社会公共秩序造成重大影响;3.不影响国家安全;4.不违背善良风俗。比如,当事人确因生活需要签订借名买房合同,购买目的非炒房投机,且购买标的为正常商品房而非保障性住房,对于该借名买房合同本身的效力,即可考虑适用该条第二款的例外规定。

六、合同编通则司法解释第64-66条——违约金的司法调整
当事人可以约定一方违约时根据违约情况支付一定数额的违约金。之所以选择约定一个具体数额的违约金,就是因为很多情况下守约方的违约损失难以证明。如果一旦违约,要由原告守约方来证明其违约损失,那当事人对于违约金的约定就落空了。但由违约方来证明双方约定的违约金过高,很多时候也不具有可操作性,因为损失发生在原告守约方,违约方并不清楚守约方的损失发生在何处,难以提供证据证明守约方的损失具体有多少,从而难以证明双方约定的违约金过高。

故对于民法典第585条规定的“约定的违约金过分高于造成的损失的,人民法院或者仲裁机构可以根据当事人的请求予以适当减少”的举证责任分配问题,审判实践中存在各种处理。合同编通则司法解释第64条第二款可以说规定了对“违约金过高”的举证责任的动态分配,即根据谁主张谁举证原则,应当由违约方提供证据证明约定的违约金过高,但违约方此时的举证证明程度不要求达到高度盖然性,只需由其提供初步证据使法官产生对违约金过高的合理怀疑,再由守约方提供证据证明其产生的违约损失进而证明约定的违约金合理,如果守约方不能提供初步证据,则法官心证由对违约金过高的合理怀疑转为内心确信,如果守约方能够提供初步证据证明约定的违约金未过分高于其违约损失的,则举证责任又再次动态转移至违约方。司法解释第64条第三款规定了当事人不得约定排除对违约金的调整。
合同编通则司法解释第65条对违约金司法调整的基准及影响因素作了规定,并将约定的违约金的上限明确为违约损失上浮30%,同时,恶意违约方主张调整违约金的,一般不予支持。司法解释的第66条,体现了最高人民法院近期的重要审判理念,实质性化解纠纷理念,为避免程序空转,对违约金调整问题一、二审法院均应注意充分发挥释明作用,在保障当事人诉讼权利基础上,引导当事人更有效率地化解纠纷。
本次合同编通则司法解释以问题为导向,遵循民法典合同编通则的规定,对于审判实践中长期存在的诸多问题尽可能地作出了回应,对我国合同法一般规则进行了比较全面的补充。除了以上本文部分选取的条文外,在预约合同、履行抗辩权的行使、情势变更、债权人代位权及撤销权、债权多重转让等等方面都有不少亮点,篇幅所限,不再一一列明分析。
上海市第二中级人民法院
▼
原标题:《周丽云:《最高人民法院关于适用
<中华人民共和国民法典>合同编通则若干问题的解释》重点条文解读|至正研究》中华人民共和国民法典>本文为澎湃号作者或机构在澎湃新闻上传并发布,仅代表该作者或机构观点,不代表澎湃新闻的观点或立场,澎湃新闻仅提供信息发布平台。申请澎湃号请用电脑访问http://renzheng.thepaper.cn。





- 报料热线: 021-962866
- 报料邮箱: news@thepaper.cn
互联网新闻信息服务许可证:31120170006
增值电信业务经营许可证:沪B2-2017116
© 2014-2026 上海东方报业有限公司




