- +1
本周最高!芯德半导体融资6亿|财联社创投通
以下文章来源于创投日报 ,作者财联社创投通
创投日报.
投资人都在关注的新媒体平台,由上海报业集团旗下财联社、《科创板日报》联合出品。
全文摘要财联社创投通数据显示,本周(1.13-1.19)国内统计口径内共发生120起投融资事件,与上周持平;已披露的融资总额合计约40.71亿元,较上周69.64亿元环比减少41.54%;芯德半导体完成近6亿元战略融资,为本周披露金额最高的融资事件。
财联社创投通
据财联社创投通数据显示,本周(1.13-1.19)国内统计口径内共发生120起投融资事件,与上周持平;已披露的融资总额合计约40.71亿元,较上周69.64亿元环比减少41.54%。
热门领域
从投资事件数量来看,本周集成电路、医疗健康、先进制造、企业服务、新能源等领域较为活跃;从融资总额来看,活跃赛道中集成电路领域披露的融资总额最多,约为10.05亿元;半导体封测公司芯德半导体完成由昆桥资本、国策投资、新潮集团、龙投资本、长江资本等参与的近6亿元战略融资,为本周披露金额最高的融资事件。
细分赛道上,本周受投资人追捧的包括创新药、芯片设计、半导体设备、生物技术、机器人控制器等。
作为对比,本周创新药、半导体设备、机器人领域二级市场表现如下表所示。
热门投资轮次从投资轮次来看,本周融资事件中,除战略投资外,A轮事件数最多,发生26起,占比约为22%;种子及天使轮事件数发生25起,占比约21%。从各轮次融资金额来看,战略投资整体披露金额最多,约14.72亿元;其次是B轮,约13.7亿元。
活跃投融资地区从地区来看,本周广东、江苏、浙江等区域的公司最受青睐,融资事件数量均超10起;从单个城市来看,深圳、上海、北京、苏州获投公司数量较多,分别为23、18、13、10家。
活跃投资机构本周的投资方包括奇绩创坛、招商局资本、毅达资本、梅花创投、启赋资本、道彤投资、君联资本、西部资本、蜂云资本、青松基金、基石资本、武岳峰科创、中金资本等知名投资机构;
以及腾讯投资、比亚迪、五菱汽车、迈为股份、欧莱雅等产业投资方;
同时,还包括国调基金、深创投、成都科创投集团、锡创投、中科先进产业基金、京津冀协同发展基金、海河产业基金、深圳人才基金等国有背景投资平台及政府引导基金。
值得关注的投资事件芯德半导体获6亿元战略投资
芯德半导体于2020年9月设立,主要从事集成电路封装和测试业务,产品主要包括QFN、WLCSP、BGA、LGA、SiP、WLCSP、POP、FANOUT和2.5D/3D等封装形式的产品,并在Bumping和FC等先进封装关键领域具有较为突出的工艺优势和技术先进性。据悉,芯德半导体于2021年7月投产运营,2022年销售额近3亿元,2023年销售收入预计增长80%以上。
企业创新评测实验室显示,芯德半导体在电子核心产业的股权穿透科创能力评级为A级,目前共有140余项公开专利申请,其中发明申请占比约36%,主要专注在封装结构、塑封层、半导体、钝化层等技术领域。
公司近期宣布完成6亿元战略融资,本轮融资由昆桥资本、上海国策领投,蔚蓝创投、宁波宇杉、卓源资本、龙旗股份等多家跟投。
据创投通数据,近一年来,国内半导体封测领域有37家企业获得融资,案例如下。
智租换电获数亿元C轮投资智租换电成立于2018年,是一家新能源领域的创新型物联网科技公司。公司业务范围包括末端配送智能车辆租售服务、智能充换电柜、新能源智能锂电池、IOT云管理平台服务、线上大数据服务、线下维养服务、金融保险综合解决方案服务等。目前已累计服务用户达百万级,累计换电次数近4亿次,累计赋能用户绿色里程达80亿公里,属两轮换电行业头部品牌。
企业创新评测实验室显示,智租换电在新能源汽车相关设施制造领域的股权穿透科创能力评级为A级,目前共有170余项公开专利申请,其中发明申请占比约19%,主要专注于电动自行车、电动三轮车、电动车、立体图等技术领域。
公司近期宣布完成数亿元C轮融资。本轮融资由金通资本领投,神骐资本、西部优势资本、蜂云资本、铃轩资本、通瀛资本、安庆新能源投资等机构跟投。
据创投通数据,近一年来,国内充换电领域有34家企业获得融资,部分案例如下。
虹信生物获数千万元Pre-A轮投资虹信生物成立于2021年12月,是一家聚焦于核酸药物递送和治疗性mRNA创新药物的研发企业。虹信生物首个肿瘤治疗性药物HN2201已完成临床前研发,并获得多家医院的临床试验伦理批件,即将进入临床试验阶段,并在2023年获得了深圳市科技重大专项支持。
企业创新评测实验室显示,虹信生物在生物医学工程产业的科创能力评级为BB级,目前共有10余项公开专利申请,其中PCT申请2项,在4个国家和地区有专利布局,多专注于化合物、化学技术、氨基脂质、递送核酸等技术领域。
公司近期宣布完成数千万元Pre-A轮融资。本轮融资由紫金港资本和弘陶资本联合领投,深天使直投基金和合成资本跟投。融资资金将用于核心产品HN2201的临床开发以及基于工程化细胞靶向递送平台(EnC-LNPs)的临床前药物开发。
据创投通数据,近一年来,国内RNA药物领域有24家企业获得融资,部分案例如下。
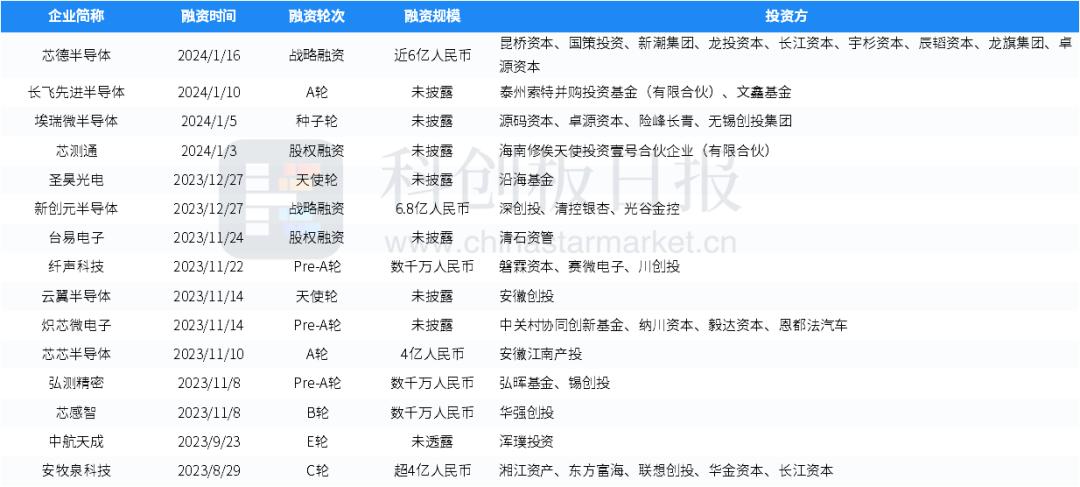
本周投融资事件列表
END特别声明:文章内容仅供参考,不构成投资建议。投资者据此操作风险自担。
MIF(魔力果实创新奖)评委下一个big thing将从汽车、能源、人工智能中走出
【启明创投 王世雨】创新要切合场景 可持续增长成为核心要素
【众为资本 徐薇】产业与科技的结合,是实现创新价值的必然路径
【荒合资本 陈林桦】在确定性市场中 寻找创新的机会
【众源资本 陈伟稼】创新就是创造增量价值 更好满足消费者需求
【加华资本宋向前】消费前景不变 创新是企业底层增长逻辑
【松禾资本罗飞】投创新,实际上投的是新旧产业替代
【澳银资本胡艳】创投机构应该回归真正的本源
【深创投陈楠】大赛道才会产生大创新机会
【高瓴创投 李艳】创新既需要技术驱动 也要有产业化路径
【红点中国 刘岚】投资要有敬畏心 产品与技术是创业公司的法宝
【华映资本 王维玮】创业者要把红利沉淀为公司优势
【碧桂园创投 牛若磊】持续关注新赛道上原创性高的创新企业
【红杉中国 苏凯】关注在技术和模式上的创新企业
……
连线投资人
【复星创富联席董事长:徐欣】产业背景深厚的科技投资人
【活水资本创始合伙人:许乐家】东南亚创投圈探索者
【汉理资本董事长:钱学锋】资深天使投资人、A轮学堂创办人
【鼎兴量子创始人:金宇航】成都新能源与新材料ToB领域资深投资人
【朗盛投资合伙人:李佳】科研出身,服务过百家生物医疗企业的早期投资人
【基石资本合伙人:杨胜君】产业背景深厚的硬科技投资人
【源码资本董事总经理:王菂】智能制造、清洁能源的“发现者”
【蓝驰创投合伙人:陈维广】人新经济早期投资人
……
创投日报往期报道涉及创投机构
连线投资人
红杉中国 | 碧桂园创投 | 加华资本 | 千乘资本 | 摩根大通 | 榕树投资 | 上海人工智能产业投资基金 | 高通创投 | BAI资本 | 达晨财智 | 百联挚高 | 韦豪创芯 | ……
栏目 | 深度
宁德时代 | 高瓴集团 | 融创中国 | 中芯聚源 | 中民投 | 经纬创投 | 华睿投资 | 金石投资 | 建信股权投资 | 国寿股权投资 | ......
元禾璞华 | 源码资本 | 嘉御资本 | 粤科金融 | 招商投资 | 毅达资本 | 同创伟业 | 基石资本 |亦庄国投 | 红杉资本 | 常垒资本 | 华兴资本 | 龙湖资本 | 奥博资本 | 中银资本 | 人保资本 | 晨兴资本 | 中金资本 | IDG资本 | 华映资本 | 五源资本 | 顺为资本 | 挚信资本 | 天图资本 | ……
国家集成电路基金 | 德福基金 | 全国社保基金 | 小米长江产业基金 | 央视产业基金 | 软银愿景基金 | SIG海纳亚洲创投基金 | 三七互娱创投基金 | 国家绿色发展基金 | ......
阿里巴巴影业文化产业基金 | 新浪微博基金 | 芒果文创基金 | 喜马拉雅文化基金......
阿里投资 | 百度投资 | 京东投资 | 腾讯投资 | 字节跳动.....
原标题:《本周最高!芯德半导体融资6亿|财联社创投通》
本文为澎湃号作者或机构在澎湃新闻上传并发布,仅代表该作者或机构观点,不代表澎湃新闻的观点或立场,澎湃新闻仅提供信息发布平台。申请澎湃号请用电脑访问http://renzheng.thepaper.cn。





- 报料热线: 021-962866
- 报料邮箱: news@thepaper.cn
互联网新闻信息服务许可证:31120170006
增值电信业务经营许可证:沪B2-2017116
© 2014-2026 上海东方报业有限公司




