- +1
【复材资讯】Science:近100% PLQY金纳米团簇!
在近红外(NIR)区域(第一NIR窗口700至900nm和第二NIR窗口1000至1700nm)具有发射的发光体在诸如生物成像和光学通信的领域中具有广泛应用。胶体量子点和有机荧光染料是两种典型的近红外发射材料,已被研究者广泛认识。此外,近年来开发的超细金纳米团簇(Au NCs)作为一类新的NIR发光材料出现。这些结构明确的物质可以从根本上理解潜在的光物理机制,有助于合理合成具有改进和定制光学性质的团簇。鉴于其相对较低的毒性和较大的斯托克斯位移、优异的光稳定性和溶液可处理性,Au NCs在深组织生物成像和溶液处理发光二极管中具有潜在的应用。然而,这些NCs的光致发光量子产率(PLQY)通常较低,在环境条件下,只有少数NCs在正常溶剂中达到10%,包括N-杂环卡宾保护的Au13(在730nm处约16%)、炔基保护的Au24(在925nm处约12%)、Au42(PET)32(PET是2-苯基乙硫醇,在875和1040nm处双发射,约12%),和Au38S2(S-Adm)20(S-Adm是1-金刚烷硫酸盐,在900nm处约15%)。迄今为止,大多数NCs在NIR区域的PLQY较低(<1%),这限制了它们的实际应用。
近日,清华大学王泉明教授联合中国科学技术大学周蒙教授报道了报道了一种合金金属纳米团簇 Au16Cu6(tBuPhC≡C)18(Au16Cu6)(其中tBu是叔丁基,Ph是苯基),它与Au22(tBuPhC≡C)18(Au22)构造相同,并在室温(RT)下的溶液中NIR区域显示出接近100%的磷光量子产率。在脱气溶液中Au16Cu6的PLQY大于99%,比Au22高10倍。随后进行了单晶XRD、光物理测量和理论计算,以研究掺杂效应,从而确定几何结构和电子结构与发光性能之间的关系。本研究发现超快系间窜越(ISC)和抑制的非辐射衰变是Au16Cu6独特光物理行为的基础。该论文以题为“Near-unity NIR phosphorescent quantum yield from a room-temperature solvated metal nanocluster”发表在知名期刊Science上。

图1: 质谱。
图2 Au22和Au16Cu6的分子结构以及Au16Cu6的结构解析
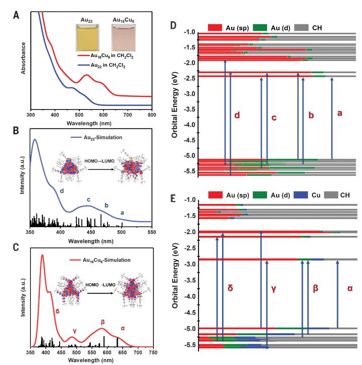
图3 Au22和Au16Cu6的吸收光谱以及TD-DFT计算
图4 Au22和Au16Cu6在二氯甲烷中的发光性能
图5 Au22和Au16Cu6在的超快激发态动力学研究由于前沿轨道中 sp 和 d 带的参与,金 纳米团簇已显示出较高的NIR发光性能。研究人员通过在金 NC 中掺杂铜,实现了接近100%的磷光量子产率。激发态动力学研究显示,掺杂导致从 S1 到 T1 的 ISC 速率增加了 300 倍,这使得近100%的磷光量子产率成为可能。这项研究表明,即使在 RT 状态下的溶液中,金铜 NC 合金也能实现近100%的 PLQY,这将使从生物成像到发光器件等各种应用成为可能。未来,作者将对其他掺杂金属的掺杂效果进行研究,这可能会带来意想不到的光学特性。由于配体外壳和金属内核结构可以通过各种合成策略进行改变,因此系统地调节金属 NC 的发射能区也是很有必要的。
文献链接
Wan-Qi Shi et al. ,Near-unity NIR phosphorescent quantum yield from a room-temperature solvated metal nanocluster. Science 383, 326-330 (2024).
DOI:10.1126/science.adk6628
https://www.science.org/doi/10.1126/science.adk6628
本文译自Science。
来源:今日新材料/材料人
免责声明:中国复合材料学会微信公众号发布的文章,仅用于复合材料专业知识和市场资讯的交流与分享,不用于任何商业目的。任何个人或组织若对文章版权或其内容的真实性、准确性存有疑议,请第一时间联系我们。我们将及时进行处理。
继续滑动看下一个
【复材资讯】Science:近100% PLQY金纳米团簇! 中国复合材料学会 轻触阅读原文
中国复合材料学会向上滑动看下一个原标题:《【复材资讯】Science:近100% PLQY金纳米团簇!》
本文为澎湃号作者或机构在澎湃新闻上传并发布,仅代表该作者或机构观点,不代表澎湃新闻的观点或立场,澎湃新闻仅提供信息发布平台。申请澎湃号请用电脑访问http://renzheng.thepaper.cn。





- 报料热线: 021-962866
- 报料邮箱: news@thepaper.cn
互联网新闻信息服务许可证:31120170006
增值电信业务经营许可证:沪B2-2017116
© 2014-2026 上海东方报业有限公司




