- +1
亚(残)运会表彰!我校荣获多项省部级荣誉
1月20日上午,省委、省政府隆重举行杭州亚运会亚残运会总结表彰大会,总结杭州亚运会、亚残运会成功举办宝贵经验,表彰亚运先进集体和先进个人,进一步激励全省上下以勇当先行者、谱写新篇章的使命自觉勇毅前行、拼搏进取、再立新功。省委书记、省人大常委会主任易炼红讲话,省委副书记、省长王浩主持表彰大会。

我校党委副书记钱波、学校场馆群常务副指挥长杨勇,获奖师生代表参加表彰大会。

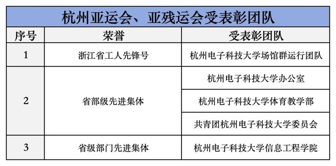
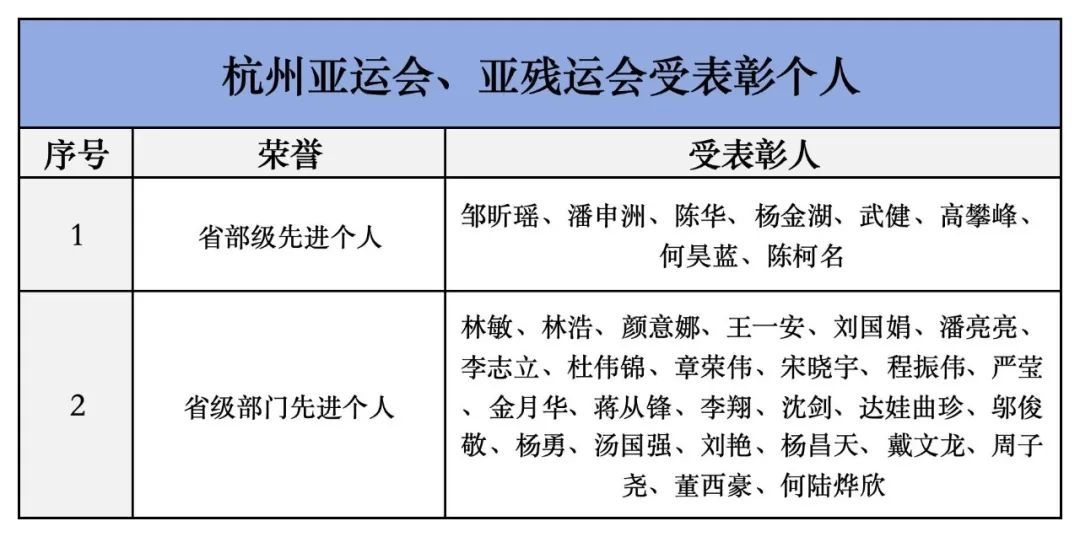
杭州电子科技大学场馆群运行团队被浙江省总工会授予“杭州亚运会、亚残运会浙江省工人先锋号”称号;学校办公室、团委、体育教学部获“杭州亚运会、亚残运会先进集体”称号,信息工程学院获“杭州亚运会、亚残运会浙江省先进集体”称号;陈华等7人获评“杭州亚运会、亚残运会先进个人”称号,林敏等24人获评“杭州亚运会、亚残运会浙江省先进个人”称号。




亚运会期间,杭州电子科技大学场馆群承担亚运击剑、亚残轮椅击剑两项赛事,以及亚运足球训练三大任务。学校还承担奥体中心网球中心、亚运会总指挥部信息技术指挥中心、淳安界首体育中心场馆群的志愿服务工作。我校亚(残)运会工作被新华社、人民日报、央视新闻等近百家媒体报道,引发热烈反响。

杭州电子科技大学场馆群工作
杭州电子科技大学场馆群运行团队把办好杭州亚(残)运会作为坚定拥护“两个确立”、坚决做到“两个维护”的实际行动。为完成亚运击剑、亚残轮椅击剑两项赛事,以及足球训练三大任务,运行团队全面压实办赛责任,严格落实办赛理念,落实决策部署到场馆运行工作的各领域各环节,确保赛事的顺利进行。

运行指挥高效协同,抽调精兵强将建立21个业务领域协同作战、属地场馆高效联动、指挥中心调度畅通的指挥体系。

赛事组织平稳有序,对场馆8大设施设备进行运行优化,全面梳理应急预案,开展桌面和实战式演练,及时复盘亚运办赛经验,抓好场馆转换。
赛事服务保障给力,1203名团队人员提供热情周到服务,高水平完成运动员和技术官员的服务保障,高质量完成数万人次的观众服务。

亚运宣传氛围浓厚,累计拍摄制作视频百余个,“星辰大海灯光秀”等系列视频火遍全网,荣登CCTV5等各大媒体头条,获赞“转播时长最长、新闻报道点击最高”。

场馆群运行团队积极投入场馆建设,获浙江省2022年度百优“无废城市细胞”(无废体育场馆)荣誉,并被列入第一批浙江省“无废亚运细胞”(无废亚运场馆)示范点单位。场馆群运行团队充分发挥工人先锋模范作用,以高度的责任感和使命感投入到工作中。运行团队获亚组委后勤保障部第十一期、第十四期团队之星,97名同志获评亚组委、亚残组委“每周之星”称号,1名同志获评第十二期个人之星。体育教学部林敏、后勤服务中心王术海、机械工程学院张志鹏、管理学院肖宇晴等4名师生担任亚(残)运会火炬手。
杭州电子科技大学场馆群志愿服务团队由5名领队教师、661名师生志愿者组成,服务于19个领域、70个岗位,为亚运会击剑、亚残运会轮椅击剑比赛保驾护航。累计服务时长10.5万小时。肖宇晴作为全省唯一一名本科生,获中国青年志愿者优秀个人奖。


奥体中心网球中心志愿服务工作
杭州亚运会奥体中心网球中心志愿服务团队由5名领队教师、686名学生志愿者组成,服务于17个领域、53个岗位,为亚运会标网、软网和亚残运会网球比赛保驾护航。

累计服务时长达11.5万小时。学生志愿者沈佳锋担任亚残运会富阳站火炬手。

信息技术指挥中心志愿服务工作
亚运会总指挥部信息技术指挥中心志愿服务团队由41名师生志愿者组成,服务3个岗位,在赛时为数十万名工作人员和志愿者提供数字办赛支撑,确保赛事进行平稳有序、成绩发布权威高效。

每一项突破记录、每一块亚运奖牌的诞生,都有着他们的助力。


淳安界首体育中心场馆群志愿服务
淳安界首体育中心场馆群志愿服务团队由信息工程学院5位领队、407位学生志愿者组成,服务于15个领域、70个岗位,为铁人三项、山地自行车、马拉松游泳三项比赛保驾护航,累计服务时长达4.58万小时。学生志愿者彭勇龙担任亚运会台州站火炬手。

杭州电子科技大学信息工程学院407名小青荷与志愿者管理团队合照
亚(残)运会的圆满结束既是终点又是起点,学校将继续弘扬劳模精神、劳动精神、工匠精神,牢记嘱托、感恩奋进、赓续前行,继续传续志愿服务精神和中华传统体育精神,为中华民族伟大复兴而努力奋斗。

竞赛技术领域志愿者为运动员进行引导

相关推荐

来吧!一起邂逅校园的小“梅”好

喜报| 我校荣获中国青年碳中和创新创业大赛全国银奖
来 源 | 杭州电子科技大学
排 版 | 光语新媒体工作室
编 辑 | 蔡怀明
责 编 | 楼威
审 核 | 程振伟
点个“赞”,再点个“在看”,致敬亚运工作人员
继续滑动看下一个
亚(残)运会表彰!我校荣获多项省部级荣誉 杭州电子科技大学 轻触阅读原文

杭州电子科技大学向上滑动看下一个
原标题:《亚(残)运会表彰!我校荣获多项省部级荣誉》
本文为澎湃号作者或机构在澎湃新闻上传并发布,仅代表该作者或机构观点,不代表澎湃新闻的观点或立场,澎湃新闻仅提供信息发布平台。申请澎湃号请用电脑访问http://renzheng.thepaper.cn。





- 报料热线: 021-962866
- 报料邮箱: news@thepaper.cn
互联网新闻信息服务许可证:31120170006
增值电信业务经营许可证:沪B2-2017116
© 2014-2026 上海东方报业有限公司




