- +1
遗嘱(示范模板)
导读:本次归类汇编了11种遗嘱版本,供大家参考。
1、自书遗嘱:一个子女继承,且作为子女个人财产
2、自书遗嘱:多个子女继承,且作为子女的夫妻共有财产
3、自书遗嘱:多份遗产、多个遗产受益人
4、代书遗嘱:遗赠给孙子女,给第三人保留居住权
5、代书遗嘱:设定继承顺位
6、代书遗嘱:设定遗嘱执行人
7、代书遗嘱:设定遗产管理人
8、打印遗嘱:部分遗产捐赠,遗产有兜底条款,遗嘱内容还包含丧事处理
9、打印遗嘱:立遗嘱时性质为遗赠、后续可能变为遗嘱继承
10、公证遗嘱:设定遗产管理人、提存、遗嘱指定监护,为残疾子女提供法律保障
11、自书遗嘱:遗体或器官捐献、特殊安葬方式
全文:
网络配图网络配图网络配图网络配图网络配图网络配图网络配图网络配图网络配图网络配图网络配图网络配图网络配图网络配图网络配图网络配图网络配图网络配图网络配图网络配图网络配图网络配图网络配图网络配图网络配图网络配图网络配图网络配图网络配图网络配图网络配图网络配图网络配图网络配图网络配图网络配图网络配图网络配图网络配图网络配图网络配图网络配图网络配图网络配图网络配图网络配图网络配图网络配图网络配图网络配图网络配图网络配图网络配图网络配图网络配图网络配图网络配图网络配图网络配图网络配图网络配图网络配图网络配图网络配图网络配图网络配图网络配图网络配图网络配图网络配图网络配图网络配图网络配图网络配图网络配图网络配图网络配图网络配图网络
遗嘱参考版本
(浙江省宁波市鄞源公证处提供)
01
参考版本--自书遗嘱
一个子女继承,且作为子女个人财产
格式规范:自书遗嘱全文应由遗嘱人亲笔书写,签名,注明年、月、日。
02参考版本--自书遗嘱
多个子女继承,且作为子女的夫妻共有财产
格式规范:自书遗嘱全文应由遗嘱人亲笔书写,签名,注明年、月、日。
03参考版本--自书遗嘱
多份遗产、多个遗产受益人
格式规范:自书遗嘱全文应由遗嘱人亲笔书写,签名,注明年、月、日
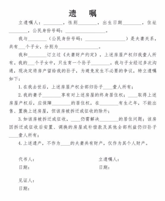
04参考版本--代书遗嘱
遗赠给孙子女,给第三人保留居住权
格式规范:代书遗嘱应当有两个以上见证人在场见证,由其中一人代书,并由遗嘱人、代书人和其他见证人签名,注明年、月、日。
注意事项:《民法典》第一千一百二十四条第二款规定,受遗赠人应当在知道受遗赠后六十日内,作出接受或者放弃受遗赠的表示;到期没有表示的,视为放弃受遗赠。
05参考版本--代书遗嘱
设定继承顺位
格式规范:代书遗嘱应当有两个以上见证人在场见证,由其中一人代书,并由遗嘱人、代书人和其他见证人签名,注明年、月、日。
06参考版本--代书遗嘱
设定遗嘱执行人
格式规范:代书遗嘱应当有两个以上见证人在场见证,由其中一人代书,并由遗嘱人、代书人和其他见证人签名,注明年、月、日。
注意事项:《民法典》规定,自然人可以依照本法规定立遗嘱处分个人财产,并可以指定遗嘱执行人。继承开始后,遗嘱执行人为遗产管理人。遗产管理人应当依法履行职责,因故意或者重大过失造成继承人、受遗赠人、债权人损害的,应当承担民事责任。遗产管理人可以依照法律规定或者按照约定获得报酬。

07参考版本--代书遗嘱
设定遗产管理人
格式规范:代书遗嘱应当有两个以上见证人在场见证,由其中一人代书,并由遗嘱人、代书人和其他见证人签名,注明年、月、日。
注意事项:《民法典》规定,遗产管理人应当依法履行职责,因故意或者重大过失造成继承人、受遗赠人、债权人损害的,应当承担民事责任。遗产管理人可以依照法律规定或者按照约定获得报酬。
08参考版本--打印遗嘱
部分遗产捐赠,遗产有兜底条款,遗嘱内容还包含丧事处理
格式规范:打印遗嘱应当有两个以上见证人在场见证。遗嘱人和见证人应当在遗嘱每一页签名,注明年、月、日。
注意事项:《民法典》第一千一百二十四条第二款规定,受遗赠人应当在知道受遗赠后六十日内,作出接受或者放弃受遗赠的表示;到期没有表示的,视为放弃受遗赠。

09参考版本--打印遗嘱
立遗嘱时性质为遗赠、后续可能变为遗嘱继承
格式规范:打印遗嘱应当有两个以上见证人在场见证。遗嘱人和见证人应当在遗嘱每一页签名,注明年、月、日。
注意事项:《民法典》第一千一百二十四条第二款规定,受遗赠人应当在知道受遗赠后六十日内,作出接受或者放弃受遗赠的表示;到期没有表示的,视为放弃受遗赠。

10参考版本--公证遗嘱
设定遗产管理人、提存、遗嘱指定监护,为残疾子女提供法律保障
格式规范:公证遗嘱由遗嘱人经公证机构办理。


11参考版本--自书遗嘱
遗体或器官捐献、特殊安葬方式
格式规范:自书遗嘱全文应由遗嘱人亲笔书写,签名,注明年、月、日。
注意事项:1.遗体捐赠需要向当地市级红十字会登记,也可以在死后由死者的第一顺序继承人共同向红十字会申请。2.骨灰撒海等安葬方式由死者家属向殡葬机构申请。

继续滑动看下一个遗嘱(示范模板) 昭通市昭阳区人民法院 轻触阅读原文
昭通市昭阳区人民法院 赞 分享 在看 向上滑动看下一个原标题:《遗嘱(示范模板)》
本文为澎湃号作者或机构在澎湃新闻上传并发布,仅代表该作者或机构观点,不代表澎湃新闻的观点或立场,澎湃新闻仅提供信息发布平台。申请澎湃号请用电脑访问http://renzheng.thepaper.cn。





- 报料热线: 021-962866
- 报料邮箱: news@thepaper.cn
互联网新闻信息服务许可证:31120170006
增值电信业务经营许可证:沪B2-2017116
© 2014-2026 上海东方报业有限公司




