- +1
突发!中植系,重要公告!
中国基金报 晨曦
中植集团破产清算案,最新进展来了!
2月2日下午,停止更新4个月的“中植企业集团”官微推送《中植企业集团有限公司债权申报公告及操作指引》。
根据公告,中植企业集团有限公司的债权人应在2024年4月5日前,以非现场方式向管理人申报债权。该次债券申报采取线上申报形式,中植集团在公告中贴出了PC、手机申报端的操作手册及视频。中植集团于去年11月自曝风险情况。经中介机构初步尽调发现,中植集团已严重资不抵债,存在重大持续经营风险。今年1月,北京市一中院裁定受理中植集团破产清算申请。
4月5日前申报债权
区分不同债权主体
首先来看,此次中植集团债权申报通知的具体情况:
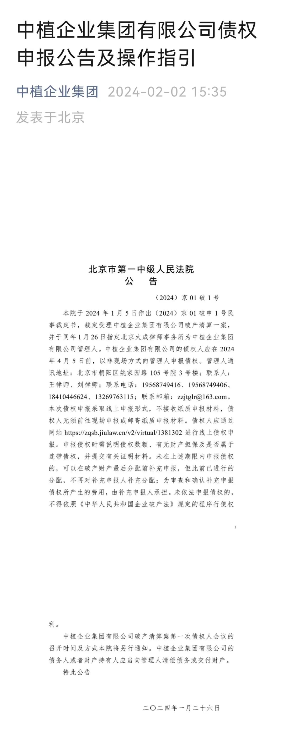
根据北京市第一中级人民法院(2024)京01破1号公告,该法院于2024年1月5日作出民事裁定书,裁定受理中植企业集团有限公司破产清算一案,并于同年1月26日指定北京大成律师事务所为中植企业集团有限公司管理人。
中植企业集团有限公司的债权人应在2024年4月5日前,以非现场方式向管理人申报债权。该次债权申报采取线上申报形式,不接收纸质申报材料,债权人无须前往现场申报或邮寄纸质申报材料。
中植集团在公告中贴出了PC、手机申报端的操作手册及视频,指导投资者进行线上申报。
记者查询公告中的线上债权申报链接发现,该次申报区分中植企业集团有限公司申报入口和其他主体申报入口。投资者申报时需填报债权数额、有无财产担保及是否属于连带债权,并提交有关证明材料。提交的债权信息和证据材料经审核后,会通过短信等方式告知审核进展。
另外,公告中提到,未在4月5日前内申报债权的,可以在破产财产最后分配前补充申报,但此前已进行的分配,不再对补充申报人补充分配;为审查和确认补充申报债权所产生的费用,由补充申报人承担。未依法申报债权的,不得依照《破产法》规定的程序行使权利。严重资不抵债
今年1月破产清算获受理
业内备受瞩目的民营资本“中植系”,深陷破产清算旋涡。
根据中植集团官网,集团控股8家上市公司,控股两大矿产集团;战略参控股6家持牌金融机构(中融信托、中融基金、横琴人寿、恒邦财险、中融汇信期货、中润金服),参控股4家财富管理公司(恒天财富、新湖财富、大唐财富、高晟财富),参控股5家资产管理公司(中海晟融、中植国际、中植资本、首拓融盛)。
2023年年中,“中植系”金融产品大面积出现兑付违约,引发市场关注。2023年11月,中植集团发布《致投资者的一封致歉信》,就集团相关产品陆续发生实质性违约向投资者致以歉意,并披露了总资产账面金额、负债本息规模及后续应对措施。
致歉信显示,中植集团出险后聘请中介机构进行全面清产核资。中介机构初步尽调发现:一是按照中介机构模拟合并口径测算集团总资产账面金额约2000亿元,由于集团资产集中于债权和股权投资,存续时间长,清收难度大,预计可回收金额低,流动性枯竭,资产减值情况严重;二是债务规模巨大,剔除保证金后相关负债本息规模为4200亿元至4600亿元。
初步尽调显示,中植集团已严重资不抵债,存在重大持续经营风险,短期内可用于兑付债务的资源远低于整体债务规模。
随后,据平安北京朝阳官微消息,北京市公安局朝阳分局依法对“中植系”所属财富公司涉嫌违法犯罪立案侦查,对解某某等多名犯罪嫌疑人采取刑事强制措施。
1月5日,北京市第一中级人民法院公告显示,债务人中植企业集团有限公司以不能清偿到期债务,资产不足以清偿全部债务,且明显缺乏清偿能力为由,向法院申请破产清算。北京市第一中级人民法院经审查认为,该申请符合《中华人民共和国企业破产法》第二条第一款规定的破产原因,故裁定受理中植企业集团有限公司破产清算申请。另据法院公告,指定北京大成律师事务所为中植企业集团破产清算案管理人,管理人负责人为郑志斌律师。郑志斌为业内知名破产法专家,从事破产重组法律服务20余年,曾承办过无锡尚德、中国二重等上百件破产案件。
编辑:舰长
审核:许闻
版权声明
《中国基金报》对本平台所刊载的原创内容享有著作权,未经授权禁止转载,否则将追究法律责任。
授权转载合作联系人:于先生(电话:0755-82468670)
投资核心资产“新工具”来了!易方达、银华、嘉实、华泰柏瑞等10家基金“拔头筹”继续滑动看下一个
突发!中植系,重要公告! 晨曦 中国基金报 轻触阅读原文
中国基金报 赞 分享 在看 写留言 向上滑动看下一个原标题:《突发!中植系,重要公告!》
本文为澎湃号作者或机构在澎湃新闻上传并发布,仅代表该作者或机构观点,不代表澎湃新闻的观点或立场,澎湃新闻仅提供信息发布平台。申请澎湃号请用电脑访问http://renzheng.thepaper.cn。





- 报料热线: 021-962866
- 报料邮箱: news@thepaper.cn
互联网新闻信息服务许可证:31120170006
增值电信业务经营许可证:沪B2-2017116
© 2014-2026 上海东方报业有限公司




