- +1
多人已中招!嗓子痛、喉咙肿……一查全阴性!医生重要提醒
冬季是呼吸道疾病的高发季
大家的“咳嗽声”起起伏伏
不少网友表示
自己又“中招”了
和以往感冒症状不同的是
这次很多人都反映嗓子痛、喉咙肿
像嗓子“吞刀片”……
相关话题也迅速登上热搜
引发广泛讨论

突然出现的咽喉炎到底是什么病毒?
不少网友发文说
嗓子痛、喉咙肿
嗓子肿得连水都咽不下去
咽口水像是“针扎”一样的疼
一查全是阴性!
“一夜之间嗓子肿了,开始还以为是扁桃体发炎,然后就开始低烧,浑身没力气,嗓子肿得连水都咽不下去。”1月28日,在北京工作的王媛(化名)表示,起初自己以为是得了新冠或者流感,结果一查全都是“阴性”,嗓子一肿就开始上消炎药,结果消炎药吃了一大堆,嗓子还是不见好。
有类似情况的网友不在少数↓

上海市肺科医院呼吸与危重症医学科副主任医师胡洋表示,喉咙痛常见于咽喉部的急性炎症,如急性扁桃体炎,急性咽炎,急性喉炎等,都可引起喉咙痛。这种痛感多由细菌感染或病毒感染引起,也可是细菌和病毒混合感染所致,临床上表现为咽喉肿痛,咽喉部异物感,并伴有吞咽疼痛等,有时伴有发热、乏力等全身症状。上海交通大学医学院附属新华医院耳鼻咽喉科、头颈外科主任医师谢晋认为,有一些急性咽炎,是由病毒感染引起,甲流、乙流等不同流感病毒,可能会引起同样的症状。也有可能是普通的常见病毒、腺病毒等,普通的病毒做检测有时候是查不出来的。因此会出现有人咽喉痛,去医院查下来不是当下流行的甲流、乙流和支原体肺炎等病毒。
急性咽喉炎刚开始的时候症状往往是比较急的,咽部干燥灼热的干痛,往往在咽口水的时候比吃饭的时候更加明显,而这种疼痛有时候会放射到耳部,产生反射性的疼痛。
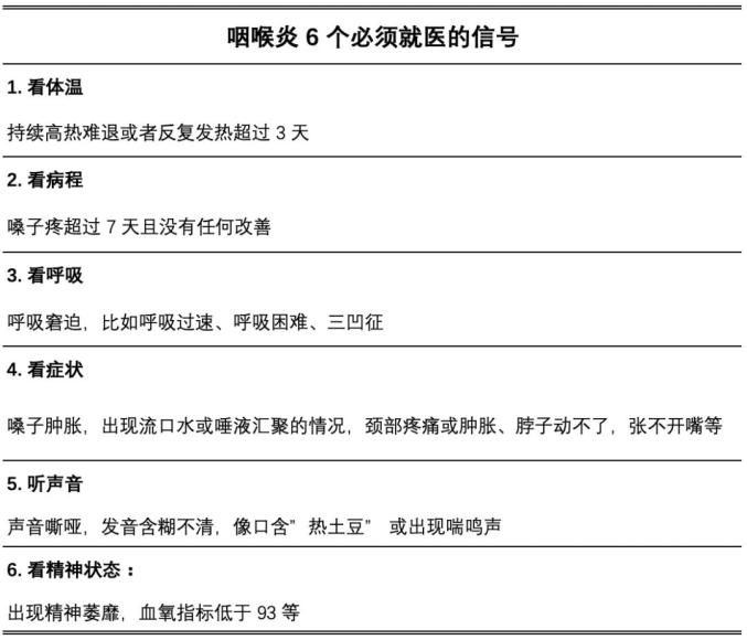
什么情况可以自行用药?
什么情况一定要去医院?
医生提醒,并不是所有的发热、咽痛都是新冠、流感所致,大家无需过于紧张。出现上述症状时,一般可以用一些辛凉解表的药物,比如咽炎片、蓝芩口服液等。此外还应多喝水,尽量清淡饮食,养成良好的饮食和生活习惯。
如果出现咽喉肿痛得厉害,吃饭都咽不下去的,说话就像含着汤圆言语不清,或者全身症状比较明显,发热、头痛、四肢酸痛这些症状很明显的都要到医院看。另外,咳嗽咳痰很厉害,那么不仅是上呼吸道,可能下呼吸道支气管、肺也有问题,这种情况下要到医院来看,要拍片子。
病原体难区分?专家列出不同病原体的症状特点
甲、乙流感
甲乙流感每年会呈季节性流行,具有很强的传染性。
主要症状:发热、全身肌肉酸痛与头痛,也会有一些较轻的呼吸道症状,例如咳嗽、流涕、咽痛等。
普通感冒
近半数的急性呼吸道感染性疾病是由鼻病毒感染引起的普通感冒,好发于儿童。
主要症状:流涕、喷嚏、咽部不适、鼻塞、咳嗽、咽痛、声音嘶哑、体温不增高或略微增高,容易引起鼻窦炎、中耳炎并发症。可与儿童肠道病毒、肺炎支原体等混合流行感染。迄今无有效疫苗预防感染。
肺炎支原体
肺炎支原体是介于细菌和病毒之间的微生物。
主要症状:较为剧烈的刺激性干咳;发烧以低烧居多,小部分患儿高烧,持续高烧常预示病情较重。可伴有头痛、流涕、咽痛、耳痛等。严重者还可能出现肺炎、肝炎、肾炎、心肌炎、脑膜炎等并发症。抗生素对肺炎支原体完全无效,患者切忌盲目用药。
呼吸道合胞病毒
呼吸道合胞病毒是一种RNA病毒,优势毒株每年变异,易反复感染。
主要症状:轻症及感染早期症状类似普通感冒,会出现鼻塞、咳嗽、打喷嚏、流涕、低烧等症状。随着病情发展,严重者会出现呼吸困难或呼吸急促、喘息、烦躁不安、食欲减退等,甚至并发呼吸衰竭、心力衰竭等。所有年龄段人群易感,尚无疫苗可以预防。
腺病毒
腺病毒是引起儿童呼吸道感染的常见病毒,主要在冬春季流行,易在幼儿园、学校中流行。
主要症状:咳嗽、鼻塞和咽炎,同时伴有发热、寒战、头痛和肌肉酸痛等,临床上可能还会出现咽喉炎、咽结膜热、肺炎等表现。另有部分腺病毒可引起婴儿和学龄前儿童胃肠炎,导致腹痛、腹泻,甚至肠套叠。感染多见于5岁以下儿童,其中6个月-2岁的婴幼儿尤其易感。
腺病毒感染属自限性疾病,免疫力正常人群7天左右可以自愈,可不用药治疗,平时注意休息,多喝水。免疫力低下患者,或感染症状严重者需遵医嘱,使用抗病毒药物来治疗。
这些误区要注意
秋冬呼吸道传染病高发期
公众还存在一些认识误区
盲目吃药、输液等,得不偿失
“服用治疗的药物
来预防呼吸道感染”
许多患者会习惯性口服抗生素来预防感染,靠口服抗生素来预防呼吸道感染是一个巨大的误区,在没有感染的情况或者明确病原学的情况下盲目用药,不仅对预防感染没有作用,还可能引起耐药等其他问题。
“感冒发热就得赶紧输液”
单纯上呼吸道感染不需要输液,输液并不会缩短病程,只有部分重症感染、肺炎等情况需要及时就医,医生会帮你判断是否需要输液。
“试剂盒检测结果说明一切”
还有很多人通过购买试剂盒进行自测,未显示阳性,盲目相信自测结果,导致延误病情。
检验只是临床上的辅助手段,且即使某项病毒阳性,也不能排除其他感染的可能,最后的治疗还是依据流行病学、症状、体征、检验等情况综合判定。
往期荐读原标题:《多人已中招!嗓子痛、喉咙肿……一查全阴性!医生重要提醒》
本文为澎湃号作者或机构在澎湃新闻上传并发布,仅代表该作者或机构观点,不代表澎湃新闻的观点或立场,澎湃新闻仅提供信息发布平台。申请澎湃号请用电脑访问http://renzheng.thepaper.cn。





- 报料热线: 021-962866
- 报料邮箱: news@thepaper.cn
互联网新闻信息服务许可证:31120170006
增值电信业务经营许可证:沪B2-2017116
© 2014-2026 上海东方报业有限公司




