- +1
酬世文献与中国传统礼制的“下移” | 杨华
原创 杨华 文史哲杂志
摘 要
明清以来,“酬世文献”甚多,但其编纂目的在于日用应酬,多为民间坊刻,印刷粗糙,版本混乱,用之即弃,所以存世较少。目前至少可梳理出《酬世锦囊》《应酬汇选》和《乡党应酬》三个系统,其祖本可溯源至清初乃至元明的民间日用类书。宋明理学尤其是阳明学主张“应酬即是格物”“应酬即礼”,为日用应酬的礼仪化和酬世文献的编纂做了理论铺垫。作为一种礼仪手册,酬世文献延伸并细化了宋代以来的庶人乡礼,打破了“庶人无酬酢之礼”的限制。酬世文献中的礼文,是明清以来民间礼仪活动中口头言说、文字往还、人神沟通的主要文本资源,其中的活套、丽句、佳联极便于下层行礼者模仿套用,促进了礼文在民间社会的应用。乡间礼生、“下层读书人”或“平民读书人”,都是酬世文献的传播者和应用者。民间酬世文献的流行,推动了传统礼制的下移和礼仪之邦的形成。
作 者 | 杨华,武汉大学中国传统文化研究中心教授原 载 |《文史哲》2024年第1期,第45-66页
明清以来,中国民间社会流行一种为日用应酬而编纂的文献,我们称之为“酬世文献”。此类文献以实用为主,翻刻甚夥,用过即弃;它们主要面向基层社会,而不属于精英文化,各家书录大多弃而无论,所以此前研究并不多。此前相关研究主要采取两种路径。其一,将其视为一种“实用文体”。虽然自《文心雕龙》之《铭箴》《诔碑》《哀悼》《书记》诸篇以来,古代文论也曾专及于此,但已往研究大都从“文章学”的角度考虑,尤其集中在应用文和尺牍学两个领域。谢无量曾说:“诗、乐是美文,书、礼是实用文。故知美文及实用文当时并列于教科,为学者所同习也。”其二,将其视为一种“文学遗产”,其中蕴含着文学信息和作家情感。鲁迅曾说:“从作家的日记或尺牍上,往往能得到比看他的作品更其明晰的意见,也就是他自己的简洁的注释。”这是从作家情感方面来理解书牍。郑逸梅也认为,“古人函札,以讨论学术,及谈政述道者居多,故大都列于文集中。及后以风雅游戏出之,毋关宏旨,聊资欣赏,于是别刊为尺牍”。
显然,仅仅将酬世文献视为“实用文体”和“文学遗产”,是对其学术价值的窄化或矮化。我们认为,在文学史范畴之外,还可从古代思想史、社会史、哲学史乃至更大视野予以考察。本文试图从礼学史角度展开研究,讨论此类文献的形成、分类、特点和功能,以说明中国传统礼制的“下移”过程,并由之阐释中国传统社会演变为“礼仪之邦”的历史逻辑。
一、酬世文献及其源流
明清以来以“酬世”“应酬”为书名的文献非常多,例如《酬世锦囊》《酬世锦囊续编》《酬世精华》《酬世合璧》《酬世汇选》《应酬汇编》《应酬汇选新集》《应酬汇选全书》《乡党应酬》《精校乡党应酬》《修正应酬汇编》《酬世宝要全书》《酬世尺牍大全》《新制酬世大全》《仕商应酬便览》《得利酬世锦囊》,等等。有些文献,虽然未冠以酬世、应酬之名,但也是日常生活的常用文书总汇,例如《礼文汇》《礼文备要》《翰墨全书》等,我们也将其归为酬世文献。
酬世文献属于民间坊刻,印刷质量粗劣;互相转抄重刻,版本混乱;商家编辑出版旨在市场牟利,一般不署编者;而使用者也重在实用,不屑保存,所以存世不多。本文所据资料来源,主要有以下几个方面:
第一,已经影印出版的三套民间日用类书汇编。一是日本学者酒井忠夫监修,坂出祥伸、永川阳一所编《中国日用类书集成》,共14册;二是中国社会科学院历史研究所文化室所编《明代通俗日用类书集刊》,共16册;三是日本学者长泽规矩也编《和刻本类书集成》,共6册。这三套影印的多种类书中,均存有文翰、启札、冠婚、丧祭、体式、师儒、四礼、诗对、云笺、民用、训童诸门,有些径称“翰墨”,其中部分内容可以归为酬世文献。当然,总体而言,民间日用类书的范畴要大于酬世文献。
第二,国内外图书馆散藏。公、私藏书,历来注重四部古本和善本,对坊刻民间日用类书不太关注,收藏很少。不过据笔者调查,目前各地图书馆藏目中仍有一些。例如,国家图书馆、上海图书馆、复旦大学图书馆,以及辽宁、绍兴、温州、保定等地方图书馆都藏有《酬世锦囊》《应酬汇选新集》《新增应酬汇选》《方宦酬世文》《酬世宝籍》《最新应酬实用文件》《乡党应酬》《酬世全书》之类。海外图书馆藏中亦依稀可见,例如,哈佛燕京学社藏有《新辑酬世锦囊》;日本京都大学和庆应义塾大学都藏有《袖珍酬世锦囊》,冲绳县立博物馆美术馆藏有《酬世锦囊正家礼大成》;韩国多所大学校图书馆藏有《酬世锦囊》,等等。
第三,民间收藏。包括部分研究者、民间收藏家和网络书商披露的数据。由网络数据可知,文物市场上存有不少类似文献,例如,《新增应酬便览》《新增酬世群芳杂锦》《新镌对联同善应酬合璧》《宦乡要则》《增订宦乡帖式应酬备要》《新增应酬汇选》《新辑仕商应酬便览》《增广仕商应酬便览》《乡党应酬》,等等。笔者自己也收藏有《酬世锦囊》《四民便览》《分类详注酬世尺牍大全》《家礼会通》《清校乡党应酬》《修正应酬汇编》《应酬汇选新集》《增补应酬汇选全书》《交际大全》《新辑仕商应酬便览》等几十种类似文献。民间还有很多手抄本,也以此为题名,如《应酬本》《应酬辑要》《应酬文杂抄》《应酬世务》《应酬备览》《应酬便用》《应酬录选》《祭文应酬》《应酬精选》《应酬择日》《应酬杂录》《应酬款式》《应酬汇选》《应酬对联》《儒礼应酬》《公私文》《酬世杂存》《酬世摘要》《酬世应用》《酬世小术》《酬世杂汇》《应酬便览》等等,难计其数。
由于此类文献大多相互转抄,不断重印,应时增删,故而版本混乱,很难梳理出明晰的文献系统和发展脉络。目前所知,特别著名的酬世文献总集,至少有三个系统:一是《酬世锦囊》,二是《酬世汇选》,三是《乡党应酬》。
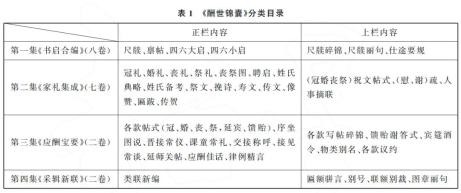
一是《酬世锦囊》。仁井田升、今堀诚二、王尔敏、杨华、包筠雅等学者对此书已有系统研究。研究表明,《酬世锦囊》由福建四堡的邹可庭、邹景扬父子编辑,大约成书于乾隆三十六年(1771)。它与一般的综合性百科全书不同,属于专门性的礼类百科全书,即杨华所谓“民间日用礼书”。该书分为书启合编、家礼集成、应酬宝要、类联新辑四集(表1)。
由于《酬世锦囊》的内容实用性极强,在民间社会具有广大市场,不仅在清代屡被翻印、新刻、修订和传抄,而且其余绪甚至延续至民国乃至20世纪中后期,演变为《唐著写信必读》《尺牍云锦集》《礼仪便览》《交际大全》《交际尺牍大观》之类,被列入应用文、公文、书信等新式写作文体的范畴。二是《应酬汇选》和《应酬汇选新集》,它们的署名大多为苕溪耕山潘文光星野辑,竹溪沈树藻大川、凌谊稼轩参订,闵肇发维祯校阅。既然题“新集”,显然是对此前某个祖本的扩充增订。据笔者调查,还有道光二十年(1840)宝兴堂本、咸丰十年(1860)聚锦旭本、同治七年(1868)尺木堂本、同治九年(1870)文焕堂本、同治十一年(1872)聚锦旭重印本、同治十二年(1873)善成堂本、光绪九年(1883)文兴堂本、光绪三十三年(1907)有益堂本,等等。目前所见最早的一种《增订应酬汇选新集》,署“乾隆三十七年重镌,吴兴潘星野辑,谦牧堂梓”,即1772年,而序言所署时间,较之早一年,即乾隆三十六年(1771)。作者籍贯,或署苕溪,或署吴兴,二者地理位置相同,应当就是潘氏的地望,这可能就是《应酬汇选》的祖本。值得注意的是,它与《酬世锦囊》的初纂时间几乎是同一年。
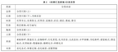
虽然这些书都署名《应酬汇选新集》,但从书前总序来看,大都是对潘星野辑本的抄袭翻刻,其内容均按金、石、丝、竹、匏、土、革、木八音顺序分卷(见表2)。例如,道光二十八年(1848)祁县书业堂版《应酬汇选新集》的分类是:尺牍、活套、诗文汇选、名联汇选、应酬帖式等。其序文谓:《汇选》一书,所载书函、帖式、名联、氏族以及庆吊诗文,虽不及《行厨》《留青》诸集之富有,然不支不漏,式已具备,既便于提携,亦雅俗所共赏,以故风行海内,几将人携一编。
这里透露出两点信息:一是作为祖本的《应酬汇选》曾经非常流行,达到“风行海内,人携一编”的程度;二是在《应酬汇选》编纂之前,曾有《行厨》《留青》二书也是应酬类文献(详下)。
三是《乡党应酬》,其出现时间较晚。目前所见较早的版本是光绪十一年(1885),署名沩宁鼐清邓炳震编,其后宣统元年(1909)和宣统二年(1910)重印。
该书光绪十一年的版本上注明:“内增叙坐安席图式、小儿关煞寄处、赞新妇房绝句、对联挽灵、月令称呼、来往书信、婚丧帖式、杂笔书稿、文书引词。”既然明言增加内容,可见其并非最早祖本。此书尚有其他版本,例如四卷本(卷一联语,卷二月令起式、书信,卷三帖式、安席图、契约,卷四文疏、词引)。直至1946年,长沙忠文书局仍在以《精校乡党应酬》为名翻印此书。类书亦即百科全书的编纂,在中国具有悠久传统。从三国时的《皇览》、南北朝的《华林遍略》《修文殿御览》,到“唐代四大类书”“北宋四大类书”,异常丰富。不过,它们编纂的目的,都是为了帝王“御览”或知识精英的文学创作。一般认为,它们向民间日用类书的转变,始于元代陈元靓的《事林广记》,而民间日用类书在“明代及清初为造其极”。在宋元以来的民间日用类书中,无疑已包含有酬世的内容。例如《事林广记》中有人事、家礼、仪礼、文籍、辞章之类,都与礼文应酬有关。稍后的类书中,还有不少此类文本(如《启札青钱》),虽未著酬世之名,但实际包含有相近内容。较早把“酬世”“应酬”作为一类专门文献的,始见于明朝。万历年间瞿式耜所撰《愧林漫录》十篇,“杂抄诸儒之言”,被《四库提要》归为杂家类,其中就有《酬世》篇。明朝徐心鲁编《新锓增补万锦书言故事大全》(万历中福建黄直斋重刊本)中,有“应酬启语”一类,与锦笺精裁、翰墨书柬、明公宝札、彩翰飞龙、星月交辉、明珠暗投、尺牍华彩、宝翰菁华、仕官粹言、锦囊佳句等类并列。足见当时的“应酬”概念,外延仍然较窄,尺牍、书柬等尚不属于应酬类。另外,在明代日用类书的多种门类中,专设有“交际门”,与清代出现的酬世文献也存在渊源关系。
如上所言,《应酬汇选新集》的序文中,将清代酬世文献的源头追溯至《行厨》《留青》两部文集中。《行厨》系指《叩钵斋增补应酬全书行厨集》(十八卷),为清代李之浵、王建封辑,原名《应酬全书》,最早有康熙九年(1670)刻本。此书因湖广总督三宝奏报“内有吕留良、钱谦益文”,于乾隆四十三年(1778)奏准禁毁。至于《留青集》,为清代陈枚(字简侯)所辑,陈氏又有《留青二集》《留青广集》《留青新集》等,均为康熙刻本,其中辑录了大量舆地摘要、四六散联、祝文、祭文、书启、公文、引、序、疏等应酬文字。《留青新集》三十卷,于应酬类内容尤为丰富,包括寿文、祭文、杂文、应酬诗、应酬词、启、摘联、尺牍碎锦、翰藻、文移便览、文武仪注、俸禄须知、命妇称呼、家礼仪节、月令考、匾额题词、春联隽句、疏引赞铭、翰墨腴(谀)词、印章绮语、人物称谓、文苑指南等。不过陈氏这几部应酬文选因摘引了明朝遗臣钱谦益等人的范文,且避讳等语涉不敬,在乾隆年间均遭毁禁。可以说,《行厨集》和《留青集》的被禁毁,反而给《应酬汇选》等书的编纂留下商业空间,催生了更多更新的酬世文献。
酬世文献的编纂传统,一直持续到民国乃至20世纪下半叶。民国时期,随着共和时代到来,社会上涌现了大量冠以“增广”“新式”“新编”“共和”“国民”名称的酬世文献。例如,《共和应酬汇选》(上海会文堂书局,1917年)、《增广应酬汇选》(上海校经山房,1919年)、《最新应酬实用文件》(袁韬壶编,上海会文堂书局,1922年)、《各届适用新制酬世大全》(广益书局,1932年)、《新式应酬汇选》(上海进化书局,出版年代不详)、《酬世新集》(利昌印务书局,1937年)、《最新日用交际酬世文件大全》(方秩音编,上海大方书局,1939年),等等。这些新编酬世文献,不仅对传统内容做了应时的改变(如书启称呼等),还增加了新时代的实用内容(如电报编码、邮政信息等),所以此类书籍极其畅销。例如,徐珂编纂的《酬世文柬指南》,商务印书馆于1915年初版,到1924年便印行了14版。上海世界书局编辑部编辑出版的《日用酬世大观》包括十种内容:各界交际、普通尺牍、日用文件、应用契据、柬帖程式、新制礼节、分类楹联、诉讼浅说、邮政便览、明码电报,推出后也大受欢迎,到民国二十年(1931)就印了21次,1934、1940年又出修订版,可见这类书籍不仅畅销,还可成为各出版社的长销书籍。
二、日用应酬即礼
综观这类酬世文献的序跋和分类,可知其编纂意图、辑录标准和编纂过程,在迎合商业市场的同时,大致都有如下几方面特点:
第一,声称应酬文字是与科举八股文并重的另一种文体。几乎所有的编纂者,都自称“少习举业”,曾经把其他杂著文字“诿为缓图”。《酬世锦囊》编者邹景扬在总序中说:“余自弱冠以前,初攻帖括文字,谓一切应酬杂著非与举业相关。”受科举制度影响,八股制艺、帖括文字是明清时期社会精英的主要知识结构,用于日常生活的实用应酬文字普遍被忽视。《酧(酬)世精华全书》序言谓:“余见世之读书者,自童蒙至皓首,咸以举业为竞竞,而往来赠答之具置之勿问。”然而,在现实应酬场合,常常出现捉襟见肘、无所措笔的现象,这使他们认识到酬世文献“与经书并重”的道理。《酬世合璧》序言谓:“今之学者,大率习举子业,而于酬世应答之文多不经心,及至临染翰[墨],茫然无以署笔。”这些经历,是酬世文献编纂和畅销的主要原因。
第二,这些酬世文献的编纂,大都经历了一个“由私入公”的过程。编纂者一般会在序言中声称,该文本的纂辑原来只是用于一己之私用,因某种机缘被好友发掘,不得不公之于众,以飨读者。例如《酬世锦囊》序言称,该书原来只是方便自己的手抄“秘书”,砚友江文辉看到该抄本后,力劝邹景扬“与其私之为枕秘,何若公之为席珍”,于是才镌诸梨枣。又如,朱侃在为《应酬见录》所作的序言中也说到,在编者处见到其书“阅历深,识见确”,经过自己的一番劝说,编者才刻版印行,“以公同好”。不可否认,其中不乏商业营销的噱头,但是民间大量存在的手抄酬世文本,则反证说明它们可能确实经历了由私入公的文献转化过程。
第三,酬世文献会随着时间的流逝而不断再编、重刻和翻印,这一过程反映了该种文献搜集更全面、门类更丰富、信息更实用的编纂诉求。因此,此类书在起名时,常常自名为“新镌”“新刻”“新订”“全补”“增补”,反映了它们对知识信息不断增益的特点。《增订应酬汇选新集》序言中,对《行厨》《留青》等早期酬世文献的评价是“不支不漏”,但后来不断出现的“新增”“增补”本,就是知识更新的结果。《应酬宝要》的序言说:
应酬莫大[于]诗联、书柬及婚启、祭帖,降而下之,以致路程,亦博雅者所不废焉。安得有善蒐辑者,此无所遗,彼无所漏,言尽珍奇,语淘瓦砾,如布帛菽粟,中外莫离,允称“宝要”者乎?
在诗联、书柬、婚启、祭帖之外,还要加上《天下路程》之类的商旅指南,以彰显编者无所遗漏的追求。《新增应酬汇选》言及所谓“新增”的编辑宗旨时说:“兹则重加校勘,增以书札规格、时令摘要、时令丽句、姓氏联珠,楹联亦添增门类,尤觉备所未备。应酬之际,当必以是为渡津筏焉。”
第四,应酬殊为不易,应酬文字的编纂更是绝非易事。《乡党应酬》编纂者邓炳震在序言中说:“教书易,应酬难。”为什么呢?因为教书(经学)“自昔得之师传,汉疏宋注,一阅了然”,再加之清朝乾嘉朴学大盛,“微言奥旨,灿如日星”,“句读必明,书理必晰”,为经学注疏创造极大便利。然而,应酬是实践的学问,却非常难于把握:
若应酬之事,固无分智愚贫贱,皆资以修身齐家者也,其法虽根柢于经传,要之人间物理无穷,一人知识有限,非十数年涉猎之功,未必不以为难矣。(《乡党应酬》序)
应酬之事“物理无穷”,所涉及的人情事理异常广泛,以一己之识,要编成包罗万象的文本,自然困难重重。况且,所有人都可能是应酬的主体,也可能是应酬的对象,酬世文献的使用者不限老幼贫贱,要编成让所有人都适用的文本,更是难上加难。自署编于康熙五十六年(1717)的《增补应酬汇选》,其序言说:“酬应之书,要使老妪解颐,达人点首,方极文人能事。求之世俗,百不得一。”陇西居士在编纂《新增酬世群芳杂锦》时感叹,尽管酬世文献汗牛充栋,但大多“或失之丛杂而少切要,或失之俚俗而欠雅驯”。几乎所有的酬世文献编纂者都抱怨,世间所流行的应酬文字不能令人满意,于是自己奋而亲辑亲撰。
所谓“酬世”或“应酬”,主要是指两个方面:一是人际交往,待人接物;二是文字往来,礼文应对。
日常交际,待人接物,自古皆然。有学者认为,“应”与“酬”二字合为一词,始于明代。此论恐不尽然。早在南宋,陆游有诗:“老来万事懒,不独废应酬。”与文天祥一起抗金的刘沐,“性沉实而圜机,昼夜应酬,亹亹不倦”。说明早已有类似用法。然而,从辞例统计来看,“应酬”一词的大量使用,则确在明清时期。李渔《闲情偶寄》谈到夏天养生之法:“过此危关,然后出而应酬世故,未为晚也。”乾隆时期,史茂主讲于甘肃的兰山书院,后归家丁忧,但守制期间竟然在家教授生徒,“与地方官长宾主应酬”,受到参劾。《红楼梦》中史湘云劝贾宝玉读书习举,多与官员交往,多讲仕途经济之学,“也好将来应酬庶务”。凡此种种,应酬都是指人际交往。
既然应酬是自古皆然的人类行为,为什么到明清时期会生发出“应酬难”的感叹呢?这是因为,自宋元以来,随着市民文化的兴起,中国传统礼制出现了“下移”的动向(详后)。从先秦到魏晋隋唐时期为贵族阶层所掌握的礼制,逐渐平民化,“旧时王谢堂前燕,飞入寻常百姓家”。上古社会,儒家讲求“非礼勿视,非礼勿听,非礼勿言,非礼勿动”。中古时期,贵族们“动循礼度”“动依礼典”“恒以礼法自处”“造次必以礼”,并以此标榜门第,自矜出身。到了明清时期,连庶民也已知礼仪,全社会形成一种以讲礼为荣,以不知礼为耻的风气。然而,庶民百姓却昩于文教,对礼仪程序所知不多,自然会产生“应酬难”的苦叹。《酬世精华全书》序言说:
应酬失当岂无贻笑于朝野,指责交加自有殊多歉恨矣。名虽为士,何足取重于里党乎?
所谓“应酬失当”,就是没有按照全社会公认的行为规范处理,毋宁说是一种失礼。《酬世须知》说:“称谓之词,戛戛杜撰则遗笑大方之讥,诚不能免者矣。”视听言动,如果不合于礼,则会“贻笑于草野”。《新增应酬汇选》说,“大则婚丧二事,小则举动万端,不合时宜,辄多贻诮”。酬世文献的大量编纂、刻印,就是为了让天下人在应对日常生活时有本可依、有度可循,以免讥诮。《酬世锦囊》的第三集《应酬宝要》卷首,署有邹可庭的专序:
余辑是编,非有深文奥义足以炫异矜奇,然以资于酬酢肆应,间亦少有补助。苟能习娴,时一展览,非但摛毫不穷于仓猝,抑且晋接不至于周章,既难博(搏)通儒之号,亦庶免木偶之讥矣。
可见,是书编纂的宗旨在于“酬酢肆应”,以有助于日常晋接。该集的细目包括各款帖式(冠、婚、丧、祭、延宾、馈贻)、序坐图说、晋接常仪、课童常礼、交接称呼、接见常谈、延师关帖、应酬佳话、律例精言等,其所谓“酬酢肆应”主要指应对人际关系。
从更深层面理解,明清社会对酬世类文献的大量需求,与当时社会对于日用应酬的重视和需求直接相关;而当时社会对于日用应酬的重视和需求,又与理学家尤其是阳明学的提倡有关。
宋明理学家向来主张礼与理相通,周敦颐、二程、张载、朱熹、王阳明等人均有相似论说:“礼,理也。”朱熹主张,礼是“天理之节文,人事之仪则”。理学家们都认为,礼体现了天理,而“文”则是礼的外化,讲究“博文”“约礼”的工夫。他们都不否认,日常应酬就是礼的一部分,“起居动作,莫非天理”,它反映或者体现了天理。
朱熹曾说:“日用之间莫非天理之流行。”他主张“以道酬应”,主张在待人接物上“着工夫”:
凡人为学,亦须先于性情上着工夫。非独于性情上着工夫,行步坐立,亦当着工夫。……处事接物,动止应酬,皆是着工夫处,不独性情也。
有弟子问朱熹,如果“动容周旋未能中礼”,儒家礼仪、理学规范二者与日常生活的细节产生矛盾,应当怎么办?朱熹回答说:“只此便是学。但能于应酬之顷,逐一点检,便一一合于理,久久自能中礼也。”他认为日常生活细节也要一一训练,久而久之,便会合礼亦即合理,所以家礼必须每日讲习,其《家礼序》谓:
凡礼有本有文。自其施于家者言之,则名分之守,爱敬之实者,其本也;冠昏丧祭仪章度数者,其文也。其本者,有家日用之常礼,固不可以一日而不修。其文又皆所以纪纲人道之始终,虽其行之有时,施之有所,然非讲之素明,习之素熟,则其临事之际,亦无以合宜而应节,是不可以一日而不讲且习焉者也。
读《朱子语类》之《杂记言行》部分,可知朱熹平时待人接物,应酬官民,是非常自律的,他时时要求自己“合礼”而“合理”。钱穆曾经指出,朱熹从乃师李侗(延平)处受到三大教益,其中之一就是“于日用人生上融会”。“日用工夫”和“理一分殊”,对于在应酬与理学之间建立联系,是非常重要的理论路径。汉学家伊沛霞(Patricia Buckley Ebrey)曾从《朱子家礼》入手,将朱熹等人的礼学活动归纳为儒学的“下行思想”(lower-order ideas)和“儒学实践”(Confucianism in action)。她认为,宋元明清官方学者的立场,并不是对“三礼”文本的坚守并由此形成与民间社会的对立;相反,士大夫们的礼学立场相当灵活而且非常现实。在推广家礼的实际操作层面,其用心绝不逊于他们在形而上的理论思辨方面的探究。
以朱熹为界标,日用应酬即礼的思想潮流在宋明时期非常盛行。稍后于朱熹的杨简(1141-1226)说:“盖不知道者,率求道于寂灭,不知日用交错,无非妙用,觉则于日用应酬交错间,自无非礼处。”日用交酬与礼完全无违。他又说:“学者求道,千人万人率求之虚静,多溺于沉寂,不知日用应酬万变,无非妙用。”其后钱时(1175-1244)有言:“起居饮食,日用应酬,万变万务,孰非大道?”其《新安州学讲义》又谓:“人之日用应酬万端,举不外乎视听言动之四者,名四实一。”
王阳明对日用应酬即礼的发挥更多,阳明学中的日用工夫理论对明清社会影响更大。他从日用应酬与“良知”的关系上加以阐明,除了其《别诸生》中的著名诗句“不离日用常行内,直造先天未画前”之外,其《传习录》有多处言及应酬与礼的关系:
虽终日应酬,而不出天理,即是在腔子里。
而后之人不务致其良知,以精察义理于此心感应酬酢之间,顾欲悬空讨论此等变常之事,执之以为制事之本,以求临事之无失,其亦远矣!
盖日用之间,见闻酬酢,虽千头万绪,莫非良知之发用流行。除却见闻酬酢,亦无良知可致矣。
他认为良知不是空悬之论,日常生活、见闻应酬都是良知的门径,离开后者,前者便无抓手。从王阳明的诲童《教约》可知,他要求生徒参揖、教读、诵《诗》《书》经典、习日常礼仪,非常严格,须日日反省:
每日清晨……遍询诸生,在家所以爱亲敬长之心,得无懈忽,未能真切否?温凊定省之仪,得无亏缺,未能实践否?往来街衢,步趋礼节,得无放荡,未能谨饰否?一应言行心术,得无欺妄非僻,未能忠信笃敬否?诸童子务要各以实对,有则改之,无则加勉。教读复随时就事,曲加诲谕开发。然后各退就席肄业。
与王阳明同时或稍早的其他理学家,也有类似说法。余祐(1465-1528)评价朱熹学问三变,特别服膺朱熹的“日用之间,若有见焉”和“惟应酬酢处,特达见本根”。陈献章(1428-1500)自称,舍繁求约,静坐之后,豁然开朗,“日用间种种应酬,随吾所欲,如马之卸衔勒也”,于是他“涣然自信”:“作圣之功,其在兹乎!”一旦将自己的良知之心与日用应酬结合起来,几乎可以打通“作圣”之路,达到孔子“从心所欲不逾矩”的境界。正如蔡清(1453-1508)所说:“大而出处进退,微而日用应酬之类,皆理之所在也。”
阳明后学将此种理论和实践推向高峰,处处在日用应酬上下工夫,认为由此可以求道“作圣”。钱德洪(1496-1574)曾说:
吾心本与民物同体,此是位育之根,除却应酬更无本体,失却本体便非应酬。苟于应酬之中,随事随地不失此体,眼前大地何处非黄金。若厌却应酬,必欲去觅山中,养成一个枯寂,恐以黄金反混作顽铁矣。(《复龙溪》)
类似论述甚多,都主张内心静修与外世应酬并非相互矛盾的两条路线。例如,尤时熙(1503-1580)说:“应酬是本体发用,此处用功。”邹守益(1491-1562)主张从“日用人伦庶物”处见真性。罗洪先(1504-1564)主张“精神如常,即应酬是格物”(《答曾月塘》)。胡直(1517-1585)认为,日用应酬就是“博学以文”的文,博学便是要在日用应酬处下工夫,“日用应酬,必准诸吾心之天则”,不必另外探于高深、度于渺茫。王道(1478-1547)总结说,学问之功“正要在日用应酬人物处,观其会通”。
总之,宋明以来的理学主流,都主张将天理、礼文与日常生活结合起来。阳明一派,在讲究内在修炼时,更是秉持“不离日用常行内”的理念,没有彻底走向心斋坐忘、不理世事、摒弃俗务的绝尘之路,而是主张将致良知的工夫落实到日常生活中,这就为日用应酬的礼仪化作了理论铺垫,为酬世文献的编纂提供了更多的合理性和合法性。
三、酬世文献与庶人乡礼
所谓中国传统礼制的“下移”,即“礼下庶人”的过程,可以从国家、社会和个人三个层面来理解。
首先,在国家礼制层面,庶人逐渐被纳入礼制范围内。庶人在上古和中古的礼制设计中没有角色地位,唐宋以来才逐渐进入国家礼制的视野。唐代《开元礼》的等级框架,分为皇帝、宗室、三品以上、四品五品、六品以下五个等级,没有专设庶人之礼,但其祭礼部分规定“六品以下,达于庶人,祭祖祢于正寝,用特牲”。在贵族宗庙下附了庶人祭寝,冠礼下附了庶人冠礼。宋代《政和五礼新仪》的等级框架有了实质性突破,其礼制分为皇帝和宗室、品官、庶人,增加了庶人一级,如出现了庶人婚仪、庶人冠仪、庶人丧仪。《明集礼》和《清通礼》的等级框架沿袭了《政和五礼新仪》,对庶人之礼也作了相应规定。
其次,在社会生活层面,日常生活走向礼仪化。虽然唐宋时期,朝廷已经通过劝谕旌奖、禁绝淫祀,地方社会通过推行婚丧礼文等方式,着力贯彻礼仪教化,但是真正使庶民受到礼仪教化,则是明清时期,尤其是嘉靖年间之后。这是庙制改革、乡规民约、家礼家谱等措施合力的结果。郑振满将其概括为“宗法伦理的庶民化”。其中,《司马温公书仪》《朱子家礼》等一批“士庶通礼”在民间社会被广泛流传、普遍遵从和大量仿制,极大地推动了全社会的礼仪化。相关研究已非常丰富,兹不赘述。
再次,个人生活和行为方式礼仪化,这也是本文要讨论的礼制下移的重点之一。早期儒家经典多处言及“礼不下庶人”,例如:
礼不下庶人,刑不上大夫。(《礼记·曲礼上》)
礼不下庶人何?所以为民制何?礼不下庶人者,尊卑制度也。(《白虎通义》卷一一《丧服》)
礼不下庶人,欲勉民使至于士。……庶人虽有千金衣币,不得服。(《白虎通义》卷九《五刑·刑不上大夫》)
关于“礼不下庶人”,历来有不同说法。《礼记》中庶人备有礼物的记载非常多。礼书中多处言及,庶人有挚礼(执鹜,见《礼记·曲礼》《周礼·春官·大宗伯》),庶人有生子庆贺之礼(用特豚接子,见《礼记·内则》),庶人有乘役车之礼(《周礼·春官·巾车》),庶人有丧服(为国君服齐衰三月,见《白虎通义·丧服》)。
那么,庶人无礼,何以理解呢?我们认为,庶人之“无礼”,主要是指无“酬酢之礼”:
礼不下庶人者,谓酬酢之礼也。(《白虎通义》卷九《五刑·刑不上大夫》)
庶人见于君,不为容,进退走。(《仪礼·士相见礼》)
所谓酬酢之礼,指贵族之间往来应酬的礼仪,最集中的体现就是《仪礼》的《士相见》篇,其中规定了贵族相见拜访的场所、礼物、动作、言辞、饮食,举手投足,言听视动,非常细致。但对于庶人,在这方面则没有硬性规定,他们见到高级别贵族时,无资格也不需要注重容仪(“不为容”)。东汉郑玄的高足张逸概括说:“非是都不行礼也,但以其遽务不能备之,故不著于经文三百、威仪三千耳。其有事,则假士礼行之。”既然庶人不在贵族系列,没有为他们制定礼仪,那么庶人遇到重大礼仪场合怎么办呢?可以模仿最低级的贵族士的规格来行礼(“假士礼以行之,而有所降杀焉”)。对此,清代学者陈立、孙希旦都已有明辨。
主张庶人有相见之礼的材料主要是以下两条:
凡自称于君,士大夫则曰“下臣”。宅者在邦,则曰“市井之臣”;在野,则曰“草茅之臣”;庶人则曰“刺草之臣”。(《仪礼·士相见礼》)
天子死曰“崩”,诸侯曰“薨”,大夫曰“卒”,士曰“不禄”,庶人曰“死”。(《礼记·曲礼下》)
《士相见礼》这则材料,是指庶人面对国君的自称(“刺草之臣”),可以想见,庶人能有多少机会见到国君?无论自称什么,都没有意义。《曲礼》这条材料,实际是说对于不同等级的书写方法,属于春秋笔法的概括,与庶人相见礼更是无涉。庶人疲于劳作,穷于生计,缺乏文化,无论是在物质上(财力、物力),还是在精神上(教养、学养),都不可能具备礼仪生活的条件,尤其不可能进行烦琐的礼仪交往。
如前所述,宋代《政和五礼新仪》首次设计了庶人的冠、婚、丧礼,但仍没有庶人相见之礼。到明朝,则第一次以国家典制的方式规定了“庶人相见礼”。洪武五年(1372)国家以“令”的方式对之做了规定:
凡乡党序齿,民间士农工商人等平居相见及岁时宴会谒拜之礼,幼者先施。坐次之列,长者居上。
洪武十二年,朝廷又下诏令,对致仕居乡的退休官员,虽然仍行庶人之礼,但是必须通过“设别席”“不许坐于无官者之下”“与异姓无官者相见,不须答礼”“庶民则以官礼谒见”“凌侮者论如律”等各种方式,予以优待。到洪武二十六年,朝廷再次申定:
凡民间子孙弟侄甥婿见尊长,生徒见其师,奴婢见家长,久别行四拜礼,近别行揖礼。其余亲戚长幼悉依等第,久别行两拜礼,近别行揖礼。平交同。
以上是明朝正史所见朝廷对于民间庶人相见之礼的大致规定。《明会典》中专门列有“官员礼”和“庶人礼”,洪武五年、十二年、二十六年,国家几次修订士庶相见之礼,二十六年的版本与之相同:
凡民庶以齿为先后,致仕官序爵,爵同序齿,至处亲族则不论爵。……凡民间子孙弟侄甥婿见尊长、生徒见师范、奴婢见家长,久别行四拜礼,寻常近别行揖礼。其余亲戚长幼,照依等第,久别行两拜礼,寻常近别行揖礼。平交同。
这些律令把官方尊卑、长幼的等级原则移用至民间,归根结底还是一种官礼。这里虽然规定了庶民久别和近别之后相见时的仪式和动作,但仍然相当笼统,不够具体。酬世文献在这方面则条目更多,仪节更细。例如,《酬世锦囊》第二集《家礼集成》,包括冠礼、婚礼、祭礼诸篇,正如编者邹景扬在自序所说,是编“定自朱子”,只不过是修订了其中的若干讹误。第三集《应酬宝要》将日常相见礼仪的若干规定,都一一编辑录入。例如,《晋接常仪》篇的内容包括如下十三个(《应酬宝要》目录上写作“十二”)环节:
迎接,登堂,四拜,两拜,并拜,入众,序坐,献茶,客席,奉酒,上肴,告辞,送别。
这种礼仪程序的设计,显然沿袭了宋元以来的乡礼程式。北宋蓝田吕氏《乡仪》的“宾仪”部分,也设计有十五个环节:相见之节、少长之名、往还之数、衣冠、刺字、往见进退之节、宾至迎送之节、拜揖、请召、齿位、献酢、道途相遇、献遗、迎劳、饯送。朱熹曾为之作有篇识。该乡礼又见于宋末陈元靓的《事林广记》中,与之几乎相同(缺“衣冠”一节),题为《乡居杂仪》并附朱熹之跋。将清代酬世文本《晋接常仪》与宋元《乡仪》进行比较,会发现《晋接常仪》更加细致,其十三个环节可能就是从宋元《乡仪》的五个主体环节(迎送、拜揖、献酢、迎劳、饯送)生发而来,而且,《晋接常仪》的每一环节下,又各有详细规定。限于篇幅,不烦展开,仅举“献茶”一节为例:
云主呼介上茶,云:“献茶!”客云:“不敢!”领茶。或云:“不劳赐茶!”介者双手掬盘,鞠躬进前,挨次献茶(介者献茶,进退不可失容)。主见介捧茶到,即双手拱:“请!”(不必起身)或有众客,则客又逊客,拱手云:“请!”(无众客,云:“不敢!”随即领茶)长者先躬身,讫。余客依次躬身,领讫。主后众客领茶。已,齐云:“请!”众客各举茶杯,齐揖,倒地。主亦同揖,答云:“不敢!”众客捧茶在手,主举杯顾客云:“请!”客用茶(吃茶忌呕声,忌匙声),主亦用茶。客用茶毕,捧杯在手,俟介收钟。介者捧盘收钟,主请客放茶杯,云:“请!”客略逊,客即依位次各放茶杯(放钟于盘须轻缓些,不可有声)。
这场仪式,与上古以来儒家礼仪的精髓相通,细节上也有上古礼仪的部分孑遗(如吃茶前的“倒地”,即来自上古饮食前的“祭先”仪节)。总体而言,比《仪礼·士相见礼》和宋元《乡仪》要具体得多,浅显得多,其可操作性以及对平民日常生活的指导性显而易见,基本已经接近今天民间的待客之道。又如,《课童常礼》一篇,包括如下二十八个环节:
叉手,作揖,下拜,站立,坐席,举步,言语,视听,洗脸,整衣,饮食,洒扫,应对,进退,温凊,出入,馈馔,侍坐,随行,邂逅,执役,受业,朔望,晨昏,居处,接见,读书,写字。
每个环节下,又规定得非常细致,例如“进退”一节:
凡见尊长,不命之进不敢进,不命之退不敢退。进时当鞠躬府首,疾趋而前。站立之处,不得逼近尊长,须相离三四尺,然后拜揖。退时亦当鞠躬府首,疾趋而出,须从侧旁,毋背尊长。如与同列共进,以齿为序,进则鱼贯而上,毋得越次紊乱;退则席卷而下,毋得先出偷安。
显然,这些童子进退揖让、拜侍应对之仪,与先秦的《礼记·内则》《管子·弟子职》、唐宋的《太公家教》《程董二先生学则》有直接渊源关系,但是它更加具体细致。而且,它不再限于贵族子弟,而是普及到所有的乡塾学童。这有助于从小训练他们行走坐卧、待人接物的基本礼仪,使应酬往来的基本规则嵌入童心,形成习惯。我们可以称之为交往礼仪的庶民化。
推动乡礼建设,从司马光的《居家杂仪》和蓝田吕氏的《乡仪》,到朱熹的《乡礼》(《仪礼经传通解》之一),再到明代中期宋诩的《宋氏家仪》,直至晚明黄佐的《乡礼》,存在着一个连续的传统。在《宋氏家仪》中,设计有事亲、事先、居常、待宾、冠、昏、丧、祭、谢贺、献遗、劳饯、吊问、拜揖请见、进退献酢、聚会、道途等十六种仪式,极具表演性,显然不是一般庶民所能举行的。黄佐的《乡礼》七卷中,专有《士相见礼》一篇,但是其仪式与《仪礼》的《士相见礼》篇相去不远,有宾、主,有通赞二人、宾引赞二人、奉贽一人、绍介一人、主引赞二人、司贽一人、将命者一人,有三揖三让,有执贽(雉),有拜兴,有祭脯醢,有祭酒、啐酒等环节。一言以蔽之,这些仪式烦琐而且具有表演性,是为贵族和士大夫拟定的礼仪手册,与庶民社会的日常交往仍然存在相当大的距离。庶民之间相见往还的礼仪规范,更多的还是从下层社会的酬世文本中获得资源。
如前所论,教化民众在日常生活中形成礼仪化的行为规范,也是理学家和礼学家们的夙愿。晚明以降,理学愈趋于大众化和世俗化,泰州学派的王艮(1483-1541)发展了阳明一派“不离日用常行内”的思想,提出“百姓日用即道”的口号。每天都坚持习礼的颜元(1635-1704)说:“欲知礼,任读几百遍礼书,讲问几十次,思辨几十层,总不算知;直须跪拜周旋,捧玉爵,执币帛,亲下手一番,方知礼是如此,知礼者斯至矣。”这种实践性的礼学追求,将日用应酬纳入到格物、求道、“作圣”的体系之中。
清代前期延续了这种作圣工夫,李塨(1659-1733)说:“有一邑之事,乡党应酬排解也。”康熙时期沈佳所撰《明儒言行录》备受推崇,可见一斑。清初精英士人研经考礼,极力从原始儒家经典中寻找资源,以对抗当时民间流行的佛、道信仰和迷信习俗,周启荣称之为“净教主义”,王汎森概括为“以礼抗俗”。士人们或从经典考据入手,或从宗族事务入手,或从夷夏之防入手,纷纷汲汲于具体的习礼方法,张寿安归纳凌廷堪(1755-1809)“以礼代理”的三个步骤是:
习礼、明礼意和复性于礼。习礼不只包括循文字诂训以知解礼之器数、仪文,也包括小学洒扫应对等的及身工夫。
上层精英明礼、习礼的文化理想,最终要落实到民间社会尊祖收族、恤党赒里、化民正俗的礼仪实践之中,如何实现呢?酬世文献中虽然偶有佛、道等“外道”礼仪,但主体内容仍是儒家礼仪,它在这个过程中发挥了重大作用。这些文本所展现的冠婚丧祭、祭挽寿贺、交接称谓、序坐宾筵、书启谢答等日常礼仪规范,正好成为雅、俗文化的交接点,成为教化民众的文本资源。它们打通了士、庶之别,满足了普通民众向儒家士大夫看齐,寻求文雅化、礼仪化的文化诉求。它帮助庶人熟悉和践行“酬酢之礼”,这与上古和中古时期“庶人无酬酢之礼”的限制,具有根本的不同。
四、酬世礼文及其民间应用
除了推动民间乡礼的普及,酬世文献还促进了礼文在民间的应用,客观上促进了基层社会的礼仪化。
所谓“礼文”,有广义和狭义两种。广义的礼文,泛指一切礼乐制度,即“礼文度数”,如《汉书·礼乐志》所说“周监于二代,礼文尤具”。上古贵族“居则习礼文,行则鸣佩玉”,是指作为个人的“礼文进退之节”。狭义的礼文,则指在仪式中使用的文字。《文心雕龙》中列有多种文章体裁,其《宗经》篇指出,颂赞、祝盟、铭箴、诔碑、哀吊、封神、章表、奏启等类都与礼制有关:“铭诔箴祝,则《礼》总其端。”《指瑕》篇举例说,善写哀悼文的潘岳把对长辈的哀辞用到对下辈的悼文上:“礼文在尊极,而施之下流,辞虽足哀,义斯替矣。”北宋末年梁师成“主管翰墨,凡礼文符瑞之事,多所润饰”。善写礼文,是文人的重要修养之一。韩愈、欧阳修、苏东坡等人,都曾撰写过赠序、答书、祭吊文、哀辞、墓志铭、碑文、表状牒等多种礼文。
明清时期,民间社会的冠、婚、丧、祭等礼仪活动越来越频繁,对礼文的需求更加广泛,于是不少士大夫热衷于为人撰写礼文。归有光、李维桢、王世贞、汪道昆、蒲松龄等人,都是个中高手,产量极大。由于这类礼文并非精心结篇,写作的对象又来自三教九流,所以历来被称为“应酬文”。方苞说,归有光一生文字“乡曲应酬者十六七”,而且大都“徇请者之意”,难免谀辞“俗言”。李维桢也习惯于受金卖文,应之无倦,“文多率意应酬,品格不能高也”。据统计,归有光一生为人撰写文集序30篇,题跋31篇,赠送序63篇,寿序76篇,墓志铭57篇,权厝志、生志和圹志9篇,墓表、墓碣、行状28篇,祭文、哀诔31篇,应酬文字占其散文作品的50%。王世贞一生撰墓文和家传549篇、寿序115篇,汪道昆撰墓文和家传289篇、寿序55篇,李维桢撰墓文和家传797篇、寿序302篇。
以上是士大夫撰写礼文(应酬文)的情况,然而,文化修养低下而并无能力自撰礼文的乡村庶民从哪里获得礼文来参加礼仪活动呢?印刷普遍、流通广泛的酬世文献就是最简单的文本资源。以嘉庆七年(1802)慎德堂重版《四民便览酬世宝要全书》为例,其封面标明该书的内容和分类:天下路程、江湖机关、尺牍家礼、帖式称呼、分关立继、契约法程、新联婚启、庆贺类诗、题赠匾额、丧家遗规、男妇诔章、各项祝文。这是一个比较典型的酬世文献知识分类,其中每一类项都在现实生活中大有实用。光绪十一年(1885)澹雅书局版《礼文汇》的目录是:冠礼、昏礼、吉礼、丧礼、祈祷、对联、挽联、称呼。这些内容不仅仅是行礼时的仪式手册,更多关注的是行礼时的口头言说、文字往还,均属于中国传统文体论中“文”的范畴。如何估量这些礼文对民间社会的作用?以下从活套、丽句、佳联三个侧面加以说明。
先言活套。所谓“活套”,即格式化的文本,使用者可以因人因事因时而套用这些礼仪文本。主要包括三方面内容:一是各类体式,指契约、合同、讼状等文本;二是尺牍、启札等各类人际往来文书;三是仪式文本,如婚书、贺启、寿文、哀启、墓志、碑铭、挽联、祭文等。明代日用类书《万用正宗》《翰府锦囊》《居家必用事类全集》均有各类活套文本格式,清代《应酬汇选新集》等书中存有大量的书柬活套、礼文活套,极便于下层社会直接套用。这对于传统礼仪的庶民化,确实起到推动作用。
这些活套继承了上古和中古的文化传统,更是反映明清时期社会经济变化的时代现象。中古时期曾有多种“书仪”,宋明以来的“文翰”“书翰”与中古“书仪”有明显的继承关系,反映了“古代骈体文从贵族走向民间、从仪式性走向实用性的过程”。明清以来,社会流动性更大,商贸往来、科举考试、军事征战、户外旅行等因素使得中国人的活动半径远超前代,传递信息的需求量也远超前代。明清以来的土地、房屋、坟山、米粮等交易量倍增于前,人们契约精神也大大增强,法律诉讼量也倍增于前,所以合同、讼状的需求量也倍增于前。为了简便、实用,大量书信活套、契约活套、讼状活套自然应运而生,这些活套使用时只需临时改写主体、客体、时间、地点等项,非常方便实用。正如邹景扬编尺牍活套时所言:
此为初学者准绳,将上层碎锦,移掇凑成,只于人事处,留心结构,添得数句,若系妥贴,亦有可观。爰录款式,以便仿样。
以今天狭义的“文学性”眼光视之,它们当然过于低俗、呆板,但对于识字率极低的乡村平民而言,其“质”的意义远大于“文”。
在各类活套中,仪式文本最为丰富,应用最广。新发现的长篇个人传记《我之小史》,反映了清末民初徽州乡间末代秀才詹鸣铎的人生轨迹。詹氏父子几代训蒙,私塾收徒,算是当地知名的乡间读书人,所以“村人每求行状,请题红,乡邻有斗,投词告理,约族众调和,詹鸣铎多参与其事”。该书第二回提到,其幼时在私塾中曾背诵和抄录“帖式”:
适花子先生教学生读歌童歌诗,我也抄读。按歌童歌诗,我村祭春至及二图黄隐公均用,敲钟擂鼓,犹存古制。黄隐公的歌诗,每句四字,起首是“于穆祖功,肇迁于龙”。我们春祭歌诗,是七言句,首章是“郁金灌地绮筵初,箫管和鸣凤翼舒”,末章为“本支兮百世,戬鼓兮磬宜”,是为尾声,当下我也读熟。先生又教学生抄帖式,我也照抄呈政。先生朱笔×之,屡抄屡×,我乃作罢。现在我家有父亲抄本的帖式,尽可查考。
詹氏所“抄读”的这些所谓“童歌诗”“帖式”,实际上就是祭祀等仪式所用的范文。这些帖式,在“三礼”和《朱子家礼》中并无相关的文本。詹氏称来自黄隐公和他父亲的抄本,那么黄隐公和他父亲的文本又来自何处?不可能完全是乡间塾师的创作,应当来自某些酬世文献;或者与酬世文献相同,也是选辑了某些礼学名家之作,从而被塾师们当作训蒙的教材。正如刘永华所指出,“祭文无须原创,礼生只需按照祭文本提供的活套,依样写下即可,不过他们必须使用正确的称谓”。詹鸣铎本人的经历说明了这一点,其《振先杂稿》中存录了他一生所撰作的几十篇祭文,很多文句在各篇均有重复,且与《礼文汇》等酬世文本的相关文句也差不多。足见乡村塾师具有熟读并记诵仪式文本,然后再因时因人撰写仪式文本的能力,并完全参与了这些文本的“创作”过程。
据《我之小史》,詹氏祖母过世时请礼生主持,并请当地头面人物来撰写传赞、墓志铭、诔词、挽对、挽诗,备极哀荣,后装订成《哀挽录》分送亲友。题红(立神主牌位)之日,请到婺源官绅江峰青为之“题主”,其仪式见于《清稗类钞》,在《酬世锦囊》第二集《家礼仪节》中有“题主式”,在《礼文汇》中有《孝子题主文》和《大宾题主文》。虽然无法证明婺源詹氏的题主仪式和题主祭文直接来源于这几种文本,但至少可以说明,酬世文献的相关内容满足了当时乡间此类仪式的需求。否则,在闭塞的婺源乡间,其丧祭仪式上诵念“式依式凭,佑启我后,百世昌荣”之类的典雅颂辞,是无法想象的。
理学家颜元抄录了一些民间实用的居丧礼文,如《致赙奠状》《谢状》《慰人父母亡疏》《父母亡答人慰疏》《慰人祖父母亡疏》《答前启》。对于这些礼文活套,他的态度是:
慰答、哀启俱取简切达意而已,旧式尚嫌其繁,恐五内崩裂之时,无心绪读写长文,且至情所舒,随时随情,各表其怀,当家异而人不同,岂得定就活套?欲不钞,然恐临期慌遽,或无能词命之人,反致失礼。故稍减录之。
活套千篇一律,繁缛冗长,而且不同的丧主有不同的哀情,绝不可能尽达其意,但是临丧慌遽,而且可能很多丧家并不善文辞,所以他觉得这些礼文活套仍有必要抄录,以供模仿采用。颜元的想法也适用于丧礼之外的其他仪式文本,民间“能词命之人”相当有限,这些活套文本的功能在于“不致失礼”,即维持了仪式的延续性和文雅化。
次言“丽句”。中国古代有编辑诗文锦句的传统,如《初学记》《艺文类聚》《渊鉴类函》等书。创作诗赋和科举制艺对工美文辞的需求,使该传统一直延续到晚清。例如,曾国藩极重视选抄之学(他本人著有《经史百家杂抄》,影响极大),在给其子曾纪泽的信中说道:
尔作时文,宜先讲词藻;欲求词藻富丽,不可不分类抄撮体面话头。……尔去年乡试之文,太无词藻,几乎不能敷衍成篇。此时下手工夫,以分类手抄词藻为第一义。
他说曾纪泽所撰祭文不太合“体制”,而且“词藻亦太寒俭”。他让曾纪泽多看《文选》,“多抄典故藻汇,分类抄记,以为馈贫之粮”。他把这些典故和华丽辞藻称为“体面话头”,让其子分类摘抄在一个簿子上,时常温习,以改变其词语贫乏之病。他还专门举例说,清代文人袁枚、赵翼、吴锡麟“皆有手抄词藻小本,此人所共知者”。
正如《渊鉴类函》所言,“是书以供诗赋之用,词尚风华,义资典核”,这些类书都是为了“缀文”之需而编辑的,其阅读对象限于知识精英,然而,明清酬世文献则与之大不相同。绝大部分酬世文献中,都有“锦句”“碎锦”“丽句”之类的篇目,其读者定位直接面向下层民众。明代有《大字应用碎金》,归类列举各类名物,例如,五刑(墨、劓、剕、宫、大辟)、五兵(弓、殳、矛、戈、戟)、五气(温、凉、寒、燥、湿)、五音(宫、商、角、徵、羽)之类。余嘉锡考证这些“碎金”类读物渊源可溯至宋元,是小学入蒙读物。明清酬世文献中,这些碎锦、丽句绝不仅仅限于训蒙识字,它以教人华丽词句、文雅话头为主,正如《尺牍如面谈》所谓“务词华博雅”。《万锦书言故事大全》中有“锦囊佳句”“锦笺精裁”的分类掌故,《应酬汇选》中有“时令佳句”,《酬世锦囊续编》中有“丽句”,《新制酬世大全》中有“图章佳句”。康熙年间黄沄编有类书《锦字笺》,算是此类文献的专集,它号称“非字句典雅者不载,僻僻奥者亦不载,宁简毋繁,使碎金片玉,皆络而聚诸掌上,一览了然”,分类辑录的全是天地人事之佳句美称。例如,根据《酬世锦囊》的目录,第一集上栏是《尺牍碎锦》《尺牍丽句》,第二集上栏有《聘启碎锦》,第三集上栏是《各款写帖碎锦》,第四集上栏是《图章丽句》。《尺牍碎锦》之弁言谓:
碎锦者,零碎锦绣也。以初学者尚未习娴,不如采辑成言,更觉文理顺适。爰辑碎锦,以备搜罗。共分二十类,尽足供于挥毫。
这些碎锦佳句,可能并不入士大夫精英之眼目,但对于民间社会却意义重大。《酬世锦囊》第三集有《交接称呼》,其“小引”谓,在“与世相酬”时选择恰当的称呼非常重要,即使白首老人也难免出错,于是他又从类书中加以选采和注释,以便童蒙阅读:“爰采类书附入此编,加以注释,俾识由来,当不仅为童子有小补助矣。”例如:
凡向人自称,尊辈冠一“家”字,称卑幼辈冠一“舍”字。“家”“舍”同义,“舍”则加谦耳。称儿、女、孙、妾、仆、婢等,冠一“小”字,言不敢与大人之列,益加谦也。称师友及外亲如妻兄弟、连襟等,冠一“敝”字。敝,败也、恶也,亦谦词。称亡过尊辈,冠一“先”字。先,如也,又故也。尊辈不敢斥言“亡”者,称亡过卑幼辈,冠一“亡”字。凡称人亲戚、师友,不分尊卑存殁,总冠一“令”字。令,善也,夸美之词呼。凡称呼无别名者,但须分别尊卑,知“家”“舍”等字,不复一一详列。
从为士人诗赋创造和科举考试而准备的类书,到为平民百姓日常交接和礼仪生活而准备的酬世文献,文字愈趋简单、直白和实用。同书第三集中的《接见常谈》,甚至对于在问候、攀谈、告别、转达致意等环节如何进行文雅的口头表达,都做了细节说明。比如初相见时,要学会使用贵姓、贱姓、大号、贱字、贵甲子、虚度、府上、舍下、令尊纳福、家父托庇、家母粗安等丽词雅句。该文又将类似的相见情况分为二十四个不同的场合:
初相会,屡次相会,久别,近别,拜访遇,拜访未遇,承顾失候,途中相见,承扰,简亵,谢惠,谢劳,相会致意,临别转致,见文官,见武官,见师长,见文人,见农家,见商贾,见画工,见稍人,见释家,见道士。
根据场合不同,使用的文雅语汇又各不同。显然,这是非常具体的平民口头应酬礼文,对上古、中古所谓“士以下无酬酢之礼”的说法是一种直接否定。
再言“佳联”。对联种类很多,有春联、寿联、挽联、赠联、贺联(包括生子、婚嫁、开业、升迁、乔迁等)等等,它们被用于各类仪式之中,是汉字文化特有的礼俗。自清人纪昀、梁章钜以来,一般认为五代末年后蜀主孟昶的“新年纳余庆,佳节号长春”是中国最早的春联。但是,将对偶佳句与优美书法进行结合,形成楹联并成为民间流行的文化景观,当在明清时期。据说明初朱元璋以皇帝意旨推动了春联的普及,清代陈云瞻《簪云楼杂说》:“春联之设,自明孝陵昉也。帝都京陵,于除夕前忽得传旨:公卿士庶家门上,须加春联一副。”到清代康乾时期,各类官府衙门、场馆驿舍、名胜古迹,以及冠婚丧祭等礼仪活动中,都有了楹联的踪迹。每有佳联,众人传诵争睹,制联和书联成为一时雅事,蔚成风尚。《儒林外史》中,书法家金寓刘给盐商写对联,小字每字一两银子,大字每字十两银子。因此,有学者认为,“中国文化,在文学的境界上,有一个演变发展的规律,大体的情形,是所谓汉文、唐诗、宋词、元曲、明小说,到了清朝,我认为是对联”。这个过程,与酬世文献的推动有关。明清时期,在专门的对联汇编(如《巧对菁华》《应酬名联汇选》《新镌对联同善应酬合璧》《应酬对联》《对联大观》及《续编》等)之外,几乎所有的酬世文献都专附有锦联、佳联之类。《酬世锦囊》第四集便是《类联新编》,包括匾额骈言、别号、联额别裁、图章丽句等。编辑者邹景扬自序云:
对联一书,坊刻其夥,然皆鄙俚,殊欠雅驯,未免令观者欲呕,是诚俗不可医者。予于己丑驱车北上,凡通都大市及胜迹名区,靡不登观,见有佳句,即默识之。每用零小纸缮写于邸中,积经多载,不下几千。尽拾行囊载以归里,细加校阅,务期雅饬,以便一己之应酬也。
《礼文汇》有两卷专载各类“佳联”。一卷是对联,包括新春、衙署、居处、庆贺、祭祀、释道、市肆等类;一卷是挽联,包括伦纪、士庶、妇人、士宦、封命妇、杂人等类。足见用到对联场合之多。邹景扬北上经商沿途抄录对联并编辑成书的过程表明,佳联的形成和传播过程是:从文人创作到景点张布,再经酬世文本辑录而流传;反过来,基层民众又从酬世文献中抄录,而应用于各种场合。这是一个双向流动的过程。
正如郑逸梅所说,《酬世锦囊》《对联大观》之类的书籍,只不过“供人们改头换面的套用,陈陈相因”,毫无文学价值,但对于民间基层社会的礼仪活动,这些酬世文献却是非常重要的文本资源。撰写对联,是民间礼生的基本文化技能之一,他们一般没有自撰联语的学养,无非是转抄各类酬世文本,“由于在许多场合需要用到对联,如婚礼、葬礼、迁新居等,因而一本《实用对联》也是必不可少的”。
《新增应酬汇选》序言说,其编辑宗旨是要让使用者在需要时,对诗文楹联等类,“随遇而各有应用”。《新增酬世群芳杂锦》自称要让阅读者“偶然拈毫,不加修裁”,即通过学习这些活套,很自如地模仿套用书启、尺牍、婚帖、行状、墓志、哀诔、祭文、对联、契约等礼文。在这个意义上,酬世文献的编纂和印行无疑促进了礼文的庶民化;与之相应,民间礼仪活动的频繁,又成为酬世文献大量编纂和广泛印行的商业动力。
五、酬世文献的传播
就物质载体而言,酬世文献是真正的“便览”,极易传播。目前所知的酬世文献,都是巾箱本,开本一般为14×9cm,或者11×17cm,仅及一握,很少有刊本能达到今天书籍32开本的幅面,而且是上下双层排印,字体很小,篇幅节省。这种袖珍文本极便于携带,也便于查索,满足了各种层次的读者需求,为城乡平民身边常备。《增订应酬汇选新集》说,《行厨》《留青》等早期酬世文献“便于提携,亦雅俗所共赏,以故风行海内,几将人携一编”。人手一册可能有些夸张,但此类书籍镌刻版次多,发行量大,确是不争的事实。由于销路极好,又无版权限制,各地印刷中心都印行,成为畅销书。例如,华北的泊头镇在近现代就曾大量雕印《买卖杂字》《对门对联》《乡党应酬》等通俗读物。在福建的宁化县城,《酬世锦囊》《交际大全》与《秋水轩尺牍》《雪鸿轩尺牍》《曾文正公家书》同卖。民国初年,远在川西的中江县城书店中,《酬世锦囊》与《幼学琼林》《女儿经》,以及“三百千”蒙学读物,还有《四书书经》《古文观止》等经史书籍一起出售。
前引《我之小史》记载,詹鸣铎接杭州商社来电,“篆十九病故”,“我看电文‘篆’字码(4637),忙到家中一查,见‘父’字码(3637),知‘篆’乃‘父’字之讹,大呼哀哉,痛哭捶胸”,后来家中又差人去电报局核实,果然是其父病故。主人公詹氏住在徽州群山之间的乡村,家中何以查得电报之误?原来在清末民国电报使用以后,很多酬世文献追逐时效,增加了“电报编码”一项,比如上海世界书局编辑部编辑出版的《日用酬世大观》便将其列为一大卖点。由此可知,詹氏家中也购买有《日用酬世大观》之类的书籍,足见此类文献传播之广。
酬世文献的编纂者们非常清楚,此类文献的消费市场很大一部分是文化贫乏的乡村。署名茹古斋主人的《新增酬世群芳杂锦》序言说:
又如处穷乡僻壤之中,而无由就正,在轮蹄舟楫之间,而绝少资藉,更觉为之扼腕。得是编而览之,亦可以济庠序设教之穷也,况终称切要,词为雅训之善本也。
他编纂此集之目的,正是为了弥补穷乡僻壤交通不便、文献匮乏的缺陷,同时自诩要发挥“庠序设教”的教化作用。《新增应酬汇选》序言谓:“《应酬汇选》一书,所备应酬,枚举各事而胪列之,不以烦琐为嫌,盖谓村庄蒙塾固难遍觅群书,寒素儒家岂易备藏巨册。”在公共图书馆没有兴起的年代,城市士人和乡村蒙塾都不可能藏书宏富,这种百科全书式的酬世文献更具实用价值。一册在手,就可以轻易地套用礼文,比较简便地参与乡村礼仪。
明清时期中国人的文化水平普遍较低,乡村文盲尤多,如何利用酬世文献,这是值得思考的问题。当时的识字率无法作精确考证,但晚清民国的数据可资参考。有学者研究,1880年代中国人的识字率,男性为30%~45%,女性为2%~10%,平均识字率在20%左右。又有学者考证,清朝末年的识字率为10%。关于民国的识字率,有5%、16%、20%、26%、30%和35%等多种说法,而乡村识字率更低,有10%、17%等不同说法。不过,怎样才能算是识字?学术界历来存在理论分歧。西方学者罗友枝、伊维德等人主张以识读2000个汉字作为标准。刘永华根据汉字的特点,认为可以将画押、记账等能力作为识字的标准,反对以两千字为识字门槛,“可以根据具体的研究主题,将识字的门槛下调至五百字乃至更低”。温海波沿着这种思路,主张下调至三四百字。
识读三五百字的乡民,自然不能完全理解酬世文献的内涵,但他们仍然可以有限地利用酬世文献。首先,礼仪活动具有极强的重复性,冠婚丧祭经常举行,其主体内容大同小异,识字不多的乡民也会对程式和礼文知其大概,只需根据人、事、时、地的信息变化而重复套用即可,这或许就是一种“非连续性阅读”。其次,酬世文献中,常常看到小字注音的现象,尤其是在一些“碎锦”“丽句”类文字中,遇到生僻字会用双行小注来进行标音,这也是便于初学者识读的办法。有此辅助,识字不多的村民完全可能在仪式活动中照本宣科(当然他们不一定理解文本)。这正是有些学者所强调的“文字的阅读而非书写能力”。正如费孝通所说,在乡土社会中,有些文字是多余的,甚至记忆都是多余的,仪式只需重复即可。
当然,以上所言只是有限的利用,乡村社会对酬世文献的利用,最主要的媒介是礼生。礼生是主持和引导礼仪活动的仪式专家,至今在乡村仍有所见。他们一般受过教育,通晓礼仪,明白事理,算是乡村文人,有的甚至还是致仕的官员。根据刘永华、王振忠、李丰楙等学者的研究,每个礼生都有自己的礼仪手册,有些是印刷文本,有些则是手抄本。刘永华指出,不同地区对这些礼仪手册称呼不同,在福建四保称为“祭文本”,在闽南和台湾称为“家礼簿”,在香港新界称为“礼仪便书”,在山西称为“古赛写卷”。福建四保地区有些礼生的祭文本上都标明“旧本”“抄旧本”“改旧本”“参旧本”字样,说明这些祭文本各有传承并不断传抄。溯其源头,“祭文本中的若干文书是从日用类书和礼仪手册传抄而来”。王尔敏曾指出,“《酬世锦囊》出于深入世俗的科名小儒之手。其应用领域亦限于市井中知书文士,特以散布各地的蒙塾教师、府县书吏、店肆账房为其参考阶层,并非平民大众所能使用”。也就是说,酬世文献最直接的阅读、传抄和传播者,是活跃在乡村社会的礼生。借由这些礼生在冠婚丧祭等礼仪活动中的表演,它们得以传播至识字不多的乡村庶民。彭卫民将这些礼生称为“地方知识人”,认为他们在丧礼仪式上充当执行者与中间人,通过执行、解释甚至变通丧礼程序与思想,将仪式规则化、规则仪式化,是可信的说法。
在民间,还存在一个学习和应用酬世文献的传统。一般读书人的正途是学习经史和八股制艺,从而科举及第,但是,并非每个读书人都能获得功名,于是只能退而求其次,将学会记账、契约、诉讼、应酬的文字技能作为读书的最低要求。这就是李孝悌所说的“下层读书人”,或者胡成所说的“平民读书人”。明清时期的私塾教育中,除了讲授四书五经及《古文观止》《昭明文选》《古文辞类纂》等经史内容,“个别讲授《公文程式》《刀笔精华》之类,至于文、联等乡党应酬,亦必自始至终予以重视”。对于乡村生活而言,酬世文献不仅是非常实用的百科全书,而且还包含人情世故、民间礼仪,所以家长寄望子弟熟读这些书籍而成为乡绅。现代教育家、出版家舒新城回忆说:“有的希望子弟能读几本《百家姓》《包举杂字》之类,便遇有账目,可以看看写写;有的希望子弟能读几本《千家诗》《幼学琼林》《酬世锦囊》之类,便成人之后可做乡绅。”民间把撰写楹联、书信、契约、字据、事帖、募捐引(启)、文书、公约、红白喜事的昭告等文字,都叫作“乡党应酬”。新中国成立前的私塾“在读完《三字经》《百家姓》《集韵增广》等启蒙读物后,一般会开设应酬方面课,通过点读范文,教育小孩学会写应酬”。这些人长大后不一定成为礼生,但他们在蒙馆私塾接受过酬世文本的基本训练,也会查阅和拟作(套用)酬世文书,所以,他们也是酬世文献的传播者和应用者。正如孙楷第所说,这类文献“施之于初学弄笔咬文嚼字之人,最为相宜”。
结 语
关于礼制的下移,即礼的庶民化过程,学者们采用不同的表述。对唐宋时期的变化,杨志刚称之为“礼下庶人”,王美华称之为“礼制下移”。对明清时期的变化,王尔敏、吴蕙芳称之为“儒学世俗化”和“礼学世俗化”,郑振满称之为“宗法伦理的庶民化”,胡成称之为“礼教下渗”,刘永华称之为“礼仪下乡”。这些提法都有相当道理,自成其说,但都难以概全。一是时段上,从唐宋至明清,此种趋势愈加强烈,要做整体描述相当困难。二是内容上,礼制、礼学、礼仪、礼教都只是礼的一部分,当某些制度、仪式从国家和贵族层面向民间基层社会下移时,思想观念也一定会随之下渗;同时,礼教、礼义向基层社会渗透时,必然借助乡里礼仪活动的实践。
本文仍采用广义的“礼制”概念,称这一过程为“礼制下移”。首先,礼制可以是一个广义的概念,既包括狭义的制度,也可以作为所有礼文化的代指,例如《礼记·乐记》说:“天高地下,万物散殊,而礼制行矣;流而不息,合同而化,而乐兴焉。”此处“礼制”即是整体的礼文化,自它包括礼仪、礼法、礼文、礼教、礼俗、礼物等多个层面。其次,唐宋时期的礼制下移,在学界已是一个常见的说法,指国家层面的制度设计,即为庶民制礼,而这一过程在明清时期一直得到延续,不仅没有中断,而且得到加强。再次,宋代以降,中国礼文化的叙述框架从“五礼”结构(吉凶军宾嘉)向“四礼”结构(冠昏丧祭)转变,而民间社会以《朱子家礼》为圭臬的四礼,实际上都是由国家或上层的五礼下移而来(除军礼以外)。刘永华将这一过程称为“挪用”或“借用”:“在四保祭文本与方志、会典等官方、半官方文献之间,发生过一定程度的借用现象。四保祭文本中的某些祭文,很可能是从方志、会典等文献传抄而来的。”方志、会典等文献记载的当然是官方礼制,它们被借用到乡村礼生的礼仪实践中,无疑是一种真切的礼制下移。
明清时期的礼制下移现象,在很多方面均有表现,包括朝廷礼典、乡里教化、民间俗信、乡村戏剧、善书传播等多个面向。本文讨论的只是其中一个面向,即那些“学者视为小道,高人以为俗浅”的酬世文本在礼制下移过程中起到何种作用。
本文认为,清代流传的酬世文献,至少存在《酬世锦囊》《应酬汇选》和《乡党应酬》等三个系统,其祖本可追溯到乾隆时期。向前溯源,它们与元明以来的民间日用类书,以及清初的《行厨》《留青》等应酬文集存在着渊源关系;向后延伸,直到民国时期此类文献仍在增订重印,如《应酬便览》《酬世大全》《写信必读》等。酬世文献之所以被不断翻刻重印,民间需求量之所以如此巨大,与宋明理学的实践观念密切相关。理学家尤其是阳明一派,并没有彻底走向心斋坐忘、摒弃俗务的绝尘之路,而是将日常生活与天理良知进行了通约,认为“应酬即是格物”,“应酬即礼”,这就为日用应酬的礼仪化作了理论铺垫,为酬世文献的编纂提供了更多合理性和合法性。古代“礼不下庶人”的核心是庶人无相见之礼,酬世文献延伸并细化了宋代以来的庶人乡礼。作为一种乡村礼仪手册,它打通了士、庶之别,满足了普通民众向儒家士大夫看齐,寻求文雅化、礼仪化的文化诉求。这与上古和中古时期“庶人无酬酢之礼”的限制,具有根本的不同。酬世文献中包括大量的礼文,它们是民间礼仪活动中进行口头言说、文字往还、人神沟通的主要文本资源,其中的活套、丽句、佳联极便于下层行礼者模仿套用,促进了礼文的庶民化。酬世文献最直接的阅读、传抄和传播者,是活跃在乡村社会的礼生。借由这些礼生在冠婚丧祭等仪式中的表演,酬世的内容得以传播至识字不多的乡村庶民。同时,乡村的一些“下层读书人”或“平民读书人”,也是酬世文献的传播者和应用者。
清末民初传教士明恩溥(Athur H.Smith,1845-1942)在《中国人的素质》(Chinese Characteristics)一书中说:“中国人已经把礼节的实践带到了一个完美境界。此种境界,在西方闻所未闻,在亲眼目睹之前简直是不可思议、无法想象的。……这个民族的天才,把西方只在宫廷和外交上才使用的繁文缛节,变成了人们日常交际的一部分。”是什么力量令中国人把礼仪变成“本能而非刻意去学的东西”?换言之,是什么力量令中国变成一个传教士所见的“礼仪之邦”?我们认为,在国家制礼作乐、士大夫推广等因素之外,民间酬世文献的流行,也起到了重要作用。
编辑 | 史佳威
原标题:《酬世文献与中国传统礼制的“下移” | 杨华》
本文为澎湃号作者或机构在澎湃新闻上传并发布,仅代表该作者或机构观点,不代表澎湃新闻的观点或立场,澎湃新闻仅提供信息发布平台。申请澎湃号请用电脑访问http://renzheng.thepaper.cn。





- 报料热线: 021-962866
- 报料邮箱: news@thepaper.cn
互联网新闻信息服务许可证:31120170006
增值电信业务经营许可证:沪B2-2017116
© 2014-2026 上海东方报业有限公司




