- +1
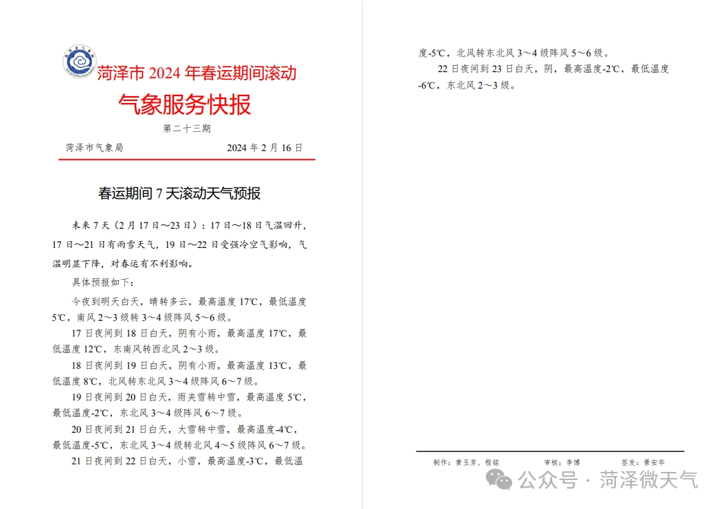
春运返程天气需警惕 | 寒潮天气要来啦!
春运服务+重要天气预报
当前正值春运返程高峰,建议公众密切关注当地气象部门和交通部门发布的最新信息,提前做好行程安排,同时做好防寒保暖措施。

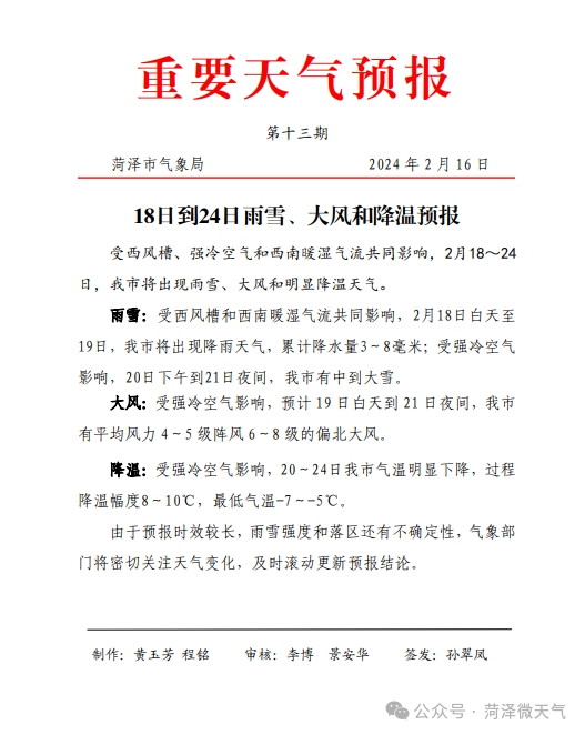
菏泽市气象局16日发布重要天气预报:受西风槽、强冷空气和西南暖湿气流共同影响,2月18日到24日,我市将出现雨雪、大风和明显降温天气。

由于预报时效较长,雨雪强度和落区还有不确定性,气象部门将密切关注天气变化,及时滚动更新预报结论。
天气趋势
今天南风持续,阵风6级,最高气温在17℃左右。明天雾雨朦胧,能见度较低,出行注意交通安全。

图来源:中央气象台
大风:受持续的强冷空气影响,19日到22日寒潮来袭,阵风7到8级,气温明显下降,过程降温幅度15℃以上,宛如暖春退入寒冬。
雨雪:19日降雨较弱,20日开始连续四天降雪,强降雪主要在20日下午到夜间,道路结冰严重,要做好防御寒潮、防风、除雪的准备工作,降低灾害天气带来的不利影响。

图来源:中央气象台
降温:23日到25日北风减弱,云层逐渐变薄,气温持续低迷,最低气温在-5℃上下徘徊,注意防寒保暖。
具体预报
24小时预报
今天白天到夜间,多云转小雨,最高温度17℃,最低温度6℃,南风3~4级阵风5~6级转东南风2~3级。
48小时预报
18日白天到夜间,阴有小雨,最高温度17℃,最低温度9℃,北风2~3级转3~4级阵风5~6级。
72小时预报
19日白天到夜间,阴有小雨,最高温度10℃,最低温度2℃,东北风3~4级阵风6~7级。
来源:菏泽微天气
本文为澎湃号作者或机构在澎湃新闻上传并发布,仅代表该作者或机构观点,不代表澎湃新闻的观点或立场,澎湃新闻仅提供信息发布平台。申请澎湃号请用电脑访问http://renzheng.thepaper.cn。





- 报料热线: 021-962866
- 报料邮箱: news@thepaper.cn
互联网新闻信息服务许可证:31120170006
增值电信业务经营许可证:沪B2-2017116
© 2014-2026 上海东方报业有限公司




