- +1
浙大医学院最新研究:揭示结肠癌转移分子机制
原创 转网 转化医学网

本文为转化医学网原创,转载请注明出处作者:Rainbow
导读:转移是至少90%的结肠癌(CC)相关死亡的原因。
2月19日,浙江大学医学院研究团队在期刊《CLINICAL AND TRANSLATIONAL MEDICINE》上在线发表题为“Sulfotransferase SULT2B1 facilitates colon cancer metastasis by promoting SCD1-mediated lipid metabolism”的研究论文,研究结果表明,SMC1A上调了SULT2B1的表达,SULT2B1与SCD1相互作用以调节脂质代谢,从而增加了结肠癌的转移能力。研究发现为SULT2B1调控脂质代谢及其促进结肠癌转移能力提供了新见解。研究为未来抑制肿瘤细胞脂质代谢以抑制远处转移的靶向药物的临床应用提供了坚实的实验基础,同时也为高表达SULT2B1的结肠癌患者使用洛伐他汀来减少远处转移提供了潜在的可能。
https://onlinelibrary.wiley.com/doi/10.1002/ctm2.1587研究背景
01
结肠癌(CC)是全球普遍存在且致命的恶性肿瘤,患者年龄在50岁以下的人群中发病率逐渐增加。流行病学数据显示,20%的结肠癌患者被诊断为远处转移,并且超过50%的CC患者在原发肿瘤诊断后5年内发生远处转移,这被认为是至少90%的CC相关死亡的原因。然而,促使CC发生转移的分子机制尚未完全阐明。因此,了解驱动CC转移的潜在调控程序以改善患者的预后至关重要。
脂质代谢在肿瘤细胞的增殖、转移和药物治疗中发挥着重要作用,使其成为抑制肿瘤活动的吸引人的靶点。抑制脂质代谢关键酶被认为是减少肿瘤转移的前景性方法。尽管有几项临床试验已经探索了在癌症中抑制脂质代谢关键酶的方法,但目前在结肠癌方面还没有积极的临床试验。因此,迫切需要确定脂质代谢中可能有效抑制结肠癌远处转移的潜在靶点。
SULT2B1,磺基转移酶家族的成员,也被称为磺基转移酶家族2B成员1,与多种癌症类型的进展相关,包括前列腺癌、胃癌和食道癌。最近的研究表明,高表达的SULT2B1可能通过影响肿瘤微环境加速肝癌的进展。然而,SULT2B1介导的脂质代谢对结肠癌的进展影响仍不清楚。
研究进展
02
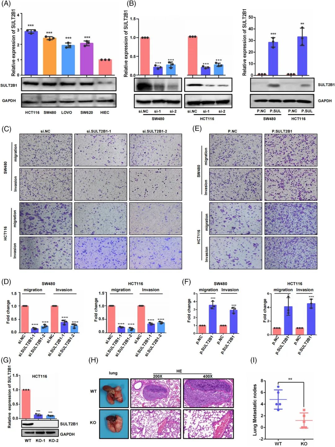
研究人员发现结肠癌细胞系中SULT2B1的表达普遍高于正常肠道上皮细胞(HIEC细胞),特别是在SW480和HCT116细胞系中。研究人员使用siRNA和过表达质粒来敲低或过表达SULT2B1。结果发现,SULT2B1的敲低显著抑制了SW480和HCT116细胞的迁移和侵袭能力,而SULT2B1的过表达则明显促进了这些效应。为了阐明SULT2B1在体内的作用,研究人员建立了SULT2B1-KO细胞。随后,将这些细胞静脉注射到小鼠体内,以研究它们对肺转移的倾向。结果显示,在SULT2B1-KO诱导后,CC细胞的肺转移显著减少。综合这些发现表明,SULT2B1在诱导CC转移能力方面发挥了重要作用。
研究结果
03
综上所述,研究结果表明,SMC1A上调了SULT2B1的表达,SULT2B1与SCD1相互作用以调节脂质代谢,从而增加了结肠癌的转移能力。研究发现为SULT2B1调控脂质代谢及其促进结肠癌转移能力提供了新见解。研究为未来抑制肿瘤细胞脂质代谢以抑制远处转移的靶向药物的临床应用提供了坚实的实验基础,同时也为高表达SULT2B1的结肠癌患者使用洛伐他汀来减少远处转移提供了潜在的可能。参考资料:
https://onlinelibrary.wiley.com/doi/10.1002/ctm2.1587
注:本文旨在介绍医学研究进展,不能作为治疗方案参考。如需获得健康指导,请至正规医院就诊。
原标题:《新型转移性肿瘤标志物!浙大医学院最新研究:揭示结肠癌转移分子机制》
本文为澎湃号作者或机构在澎湃新闻上传并发布,仅代表该作者或机构观点,不代表澎湃新闻的观点或立场,澎湃新闻仅提供信息发布平台。申请澎湃号请用电脑访问http://renzheng.thepaper.cn。





- 报料热线: 021-962866
- 报料邮箱: news@thepaper.cn
互联网新闻信息服务许可证:31120170006
增值电信业务经营许可证:沪B2-2017116
© 2014-2026 上海东方报业有限公司




