- +1
河北省教育厅最新通知!事关2024年中考
2024-02-22 15:51
来源:澎湃新闻·澎湃号·政务
字号
河北省教育厅最新发布关于做好2024年初中毕业与升学考试工作的通知↓↓↓
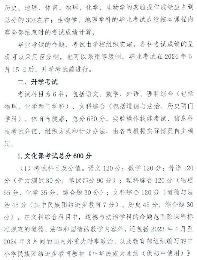
通知指出,升学考试科目为6科,包括语文、数学、外语、理科综合(包括物理、化学两门学科)、文科综合(包括道德与法治、历史两门学科)、体育与健康,总分650分。其中文化课考试总分600分,包括语文、数学、外语、理科综合(包括物理、化学两门学科)、文科综合(包括道德与法治、历史两门学科)各120分;体育与健康考试满分50分,其中过程性考核20分,现场测试30分。文化课考试时间安排在6月21日、22日,体育与健康现场测试于2024年5月底前进行。实验操作技能考试、信息科技考试分值、组织方式和计分办法,由各市根据实际情况自主确定。
通知具体如下
↓↓↓


●来源/河北省教育厅官网、“河北日报”微信公众号原标题:《河北省教育厅最新通知!事关2024年中考》
特别声明
本文为澎湃号作者或机构在澎湃新闻上传并发布,仅代表该作者或机构观点,不代表澎湃新闻的观点或立场,澎湃新闻仅提供信息发布平台。申请澎湃号请用电脑访问http://renzheng.thepaper.cn。
+1
收藏
我要举报





查看更多
澎湃矩阵
新闻报料
- 报料热线: 021-962866
- 报料邮箱: news@thepaper.cn
互联网新闻信息服务许可证:31120170006
增值电信业务经营许可证:沪B2-2017116
© 2014-2026 上海东方报业有限公司
反馈




