- +1
再取进展!揭示乳腺癌进展新机制及治疗新靶点
原创 转网 转化医学网
本文为转化医学网原创,转载请注明出处作者:Jerry
导读:乳腺癌(BC)是世界范围内女性最常见的恶性肿瘤。尽管早期发现和治疗策略的显著进步导致死亡率下降,但复发和转移仍然是BC患者癌症死亡的主要原因。
2月20日,南京医科大学何帮顺/王书奎研究团队在期刊《Cell Death&Disease》上发表了题为“Hsa_circ_0007990 promotes breast cancer growth via inhibiting YBX1 protein degradation to activate E2F1 transcription”的研究论文,本研究中,研究表明hsa_circ_0007990调节YBX1蛋白的泛素化和降解,并进一步调节E2F1的表达,促进BC的进展。研究人员探索了hsa_circ_0007990在BC中的可能功能和分子机制,并确定了一种新的治疗BC的候选靶点。
https://www.nature.com/articles/s41419-024-06527-7#Sec2研究背景
01
乳腺癌(BC)已成为世界上最常见的癌症。近年来,由于早期发现和治疗的改善,BC的死亡率显著下降。然而,复发和转移仍然频繁发生,并继续威胁生存。由于对BC发展的分子机制知之甚少,需要进一步的研究来发现新的致病因素和治疗靶点。
环状RNA (circRNAs)是一类特殊的RNA,具有共价封闭的单链环状结构。大量研究表明,环状RNA是高度保守、稳定和丰富的,并表现出疾病和组织特异性表达模式,这使它们能够在包括癌症在内的多种疾病中发挥重要的生物学功能。越来越多的证据表明,失调的环状RNA,如胃癌抑制因子circMTHFD2L,结直肠癌进展促进因子circINSIG1和BC过表达的circPVT1,可以作为致癌和肿瘤抑制因子。此外,据报道,circRNAs通过各种调节机制参与癌症的发病机制。尽管circRNAs的研究已经取得了一些进展,但circRNAs在BC肿瘤发生中的作用以及所涉及的详细分子机制还有待进一步阐明。
研究进展
02
为探索hsa_circ_0007990在BC中的潜在生物学功能,研究人员设计了针对hsa_circ_0007990后接连接位点的两个敲低序列,并通过慢病毒转导到MCF-7细胞中。通过慢病毒介导的转导,在MDA-MB-231细胞中构建hsa_circ_0007990过表达载体,验证了hsa_circ_0007990的过表达效率。然后进行功能实验观察BC细胞的生物学行为。CCK8实验显示,敲低hsa_circ_0007990显著抑制MCF-7细胞的增殖,而过表达hsa_circ_0007990显著增加MDA-MB-231细胞的增殖。集落形成实验进一步支持了这些结果。此外,EdU实验表明,在MCF-7细胞中,沉默hsa_circ_0007990可抑制DNA合成,而在MDA-MB-231细胞中,上调hsa_circ_0007990则产生相反的效果。综上所述,这些体外实验表明hsa_circ_0007990可以促进BC细胞的生长。
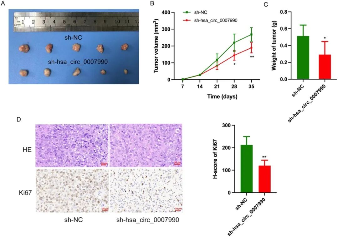
为了进一步研究hsa_circ_0007990在体内对BC细胞生长的影响,研究人员进行了裸鼠移植瘤实验。如图1A-C所示,与对照组相比,hsa_circ_0007990敲低组的异种移植瘤表现出较慢的生长速度和较低的肿瘤重量。不出所料,hsa_circ_0007990过表达组的肿瘤表现出相反的效果。免疫组织化学染色结果显示,hsa_circ_0007990敲低组细胞增殖标志物Ki67表达降低。因此,这些结果表明,hsa_circ_0007990可以促进BC细胞在体内的生长。
图1:Hsa_circ_0007990可促进BC在体内的生长研究结论
03
综上所述,本研究鉴定并表征了一个新的circRNA hsa_circ_0007990,它在BC细胞中部分由于宿主基因PGAP3的扩增而上调。结果还显示,hsa_circ_0007990在BC组织中过表达,并与BC患者的恶性进展相关,但由于样本量较小,差异不显著。功能上,hsa_circ_0007990在体外和体内均促进BC的增殖和成瘤。机制上,hsa_circ_0007990与YBX1相互作用,抑制其泛素化和降解,进而促进E2F1转录。本研究阐明了hsa_circ_0007990在乳腺癌中的可能作用,为乳腺癌的治疗提供了一个有前景的治疗靶点。
参考资料:
https://www.nature.com/articles/s41419-024-06527-7#Sec2
注:本文旨在介绍医学研究进展,不能作为治疗方案参考。如需获得健康指导,请至正规医院就诊。
原标题:《再取进展!南京医科大学何帮顺/王书奎团队揭示乳腺癌进展新机制及治疗新靶点》
本文为澎湃号作者或机构在澎湃新闻上传并发布,仅代表该作者或机构观点,不代表澎湃新闻的观点或立场,澎湃新闻仅提供信息发布平台。申请澎湃号请用电脑访问http://renzheng.thepaper.cn。





- 报料热线: 021-962866
- 报料邮箱: news@thepaper.cn
互联网新闻信息服务许可证:31120170006
增值电信业务经营许可证:沪B2-2017116
© 2014-2026 上海东方报业有限公司




