- +1
小布播报 | 郑州各汽车站多条线路恢复发车;河南18地市回应是否延迟开学;郑州无偿献血联系方式及…
2024年2月23日
星期五(农历元月十四)
各位,早安!
◆郑州各汽车站多条线路恢复发车。各汽车站多条线路已陆续恢复发车,站内发车秩序正常,截至2月22日下午3点,各汽车站开班线路有:汽车中心站:洛阳、周口、项城、禹州、方城、平顶山、安阳、林州、温县、濮阳、长垣、内乡、邓州、新蔡、郸城、济南、济宁、泰州、西华、沁阳、济源、浚县、登封、正阳、临汾、侯马以及站点巴士新密、巩义线路恢复发车。
汽车南站:尉氏、江村、宜路镇、舍屯、上街、方城、南娄洼、颖桥、郏县、登封、郸城、广平、禹州、平顶山、伊川线路恢复发车。
汽车东站:除内黄、宁陵、睢县、晋城线路外,其他线路恢复发车。
汽车北站:除晋城、濮阳、登封线路外,其他线路恢复发车。
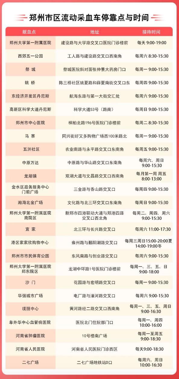
◆“新版”郑州无偿献血联系方式及地点公布。为方便市民就近选择,河南省红十字血液中心公布了最新版郑州地区无偿献血联系方式及地点。(上下滑动查看)


◆2024年郑州市本级全民义务植树集中活动3月1日开始。今年郑州市本级全民义务植树集中活动将于3月1日开始,3月底结束,3月份每日均组织开展劳动尽责活动。
◆今天上午10:00,郑州2万张猪肉惠民消费券开始发放。市投集市广武农批市场将在“郑好办”APP上线“健康猪肉惠民消费券”活动,共计发放20000张,发放金额100000元,于2月23日(本周五)上午10:00准时发放。领券时间:2月23日上午10:00发放5元优惠券10000张;下午2:00发放5元优惠券10000张。使用时间:2月23日—29日。◆不管多晚免费送!郑州150辆网约车雪夜免费运送近千名乘客回家。据统计数据显示,21日夜间,参与郑州东站免费保障的车辆数量已达到150余台,其中包含了30余名党员司机,免费运送了近千名乘客。

◆雪还没停!今天河南西部、南部仍有中到大雪。据河南省气象台最新预报,今天,全省阴天,黄河以南有小雪,西部、南部部分县市有中到大雪,其他县市有零星小雪。24日之前全省气温依然维持偏低态势,明后两天多地最高气温在0℃上下,预计25日全省最高气温才会升至8℃左右。
◆河南多地回应是否延迟开学。近日持续低温降雪带来出行不便,各地是否会延迟开学?2月22日上午,记者致电河南省18地相关部门进行了咨询。目前,除南阳市高中开学日期从原定2月22日(正月十三)延迟至2月25日(正月十六),剩余17地暂未改变原定开学日期。◆名单出炉!这31项竞赛可以在河南举办。2月21日,河南省教育厅印发《关于公布2024—2026年面向中小学生的全省性竞赛活动名单和2024年全国性竞赛活动备案通过名单的通知》,31项赛事通过审核,可在我省组织开展竞赛活动。各项竞赛活动每年举办不超过1次,竞赛以及竞赛产生的结果不得作为中小学招生入学的依据和高考加分项目。(上下滑动查看)
名单:


◆安阳殷墟博物馆新馆开放预约,门票80元/人。安阳殷墟博物馆新馆将于2月26日(农历正月十七)正式开馆。目前已面向公众开放预约购票参观,门票80元/人,关注“殷墟博物馆”公众号再点击票务预约即可买票。
··
·
·
··
·
·
·
·
小布近期做了这些:■小布来了|暖气不热?这一周,小布在忙这些事情……■小布来了|督办成功!这一周我们做了这些事儿!■小布帮打听⑥ | 外省社保如何转回?灵活就业人员中断缴费如何办理?■小布来了|暖气不热?找我们!■小布帮打听⑤ | 你关心的医保政策“七问七答”都在这里了■小布来了|生活中的这些“难题”,小布帮你解决■小布帮打听④ | 关于居住证的疑问,小布帮你打听啦■小布帮打听③ | 离职后社保怎么办?断缴会有哪些影响?
■小布来了|你有困惑?小布现场帮你打探→■小布帮打听② | 关于绿城通卡的疑问,小布帮你打听啦■小布帮打听① | 绿城通老年卡、学生卡,办理攻略请查收→■小布来了|有回复,点进来看看!■小布来了|你们关心的这些事儿,小布帮你问了~■郑州发布·郑在办|小布又来了,这一周我们做了这些事→
■呼叫小布?我在!■郑州发布·郑在办 | 这一周,我们干了这些事儿!
征集令您有所呼,我有所应
“小布”向您发出邀请,无论是在医疗卫生、养老服务、教育问题、社会保障、公共交通、公共安全、城乡环境改善、社会管理以及优化便民服务等民生领域的意见建议,您均可以给小布留言,小布会分类整理留言,反馈给相关职能部门。
留言方式:
1.郑州发布微信公众号“小布播报”的评论区,为保护隐私,个人留言均不会精选出来;
2.私信“郑州发布”微博,在微博留言;
3.发邮件反馈,邮箱:
zzfb521@163.com。
4. 通过郑州发布微信公众号对话框点击“郑在办”服务通道反馈。
小布不是万能的,但是我们会尽可能反馈您的意见和心声。
·
·
·
·
·
·
编辑∣李怡青
视觉∣王超尘 周高虹
统筹∣王海萍 黄修成
长
按
关
注
了解最新郑州动态
你的每个赞和在看,我都喜欢!
继续滑动看下一个
小布播报 | 郑州各汽车站多条线路恢复发车;河南18地市回应是否延迟开学;郑州无偿献血联系方式及地点公布 郑州发布 轻触阅读原文
郑州发布 赞 分享 在看 写留言 向上滑动看下一个原标题:《小布播报 | 郑州各汽车站多条线路恢复发车;河南18地市回应是否延迟开学;郑州无偿献血联系方式及地点公布》
本文为澎湃号作者或机构在澎湃新闻上传并发布,仅代表该作者或机构观点,不代表澎湃新闻的观点或立场,澎湃新闻仅提供信息发布平台。申请澎湃号请用电脑访问http://renzheng.thepaper.cn。





- 报料热线: 021-962866
- 报料邮箱: news@thepaper.cn
互联网新闻信息服务许可证:31120170006
增值电信业务经营许可证:沪B2-2017116
© 2014-2026 上海东方报业有限公司




