- +1
来!手把手教你上诉案件如何网上立案
为更好地方便当事人(代理律师)行使上诉权,“人民法院在线服务四川”平台正式上线民事、行政第二审案件网上立案功能,当事人(代理律师)足不出户即可通过微信小程序完成民事、行政案件上诉申请。
适用于大部分民事、行政一审案件,如一审判决和不予立案、不予受理、驳回起诉、管辖权异议的一审裁定,但一审终审案件、管辖案件、破产申请案件、强制清算申请案件、特别程序案件、催告案件、督促案件、司法赔偿案件、执行异议和由成渝金融法院审理的金融类民事、行政上诉案件等暂不适用。
那我们现在就来看看
需要注意的事项和操作方法吧
一第二审案件网上立案须知
欢迎通过人民法院在线服务(原中国移动微法院)向第二审人民法院提出上诉。
1.民事、行政案件当事人不服人民法院一审判决、裁定的,可以在线直接向第二审人民法院提出上诉。
2.在线向人民法院提出上诉,应遵循诚实信用原则,对上传材料的真实性、合法性负责。
3.当事人实名注册并完成身份验证后,可以在线提交上诉状等上诉材料;诉讼代理人可以通过“代他人提出上诉”提交上诉状等上诉材料。
4.当事人应按提示要求真实、准确、完整地填写上诉相关信息,确认送达地址和送达方式。为快捷便利接收人民法院送达诉讼文书,推荐选择电子送达方式。
5.当事人需要提交的上诉相关材料包括上诉状、身份证明和授权委托手续以及相关证据材料。以上材料可为PDF、JPG、PNG、WORD等格式,但需保证上传材料规范、完整、清晰。
6.当事人提交的上诉材料中,不得含有下列内容:
(1)涉及危害国家主权和领土完整的;
(2)危害国家安全的;
(3)破坏国家统一和民族团结的;
(4)破坏国家宗教政策的;
(5)违反法律法规,泄露国家秘密,损害国家利益的;
(6)散布谣言,扰乱社会秩序,影响社会稳定的;
(7)侮辱诽谤他人,进行人身攻击、谩骂、诋毁的;
(8)法律法规禁止的其他内容。
出现以上内容的上诉材料,人民法院不予接收,并视情形追究责任。
7.当事人可以通过本平台接收人民法院办理结果反馈及重要流程节点信息,或拨打12368诉讼服务热线进行查询。
二温馨提示
1.准确提交上诉状。网上申请二审立案时,建议一次性确认和填写完整上诉状内容,避免后续补充上诉或重复提交上诉申请,影响上诉流转。
上诉状内容需要写明:(1)上诉人、被上诉人身份信息、地址、联系方式等,如有其他一审案件当事人且不作为被上诉人的,可列明原审诉讼地位即可;(2)上诉请求,简明扼要写明具体明确的请求,如上诉标的等;(3)事实和理由,可详细叙述一审法院认定事实不清、适用法律不当等;(4)尾部,写明第二审人民法院名称、上诉人签名或者盖章以及提起上诉的时间。
2.准确填写送达地址和送达方式。当事人应当准确、完整填写自己的个人信息和送达地址,便于法院后续快速送达;同时,建议优先选择电子送达方式,送达人员将及时推送至手机、邮件及相关平台,点击查看信息即可,减少路途奔波,及时获取相关信息。如在选择电子送达后,需要纸质法律文书,可联系法院提供即可,无需担心选择电子送达而法院不再提供纸质法律文书。
3.建议勿线上、线下先后重复提交上诉申请。申请二审立案时,建议根据自身实际情况,尽量选择线上或者线下一种方式提交,便于法院快速汇总上诉信息处理流转。请在上诉期间内完成相关操作。
亮点来啦!敲重点!
此次二审网上立案部分改变了程序性送达的内部要求,提出“发起送达即可”的新概念。改变传统送达的方式方法,大大加快了送达效率。同时,二审案件采取二审网上立案方式的,可以“先立案,再预交诉讼费”。也即自收到案件受理通知书七日内预交诉讼费即可,不会再因为交费问题影响立案效率啦!
三操作方法
1.登录微信小程序“人民法院在线服务四川”。(1)打开微信扫描下列图片,即可打开“人民法院在线服务四川”;(2)打开微信搜索小程序“人民法院在线服务”,点击进入后选择需要进入的分平台。如一审法院为遂宁市船山区人民法院,那么需选择分平台“四川省”。
2.实名注册并完成身份验证。进入平台后,点击首页“未认证”处,弹出图1对话框,点击“允许”,进入图2界面,点击“获取手机号”并根据页面提示输入姓名、证件号码、手机号进行认证,操作完成后,首页界面如图3,点击“消息”打开“诉讼事项通知”设置(图4),便于及时收到消息提示和查看案件相关动态。
(图1)
(图2)
(图3)
(图4)3.网上申请二审立案操作。首页点击“我要立案”,选择“审判立案”(图5),弹出弹窗后选择“不愿意”(不影响实际工作中调解工作的开展)(图6),系统跳转图7,选择“为本人申请”,诉讼代理人可选择“为他人或公司等组织申请”,跳转为图8,选择原审法院的上一级法院和民事或者行政二审后点击下一步,仔细阅读“立案须知”(图9)后点击下一步,跳转为图10,在该页面中带※为必填项,可点击上诉状旁“示例”查看文书模板、材料拍照要求。
(图5)
(图6)
(图7)
(图8)
(图9)
(图10)文件上传格式要求详见图11,请确保上传材料真实、准确、完整。
(图11)特别提示引入“送达地址确认书”时,“新增送达地址”(图12)中,请准确、完整填写“线下送达方式”的本人邮寄地址,如有指定代收人亦可填写,并仔细阅读“送达告知”提及的相应法律责任。“电子送达方式”中,建议再勾选“短信”,填写当事人本人能接收诉讼文书信息的手机号码或者邮箱等。
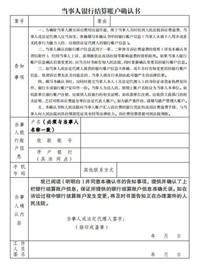
(图12)“收款账户确认书”处,如涉及遂宁地区案件,请添加遂宁法院制发的银行账户模板用于上诉费退费,文书模板(双面打印)可在微信公众号“遂宁市中级人民法院”搜索输入“文书模板”点击下载,也可登录”官网http://scsnzy.scssfw.gov.cn/或搜索“四川省遂宁市中级人民法院”,进入“诉讼服务”-“诉讼文本”中点击下载文书(图13、14);如直接引入,点击“添加收款账户”跳转到“新增收款账户”(图15),仅能选择本人(代理人可选择公司账户或者代收人),且准确填写的收款人身份信息、账户及开户行、联系方式仅能为上诉案件当事人本人的相关信息。
同时在图10的“其他材料”中需引入收款人银行卡复印件或公司开户银行许可证复印件(收款人必须与上诉案件当事人的名称一致),如有代理人代为办理退费事宜的,还需提交代理人的身份证复印件一份、代为办理退费事宜的授权委托书一份。
(图13)
(图14)
(图15)点击图10“下一步”后,跳转为图16“立案申请信息界面”,可手动输入(请保持在英文格式状态下输入案号的括号)或选择原审案号(如无法查找原审案号,请拨打前述座机),注意核对原审法院、案号是否准确;“标的信息”为上诉时请求标的数额,可选择是否填写;“当事人信息”的“添加诉讼参与人”处准确、完整填写上诉人、被上诉人身份信息,有代理人的一并填写。全部确认无误后,点击“提交”。
(图16)完成上述操作后,上诉申请信息可点击首页“我要立案”-“网上立案”内查看(图17)。
(图17)“提交中”表示系统提交上诉申请中,“待审核”表示提交成功等待法院处理;“审核通过”表示二审法院上诉审查通过,此时上诉人确认的手机号码会收到12368短信通知(图18),小程序“消息”中“审判立案”(图19)亦会有消息提示,当事人只需耐心等待二审法院立案即可;“已立案”表示二审法院已经完成二审立案工作。
(图18)
(图19)温馨提示:如果在操作过程中遇到不能处理的问题请不要着急,您可拨打四川法院12368诉讼服务热线进行咨询。
原标题:《来!手把手教你上诉案件如何网上立案》
本文为澎湃号作者或机构在澎湃新闻上传并发布,仅代表该作者或机构观点,不代表澎湃新闻的观点或立场,澎湃新闻仅提供信息发布平台。申请澎湃号请用电脑访问http://renzheng.thepaper.cn。





- 报料热线: 021-962866
- 报料邮箱: news@thepaper.cn
互联网新闻信息服务许可证:31120170006
增值电信业务经营许可证:沪B2-2017116
© 2014-2026 上海东方报业有限公司




