- +1
感官伽马节律刺激如何清除阿尔茨海默病小鼠中的Aβ?
一项最新研究表明,利用光和声音刺激大脑的关键节律可以增加中间神经元释放的肽,从而通过大脑的胶状淋巴系统促进阿尔茨海默病蛋白质的清除。
MIT皮考尔学习与记忆研究所2月28日消息
麻省理工学院(Massachusetts Institute of Technology,MIT)和其他的研究正在提供越来越多的证据,证明在 40Hz 的伽马脑节律频率下,光的闪烁和咔嗒声可以减少阿尔茨海默病的进展,并治疗人类志愿者和实验室小鼠的症状。
在一项最新发布于《自然》(Nature)杂志的研究中,MIT 皮考尔学习与记忆研究所(Picower Institute for Learning and Memory)的研究人员利用阿尔茨海默病小鼠模型,揭示了一种可能对这些有益效果起关键作用的机制:通过大脑的胶状淋巴系统清除 β-淀粉样蛋白(Aβ),Aβ 是阿尔茨海默病病理的标志。
研究与2024年2月28日发表在《Nature》(最新影响因子:64.8)杂志上“自从我们在 2016 年公布了第一批结果以来,人们就一直问我这是怎么起作用的?为什么是 40Hz?为什么不使用其他频率呢?”该研究的资深作者、麻省理工学院皮考尔神经科学教授、皮考尔研究所和大脑衰老计划主任 Li-Huei Tsai 说。
“这确实是我们在实验室中非常努力解答的重要问题。”这篇新论文描述了一系列由 Mitch Murdock 领导的实验,当时他是麻省理工学院大脑与认知科学专业的博士生。这些实验表明,当感官伽马刺激增加小鼠大脑中 40Hz 的功率和同步性时,这会促使一种特定的神经元释放肽。
Mitch Murdock 博士研究结果进一步表明,这些短蛋白质信号会驱动特定的过程,通过胶状淋巴系统促进 Aβ 的清除。
“我们目前还没有这些事件发生的确切顺序的线性图,” Murdock 说道,他由Tsai 教授和共同作者联合作者、麻省理工学院神经技术教授 Eva Tan 以及麦戈文脑研究所(McGovern Institute for Brain Research)成员、皮考尔研究所(Picower Institute)附属成员 Ed Boyden 共同指导,“但我们的实验结果支持这一通过主要胶状淋巴系统途径的清除途径。”
从伽玛到胶状淋巴管因为先前的研究表明,胶状淋巴系统是大脑废物清除的关键管道,并且可能受大脑节律的调节,Tsai 和 Murdock 的团队假设,这可能有助于解释实验室先前的观察结果,即伽马感官刺激降低了阿尔茨海默病模型小鼠的 Aβ 水平。
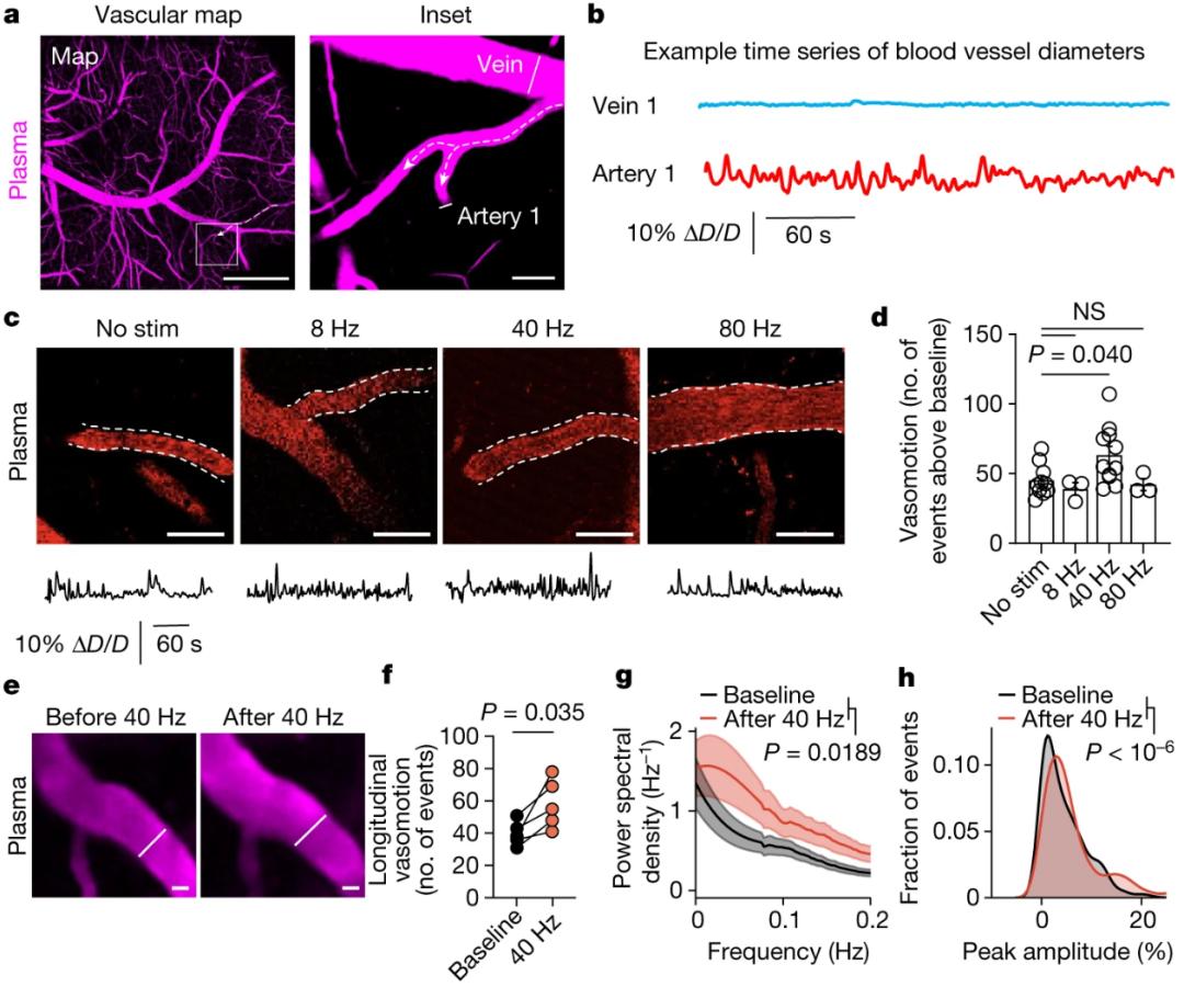
通过研究“5XFAD”小鼠(从基因上模拟阿尔茨海默病),Murdock 和共同作者首次重复了该实验室先前的结果,即 40Hz 的感官刺激增加了大脑中 40Hz 的神经元活动,并降低了 Aβ 水平。然后,他们开始测量流经胶状淋巴系统带走废物的液体是否有任何相关的变化。
事实上,他们测量了接受感官伽马刺激的小鼠与未接受治疗的对照相比,其脑组织中的脑脊液增加。他们还测量到组织间液离开大脑的速度增加。此外,在接受伽马射线治疗的小鼠中,他测量到引流液体的淋巴管直径增加,并测量到淀粉样蛋白在颈部淋巴结(引流液体的部位)的蓄积增加。
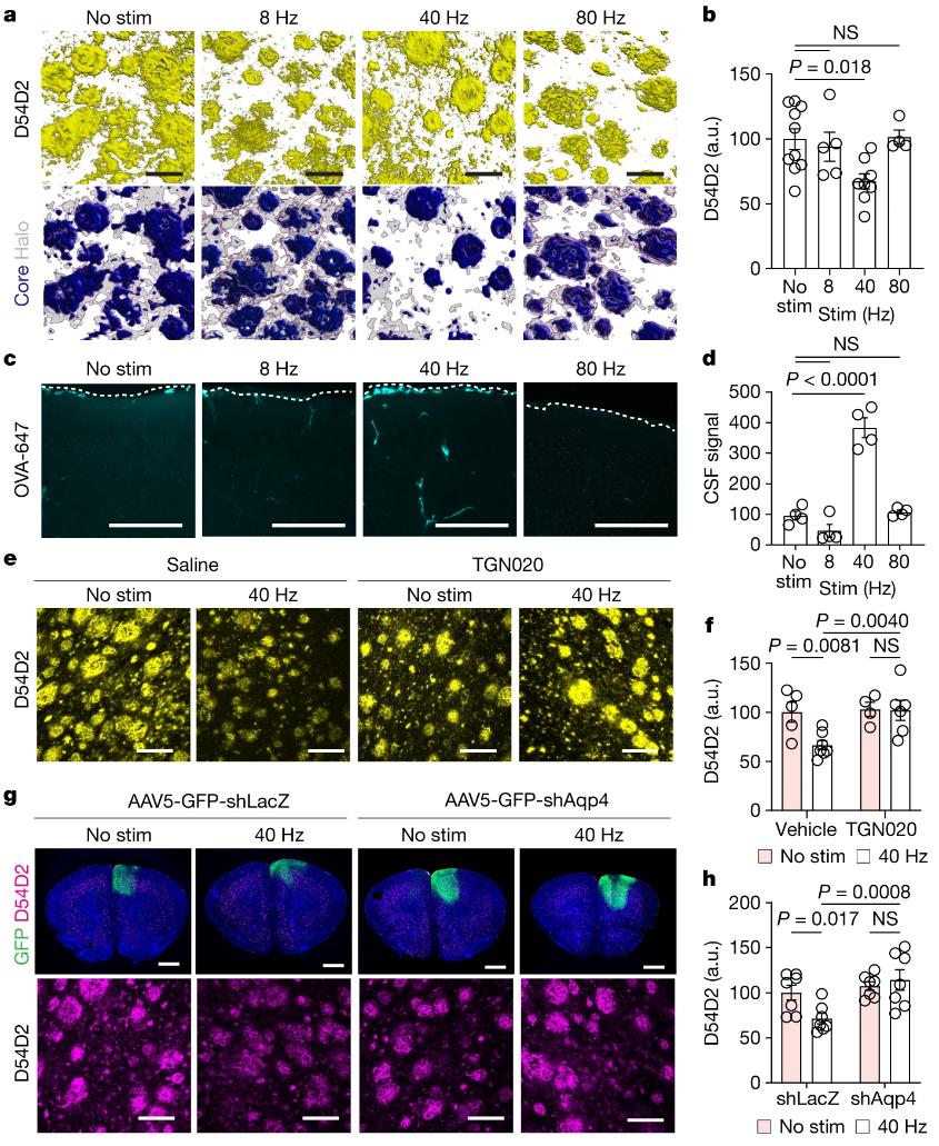
为了研究这种增加的液体流动可能是如何发生的,该团队专注于星形胶质细胞的水通道蛋白4 (AQP4),它使细胞能够促进胶质淋巴的液体交换。
多感官40Hz刺激促进AQP4依赖性的Aβ清除当他们用一种化学物质阻断 APQ4 功能时,这种化学物质阻止了感官伽马刺激降低 Aβ 水平,并阻止了它改善小鼠的学习和记忆。作为一项额外的测试,他们使用了一种干扰 AQP4 的基因技术,这也干扰了伽马驱动 Aβ 的清除。
除了星形胶质细胞内 APQ4 活性促进的液体交换外,伽马波促进胶状淋巴流动的另一机制是通过增加邻近血管的搏动。几项测量显示,与未治疗的对照相比,接受感官伽马刺激的小鼠动脉搏动更强。
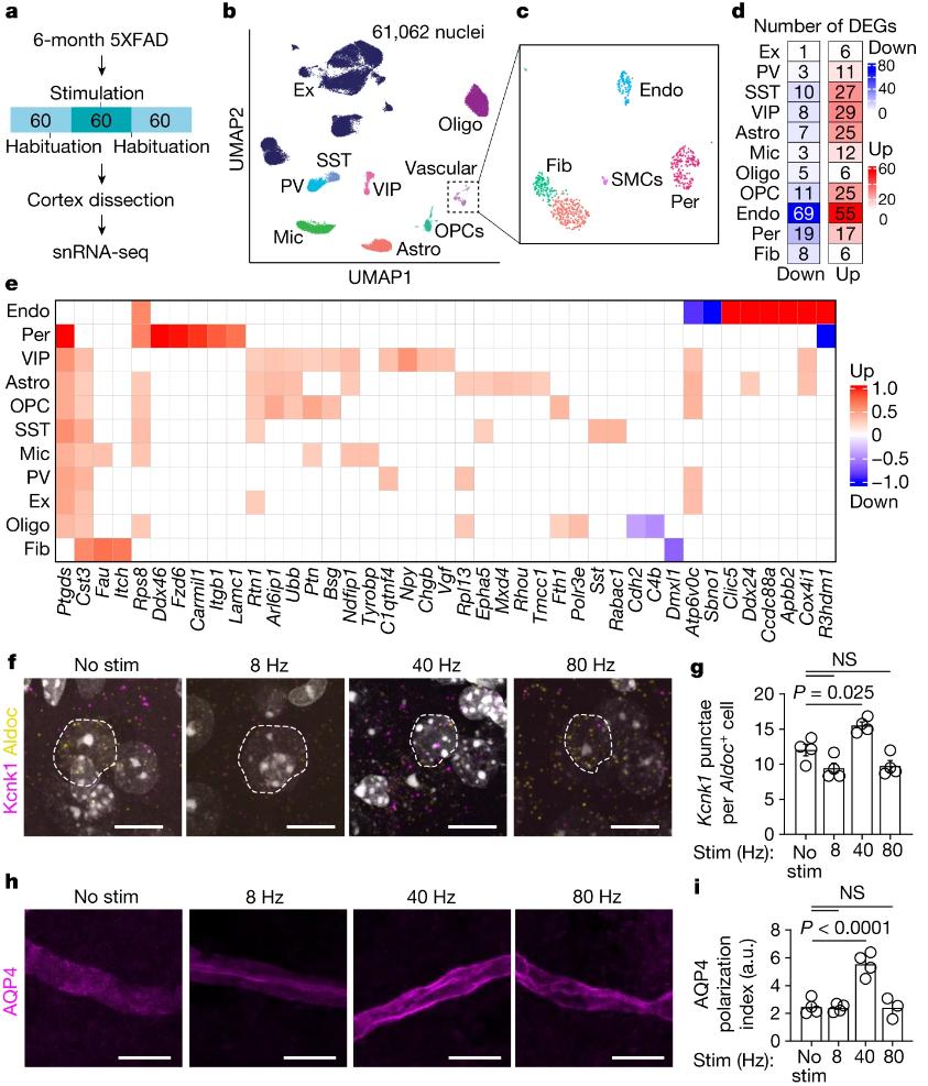
多感官40Hz刺激促进动脉搏动追踪一种疾病如何影响不同细胞类型的最佳新技术之一,例如感官伽马刺激,是对它们的 RNA 进行测序,以追踪它们表达基因的方式的变化。使用这种方法,Tsai 和 Murdock 的团队发现感官伽马刺激确实促进了与星形胶质细胞 AQP4 活性增加一致的变化。
多肽刺激RNA 测序数据还显示,在接受伽马感官刺激后,一种被称为“中间神经元”的神经元亚群在产生多种肽方面出现了显著的增加。从肽的释放取决于大脑节律频率的角度来看,这并不令人惊讶,但这一点仍然值得注意,因为一种特定的肽 VIP 与阿尔茨海默病防治有益,并有助于调节血管细胞、血流和淋巴清除。
在接受伽马刺激后,对小鼠皮层进行小核RNA测序(snRNA-seq)发现星形胶质细胞膜转运发生改变抓住这个有趣的结果,研究小组进行了测试,发现伽马治疗小鼠大脑中的 VIP 增加了。研究人员还使用了肽释放传感器,观察到感官伽马刺激导致表达 VIP 的中间神经元的肽释放增加。
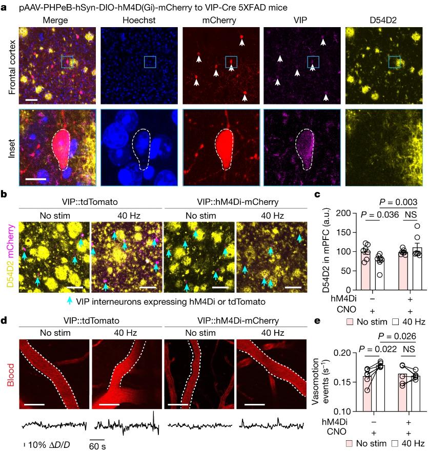
但是这种伽马刺激的肽释放是否介导了 Aβ 的淋巴清除?为了找到答案,研究小组进行了另一项实验:他们用化学方法关闭 VIP 神经元。当他们这样做时,然后将小鼠暴露在感官伽马刺激下,他们发现动脉搏动不再增加,伽马刺激的 Aβ 也不再清除。
VIP神经元介导伽马介导的淋巴清除“我们认为有许多神经肽参与其中,” Murdock 说。Tsai 补充说,实验室研究的一个主要新方向将是确定哪些肽或其他分子因素可能由感官伽马刺激驱动。
Tsai 和 Murdock 补充说,虽然这篇论文关注的可能是一个重要的机制 Aβ 的淋巴清除(通过感官伽马刺激帮助大脑),但它可能不是唯一重要的潜在机制。在这项研究中显示的清除效果发生得相当快,但在实验室实验和临床研究中,需要数周或数月的慢性感官伽马刺激才能对认知产生持续的影响。
然而,随着每一项新的研究,科学家们对大脑节律的感官刺激如何有助于治疗神经系统疾病有了更多的了解。

创立于1861年的麻省理工学院
参考文献Source:Massachusetts Institute of Technology
How sensory gamma rhythm stimulation clears amyloid in Alzheimer’s mice
Reference:
Murdock, M.H., Yang, CY., Sun, N. et al. Multisensory gamma stimulation promotes glymphatic clearance of amyloid. Nature (2024). https://doi.org/10.1038/s41586-024-07132-6
免责声明
本公众号上的医疗信息仅作为信息资源提供与分享,不能用于或依赖于任何诊断或治疗目的。此信息不应替代专业诊断或治疗。在做出任何医疗决定或有关特定医疗状况的指导之前,请咨询你的医生。
本文为澎湃号作者或机构在澎湃新闻上传并发布,仅代表该作者或机构观点,不代表澎湃新闻的观点或立场,澎湃新闻仅提供信息发布平台。申请澎湃号请用电脑访问http://renzheng.thepaper.cn。





- 报料热线: 021-962866
- 报料邮箱: news@thepaper.cn
互联网新闻信息服务许可证:31120170006
增值电信业务经营许可证:沪B2-2017116
© 2014-2026 上海东方报业有限公司




