- +1
最新研究:微塑料在人胎盘中的发现率高达100%
原创 Swagpp 梅斯医学
随着塑料品的消费量逐年增加,塑料污染已然成为全球面临的最紧迫的环境威胁之一。而这些塑料制品释放出的塑料碎片,又会在物理、化学和生物的进一步降解后分解成为“更微小但更严重”的威胁,即「微塑料」或「纳米塑料」。
微塑料(Microplastic),是指直径在1μm至5mm之间的塑料碎片和颗粒,在塑料制品使用过程中释放,特别是食物用途的塑料制品。事实上,越来越多的实验表明,塑料聚合物的碎裂并未止步于“微米级”,而是进一步形成了纳米塑料,数量上更是比预期高出了好几个量级。
纳米塑料(Nanoplastics),则是目前已知最小的微塑料,尺寸在1μm以下。与微塑料相比,纳米塑料更易进入人体,其体积小到可以穿过生物屏障(比如细胞膜)并进入生物系统,包括血液、淋巴系统,甚至全身。
胎盘中微塑料检出率高达100%
微/纳米塑料可能会遍布全身并产生损害?
这并非空穴来风,Toxicological Sciences上最新刊登的研究,采用了一种新的分析工具测量了人类胎盘中存在的微塑料,得到的结果令人震惊!在接受测量的62个胎盘样本中100%地检测出了微塑料,浓度为每克组织中6.5-790微克。
微克,听起来不多?但正如毒理学中的基本原理“剂量决定毒性”所述,积少成多聚沙成塔,如果剂量不断增加,很可能带来一定的健康危害。“如果连胎盘中都存在微塑料,那么地球上所有哺乳动物的生命均可能受到影响,说明事态很严峻了!”美国新墨西哥大学的Matthew Campen博士强调。
图源:https://hsc.unm.edu/news/2024/02/hsc-newsroom-post-microplastics.html人类胎盘由贝勒医学院数据库提供,收集时间为2011-2015年,最终有62个符合条件的胎盘被用于Py-GC-MS分析。
为了能更精准地确定和量化纳米和微塑料(NMPs)在人体组织中的累积程度,研究者开发了一种新方法:通过皂化反应和超速离心从人体组织样本中提取出固体材料,从而可以采用热裂解-气质联用(Py-GC-MS)来对塑料进行高度特异性和定量分析。
具体来说,研究者首先对样本进行化学处理,使得脂肪、蛋白质进一步水解和皂化成小分子。接着,将样品放入超速离心机中,最终在试管底部观察到一小块塑料。
再然后,研究者采用Py-GC-MS对收集到的塑料块儿进行处理,将其加热到600℃后,从而捕捉不同类型的塑料在特定温度下燃烧时释放出的气体。“很酷的是,气体进入质谱仪后,会留下属于自己的印迹。”Campen解释道。
实验流程Py-GC-MS分析显示,纳入分析的62个胎盘样本中均存在微塑料,每克胎盘组织中的NMPs浓度从6.5µg到685µg不等,均值为126.8±147.5µg/g。
其中,胎盘组织中最常见的聚合物是聚乙烯(PE),几乎所有样本中都存在。按重量计算,PE占NMPs总量的54%,平均浓度为68.8±93.2µg/g。事实上,生活中聚乙烯的使用率非常高,主要用于食品包装和塑料瓶,比如水果、蔬菜、超市采购回来的半成品都是用PE保鲜膜。
聚氯乙烯(PVC)和尼龙紧随其后,各占总量的10%左右。而剩余的26%,由其他9种聚合物组成。
胎盘中的NMPs含量研究者表示,在胎盘中发现如此高浓度的微塑料,是一件非常令人担忧的事儿!
胎盘是孕期母体和胎儿循环系统之间的接口,约在怀孕后一个月开始形成。时间跨度上来说,胎盘组织仅有8个月左右的生长期,就能囤积如此之高浓度的NMPs;那么,这些微塑料也会在人体内其他器官进行更长期的积累。
警惕!微塑料已入侵人类心脏及全身
而这绝不是杞人忧天。去年,来自中国首都医科大学的研究学者们竟然在与外部环境没有接触的器官——心脏及其周围组织中发现了微塑料的存在!
研究者从心脏收集来的5种不同类型的组织中,包括心包、心外膜脂肪组织(EAT)、心包脂肪组织(PAT)、心肌和左心耳(LAA),检测到直径20-469μm不等的微塑料颗粒。
doi: 10.1021/acs.est.2c07179.为了获得人体内器官存在微塑料的“直接证据”,研究者招募了15名正在经历心脏手术的参与者,最终收集到6个心包样本、6个EAT样本、11个PAT样本、3个心肌样本和5个LAA样本。
最终,在所有的5类样本中均检测到了微塑料的存在,直径从20到469μm不等。
其中,最常见的微塑料类型是聚对苯二甲酸乙二醇酯(PET),约占总数的77%,在心包、EAT、PAT和心肌中的具体占比分别高达96%、83%、49%和43%;其次为占12%的聚氨酯(PU),主要存在于LAA样本中。
值得注意的是,虽然PE只占到微塑料颗粒总数的1%,但在所有的组织样本中均检测到。同时,在9号患者的心肌样本中也能找到PE,说明微塑料的污染已达到了人体最深的解剖结构!
微塑料在人体中的分布情况由于此次样本是接受心脏手术的患者,研究者还发现了另一个微塑料的来源途径——没错,就是心脏手术本身。
在手术过程中,患者会接触到各种带有塑料成分的医疗器械,这也使得手术前后患者血液样本中的微塑料类型以及直径分布出现了改变。举例来说,手术前血液中检测到的最常见的微塑料类型为PET,占67%;而聚酰胺(PA)则是手术后血液样本的含量最高的微塑料颗粒类型。
因此,研究者强调,侵入性医疗程序很有可能成为被忽视的微塑料暴露途径,值得重视!
心脏中的各种微塑料类型分布先前,加拿大的Kieran D. Cox教授和他的团队以美国人饮食为基础,根据食物消费种类以及不同种类食物所含有的微塑料数量,估算出每人每年会吃掉5万个微塑料颗粒,如果算上漂浮在空气中、被呼吸吸入的微塑料,那么每人每年吃掉的微塑料颗粒数量在7.4万-12.1万之间。
按照重量计算的话,每人每周大约吃掉5g微塑料,相当于一张银行卡的重量!还真是活到老,吃微塑料到老呢。
微/纳米塑料的“温水煮青蛙”式健康危害
不夸张地说,NMPs对人的影响往往是“温水煮青蛙式”的——很容易被忽视,但对健康的危害或是积年累月的。
去年,维也纳医科大学等多院校联合开展的研究,揭示了一个令人惊讶的现象:仅摄入后2小时,纳米塑料便会穿过血脑屏障(BBB)抵达大脑,而这可能会增加炎症、神经系统疾病以及神经退行性疾病的风险。
本研究中,研究者选择了聚苯乙烯(PS)来模拟塑料微粒通过血脑屏障后的转移。PS属于热塑性塑料,经常被用来制作各种需要承受开水温度的塑料杯、一次性泡沫饭盒;因其使用广泛,污染环境的程度较高,而被纳入了本次的重点研究对象。
令研究学者意想不到的事情发生了!在灌胃的仅仅2小时后,小鼠脑组织中便出现了特定的纳米级绿色荧光信号。这表明,0.293µm的PS微粒能在很短的时间内被胃肠道吸收,并穿透BBB进入脑组织中。
有意思的是,脑组织中只检测到了绿色荧光颗粒(即0.293µm的纳米塑料),而没有更大颗粒的信号。也就是说,塑料微粒的大小或是影响其穿透BBB能力的关键因素。
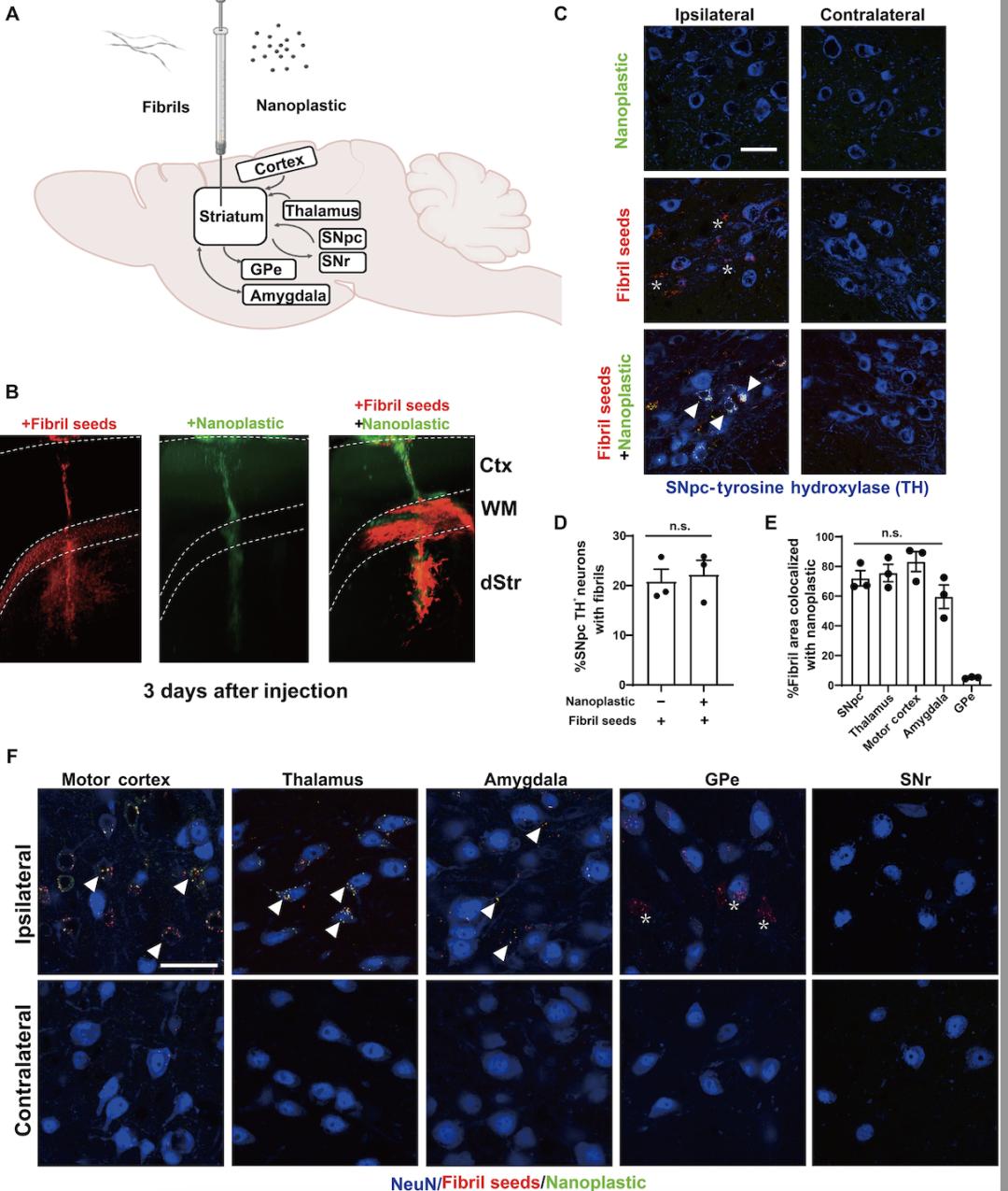
给药的2小时后,小鼠脑内检测到纳米级PS塑料微粒此外,Science Advances上最新刊登的研究揭露了微塑料的另一大新罪证——纳米塑料能够进入大脑,与神经元中的蛋白纤维发生作用,从而加剧帕金森病的风险。
这些“狡猾”的塑料微粒不仅仅是进入大脑这么简单,还诱导了严重的神经毒性,成为某些疾病的“铺路石”。
DOI: 10.1126/sciadv.adi8716帕金森病(PD)的病理特征是α-突触核蛋白在脆弱的脑神经元中病理性积聚,可以说α-突触核蛋白是PD发病中的中心环节。
为了探明塑料微粒与帕金森病之间的关系,第一步,研究者先在体外将高浓度的野生型人类α-突触核蛋白单体蛋白(~1 mg/ml)与聚苯乙烯纳米塑料(平均直径~39.5±0.7nm的1nM)进行混合。
结果显示,在阴离子纳米塑料污染物的催化下,α-突触核蛋白发生了聚集。具体来说,在α-突触核蛋白与纳米塑料污染物持续混合的6天后,产生了浑浊的白色泡沫界面,整体也出现了浑浊。使用负染色透射电镜(TEM)观察溶液中的产物发现,早在第3天就有多条α-突触核蛋白纤维从单个微塑料中发出。
纳米塑料污染物与α-突触核蛋白的混合过程第二步便是探究“how”——具体来说,阴离子纳米塑料是如何加速α-突触核蛋白的聚集的呢?
分子动力学(MD)模拟表明,α-突触核蛋白与阴离子纳米塑料形成了相当稳定的复合物,其特点是在两亲结构域和邻接非淀粉样成分(NAC)结构域中具有很强的静电吸引和压实作用。然而,如果使用中性或阳离子纳米塑料来取代阴离子纳米塑料时,则未能形成类似的复合物。
仔细观察发现,阴离子纳米塑料能够置换水,插入α-突触核蛋白的两亲结构域和NAC结构域,并与之形成强烈的相互作用。正是两亲结构域和NAC结构域的存在,促成了阴离子纳米塑料与α-突触核蛋白的特异性结合,从而促进α-突触核蛋白成核。
与此同时,阴离子纳米塑料还会导致神经元的轻度溶酶体损伤,减缓α-突触核蛋白聚集体的降解。生成的增多,降解的减少,自然会导致“不平衡”的发生。
阴离子纳米塑料与α-突触核蛋白共同形成了稳定的复合物第三步便是追踪真实的脑内链路,研究者构建了小鼠模型,将不同浓度的人类α-突触核蛋白纤维滴定在小鼠的初级神经元上。光片显微镜和共聚焦分析表明,α-突触核蛋白纤维很容易扩散开来,在大脑皮层、丘脑和杏仁核的神经元以及黑质紧密区(SNpc)的多巴胺能神经元中积聚。
当共同注射纳米塑料与α-突触核蛋白纤维时则出现了更令人惊讶的情况——注射3天后,SNpc中大约20%的多巴胺能神经元的α-突触核蛋白纤维和纳米塑料均呈阳性,且有75%的α-突触核蛋白纤维信号与纳米塑料共定位。
事实上,当给小鼠同时注射纳米塑料和α-突触核蛋白纤维时,会在多巴胺能神经元中观察到成熟的胞质磷酸化Ser129-α-突触核蛋白包涵体,同时在整个皮质幔、杏仁核和SNpc中均出现了pS129-α-突触核蛋白病理变化的大幅增加。
总结而言,在较高的纳米塑料浓度下,这些大脑中的阴离子纳米塑料污染物会与α-突触核蛋白纤维发生协同作用,上调pS129-α-突触核蛋白包涵体在相互连通的大脑区域中的传播,进而增加了小鼠大脑皮层、杏仁核和SNpc中的病理沉积。
纳米塑料在小鼠脑内聚集并形成包涵体最后一步,也是与人类关联性最强的一步——研究者采用裂解气相色谱-质谱法在人脑中检测到清晰的苯乙烯纳米塑料。
聚苯乙烯并非止步于血液中,其纳米塑料颗粒可穿透哺乳动物的血脑屏障。在先前的研究中,研究者在路易体痴呆症患者的额叶皮层脑组织中观察到很强的α-突触核蛋白种子活性,同时也发现了强烈的苯乙烯离子痕迹。
这些数据首次测量了纳米塑料可能作为污染物进入人脑组织中,但其浓度与作用还需要更进一步的人体试验进行探究。
神经元α-突触核蛋白和纳米塑料污染物之间的病理相互作用综上,纳米塑料污染能够促进帕金森病以及痴呆症相关的α-突触核蛋白的聚集。具体来说,阴离子纳米塑料污染物能够进入大脑组织,通过与α-突触核蛋白的两亲和NAC结合域的高亲和相互作用,导致α-突触核蛋白病理学的传播和积聚,进而诱导帕金森等神经性疾病的发生。
众所周知,塑料降解速度很慢,通常会持续数百年甚至数千年,这也增加了微塑料被摄入并累积在许多生物体和组织中的可能性。
为了避免人类的五脏六腑变成“塑料制品”,最简单的办法就是——尽量在生活中减少塑料制品的使用并及时治理塑料污染,别让地球被塑料“攻陷”之后再追悔莫及。
参考资料:
[1]Garcia MA, Liu R, Nihart A, El Hayek E, Castillo E, Barrozo ER, Suter MA, Bleske B, Scott J, Forsythe K, Gonzalez-Estrella J, Aagaard KM, Campen MJ. Quantitation and identification of microplastics accumulation in human placental specimens using pyrolysis gas chromatography mass spectrometry. Toxicol Sci. 2024 Feb 17:kfae021. doi: 10.1093/toxsci/kfae021. Epub ahead of print. PMID: 38366932.
[2]Yang Y, Xie E, Du Z, Peng Z, Han Z, Li L, Zhao R, Qin Y, Xue M, Li F, Hua K, Yang X. Detection of Various Microplastics in Patients Undergoing Cardiac Surgery. Environ Sci Technol. 2023 Aug 1;57(30):10911-10918. doi: 10.1021/acs.est.2c07179. Epub 2023 Jul 13. PMID: 37440474.
[3]Kopatz V, Wen K, Kovács T, Keimowitz AS, Pichler V, Widder J, Vethaak AD, Hollóczki O, Kenner L. Micro- and Nanoplastics Breach the Blood–Brain Barrier (BBB): Biomolecular Corona’s Role Revealed. Nanomaterials. 2023; 13(8):1404. https://doi.org/10.3390/nano13081404
[4] Zhiyong Liu et al.,Anionic nanoplastic contaminants promote Parkinson’s disease–associated α-synuclein aggregation.Sci. Adv.9,eadi8716(2023).DOI:10.1126/sciadv.adi8716
撰文 | Swagpp
编辑 | Swagpp
● ● ● 版权说明:梅斯医学(MedSci)是国内领先的医学科研与学术服务平台,致力于医疗质量的改进,为临床实践提供智慧、精准的决策支持,让医生与患者受益。欢迎个人转发至朋友圈,谢绝媒体或机构未经授权以任何形式转载至其他平台。
本文为澎湃号作者或机构在澎湃新闻上传并发布,仅代表该作者或机构观点,不代表澎湃新闻的观点或立场,澎湃新闻仅提供信息发布平台。申请澎湃号请用电脑访问http://renzheng.thepaper.cn。





- 报料热线: 021-962866
- 报料邮箱: news@thepaper.cn
互联网新闻信息服务许可证:31120170006
增值电信业务经营许可证:沪B2-2017116
© 2014-2026 上海东方报业有限公司




