- +1
暴涨185%,手机行业大牛股问世
原创 锐眼哥 财经锐眼
苹果股价大跌,三星手机却火了。
这几天,受iPhone销量大幅下滑,及未来出货量持续下降预期的冲击,苹果股价持续下跌,已经从2023年底的近200美元跌到了现在的170美元以下,短期跌幅高达15%!
由于之前苹果市值高达3万亿美元,因此这15%的跌幅蒸发的市值高达4000多亿美元。
这边iPhone颓势尽显,那边三星新推出的S24系列手机由于能实现通话实时翻译、写作助手、画圈搜索等多项AI功能,在韩国已经卖爆,不到一个月卖了100万部,创下S系列最快的销量破百万记录。
手机厂商全面拥抱AI的趋势,正在加速到来。
目前,苹果已经砍掉了曾经万丈雄心的造车业务,大有all in AI的架势。有预测称,如果iPhone操作系统后续升级后支持AI功能,iPhone的销售颓势才有可能明显改善。
国内手机厂商中,魅族已经宣布停止传统智能手机项目的开发,后续将All in AI。
近期,OPPO创始人陈明永指出,AI手机将成为继功能机、智能手机之后,手机行业的第三阶段。由大模型支撑的AI技术,正在重构手机行业的未来。
2月底, VIVO官方宣布,推出行业首个在手机端运行的开源自研大模型——蓝心大模型,让用户在手机上享受AI智能体验。
福蓉科技,三星手机供应商
AI手机热度越来越高,报道越来越频繁,最近AI手机概念股也大爆发,多只个股连续涨停。
目前最热的AI手机还是三星的S24系列,因此跟三星沾边的A股公司直接受益。
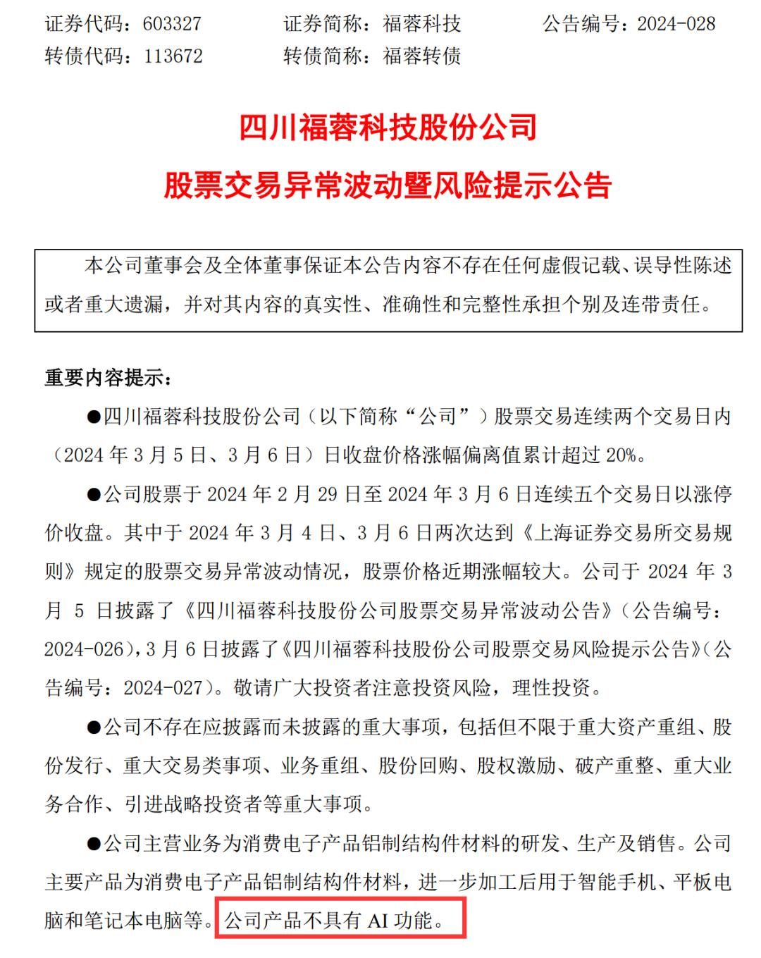
最近连续5个涨停板的福蓉科技(603327.SH),就是纯正的三星概念股,公司的主营产品是铝制结构件,三星、苹果、华为都是其客户。
2月29日是福蓉科技5连板的起点,当天福蓉科技在互动平台上表示:公司供货的三星S24系列手机、谷歌Pixel8系列手机等产品都具有AI功能。公司一直是三星、谷歌等终端客户的主力供应商。
不过接下来,福蓉科技进一步澄清了跟AI手机之间的关系:
公司主要为具有AI功能的谷歌Pixel 8和三星S24手机提供铝制中框结构件材料,与AI功能直接相关的芯片无关,2024年1—2月前述产品占公司主营收入的比重为19.15%。
说白了,福蓉科技跟AI技术没有一毛钱的关系,只不过恰好为AI手机生产一些低价值的配件。
这就是没有AI也要被强行蹭上AI。
福蓉科技的“公司产品不具有AI功能”的公告是3月7日发布的,也就是股价5连板之后。
而在这之前,福蓉科技发布的是《关于推动公司“提质增效重回报”暨董事长提议以集中竞价交易方式回购公司股份的提示性公告》。单从标题上看,这无疑是个利好股价的公告。
什么时间发布什么公告对股价最有利,福蓉科技拿捏得很精准!
然而福蓉科技业绩却不尽如人意,2023年前三季度,公司的营业收入同比下降14.41%,净利润同比下降25.1%。
如无太大意外,福蓉科技2023年营收、净利润都会双双下滑。
暴涨185%,微盘股更生猛
自2月初以来,福蓉科技一度暴涨130%,然而跟另一个AI手机概念股思泉新材相比就差多了,因为后者同期最高涨幅高达185%!
2023年10月份才上市的思泉新材,主营导热散热材料,主要产品有石墨散热片、导热垫片、导热凝胶、热管、均温板等。
这些产品被广泛用在了智能手机、平板电脑、可穿戴设备上,因此可以把思泉新材当成消费电子公司。
2024年刚开始,属于微盘股的思泉新材就出现了巨大跌幅,一度暴跌近60%。
不过随着后面微盘股的集体大涨,加上被当成AI手机概念股爆炒,思泉新材这种很少筹码就能严重影响股价的微盘股开始了先暴跌、再暴涨之旅。
2月27日、29日,思泉新材涨幅均超过10%,3月1日20cm大号涨停,3月5日再度暴涨19%,当天一度20cm涨停。
其实,思泉新材跟福蓉科技一样,根本没有AI技术,AI技术对公司业绩也不会有重大影响。
思泉新材(301489.SZ)的流通市值目前只有10亿左右,福蓉科技则是100亿左右,论跟三星AI手机的相关性,明显福蓉科技更贴合,所以思泉新材涨幅更大的根本原因或许就是盘子小得多。另一只热度较高的AI手机概念股是道明光学(002632.SZ),其股价在3月4日、5日连续两个涨停板。
道明光学的主营反光材料、光学显示薄膜、新材料薄膜类产品,公司这几点在投资者互动平台上不断被点名。
有人问其是否有生产AI高速算力所需的元件或材料,有人问其是否有石墨烯散热产品用在AI手机上,通过提问的方式不断蹭AI手机热点,简直是无所不用其极。
集体大跌,AI手机或将继续炒作
在经历了连续多天的爆炒之后,现在AI手机概念大有退潮迹象。3月7日,福蓉科技、思泉新材、道明光学分别大跌9.77%、12.29%、9.58%,位列个股跌幅榜的前列。
从分时图来看,三只股票都是尾盘跌幅扩大,并且杀出了成交量,说明游资们出货概率很大。
AI手机概念股的炒作或许短线上已经结束,但笔者觉得后续还会被炒起来。现在的手机品牌之间都是卷拍照、卷摄像、卷内存、卷屏幕,可以说性能越来越过剩,但卷的也越来越没新意。iPhone销量为何大幅下滑了,还不是每年小修小补,没有重大改变让消费者审美疲劳。
但Sora等革命性AI应用问世之后,手机厂商之间卷的方向可能会发生重大变化,谁的手机更能解放用户,能给用户的日常生活、自由创作更大的支持和赋能,谁就会杀出重围。
别看iPhone现在是全球手机界的老大,如果接下来一两年它在AI上没有什么起色,而三星的AI功能又越来越强大,那么苹果被三星超越将不是没有可能,手机行业也将迎来最重大的行业巨变!
(长期坚持原创不容易,希望大家在阅读后顺便点在看,以示鼓励!以上是笔者个人观点,仅供参考,投资风险自担。)
原标题:《暴涨185%,手机行业大牛股问世!》
本文为澎湃号作者或机构在澎湃新闻上传并发布,仅代表该作者或机构观点,不代表澎湃新闻的观点或立场,澎湃新闻仅提供信息发布平台。申请澎湃号请用电脑访问http://renzheng.thepaper.cn。





- 报料热线: 021-962866
- 报料邮箱: news@thepaper.cn
互联网新闻信息服务许可证:31120170006
增值电信业务经营许可证:沪B2-2017116
© 2014-2026 上海东方报业有限公司




