- +1
Nature:压力过大的脑细胞才是阿尔茨海默病等疾病的原因?
原创 Swagpp 梅斯医学
人脑堪称世界上最为精密且复杂的计算机,而患上神经退行性疾病,意味着这台计算机的控制和反应元件发生了故障。
科学上来讲,神经退行性疾病(NDDs)是指由神经元结构或功能逐渐丧失引起的一类疾病的总称,包括阿尔茨海默症、帕金森病、肌萎缩侧索硬化、亨廷顿病等等。
NDDs的发病机制非常复杂。一直以来,科学界公认的观点是,大脑中病理性蛋白聚集是阿尔茨海默症等NDDs的主要病理特征——这些蛋白质聚集物可能会杀死脑细胞,进而损害神经系统的正常功能。
2023年2月,Cell上刊登了一篇题为Hallmarks of neurodegenerative diseases的研究,更是系统地总结了NDDs的八大标志,分别是:①病理性蛋白聚集、②突触和神经元网络功能障碍、③异常的蛋白质稳态、④细胞骨架系统异常、⑤能量稳态改变、⑥DNA和RNA缺陷、⑦炎症和⑧神经元细胞死亡。

NDDs的八大标志
但最近,Nature上刊登的重磅研究却提出了新观点!来自美国加州大学伯克利分校的研究团队惊讶地发现:大脑中蛋白斑块的沉积并非杀死脑细胞的直接原因;相反,长时间的应激反应才是导致脑细胞死亡的罪魁祸首。
具体来说,在多种NDD的发病过程中,研究者找到了关键一环——综合应激反应的沉默因子(SIFI)。
非疾病情况下,这种蛋白复合物能够有效地清理脑部蛋白斑块聚集,并关闭蛋白斑块聚集引发的应激反应。但疾病发病过程中,病理性聚集的蛋白斑块阻碍了SIFI发挥其应有的作用,导致脑细胞经历了持续的应激反应并最终死亡,进而诱发NDDs的发生。
基于上述发现,研究者在早发性痴呆症小鼠模型中再次证实,如果药物能够“关闭”应激反应,那么甚至无需清除脑内的蛋白质聚集物,就能够挽救“濒临退行”的脑细胞并使其存活下来。

https://doi.org/10.1038/s41586-023-06985-7
首先需要了解一个概念“应激反应”。
人体内的所有细胞都生活在动态环境中,自然会接触到毒物、温度波动或营养限制等一系列的不利环境。要想在这些不利环境中存活下来,这时候就需要启动被称为“应激反应”的保守信号通路了。
应激反应通路能够调节细胞分裂、mRNA翻译和新陈代谢等基础过程,给细胞提供时间和资源来修复损伤。也就是说,应激反应通路能检测和缓解体内的不利条件,以保护细胞和组织的稳态。
但凡事物极必反。当细胞处于衰老或疾病的过程时,则会面临持续的应激,而长时间激活应激反应通路可能会诱导不必要的细胞死亡,损害组织完整性,反过来破坏机体的健康。
那么,如果能够在恰当的时间和位置“关闭”应激反应,岂不是能最大化健康效应并防止疾病的发生?
基于此,研究者定位到了“综合应激反应的沉默因子(SIFI)”——超大分子蛋白复合物E3连接酶。
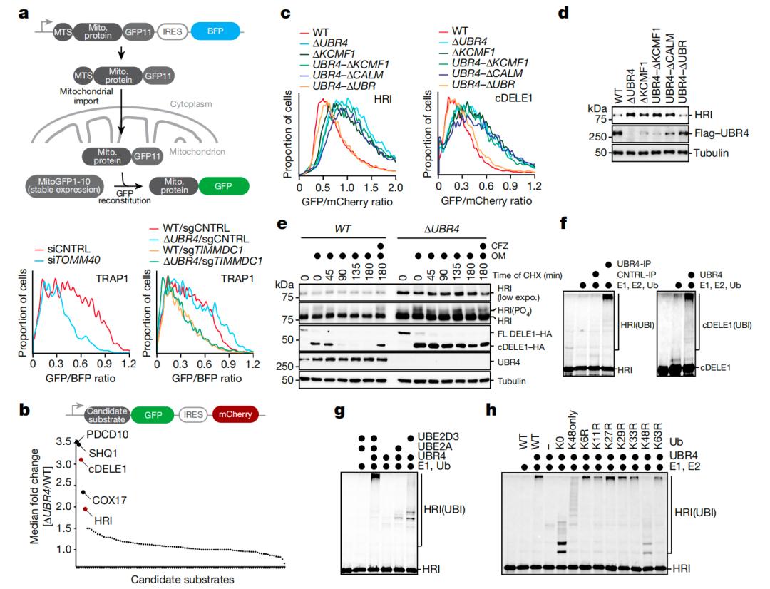
UBR4是E3连接酶的一种。研究者发现,UBR4的突变会导致共济失调和早发性痴呆症的发生,而UBR4保障特定通路的质量控制功能则能够确保细胞的稳态。
当线粒体功能受损导致应激反应发生时,UBR4便显得尤为重要。UBR4的大多数基因交互因子控制着线粒体蛋白质的导入或电子传递链的生物生成和功能,而后者是将核编码的新生多肽转运到线粒体所必需的。其中,基因交互因子的突变,比如TIMM8A、PMPCB、NDUFAF3、NDUFA11、NDUFC2或NDUFS6,则会导致Mohr–Tranebjærg综合征、儿童共济失调和Leigh综合征等神经退行性疾病。
当然,UBR4只是SIFI复合物的一部分。UBR4、KCMF1和钙调素共同构成了E3连接酶复合物,又被称为SIFI,能够维持线粒体诱导应激反应下的细胞存活。

E3连接酶能够保护处于应激反应下的细胞
SIFI复合物的核心底物为DELE1和HRI。cDELE1是线粒体诱导应激的传感器,而HRI是参与整合应激反应(ISR)的激酶,两者均是SIFI的重要组成部分。
具体来说,当细胞感知到线粒体输入的“压力/应激”时,DELE1的延迟易位会导致其在蛋白酶OMA1的作用下发生裂解,并释放出DELE1片段(cDELE1)进入细胞质中。
当cDELE1进入细胞质后,它会进一步激活HRI,从而磷酸化eIF2α和抑制翻译起始因子eIF2,即开启应激反应,关闭大多数新蛋白质合成,为细胞进行运输和降解等过程争取了时间。

SIFI两大核心底物DELE1和HRI
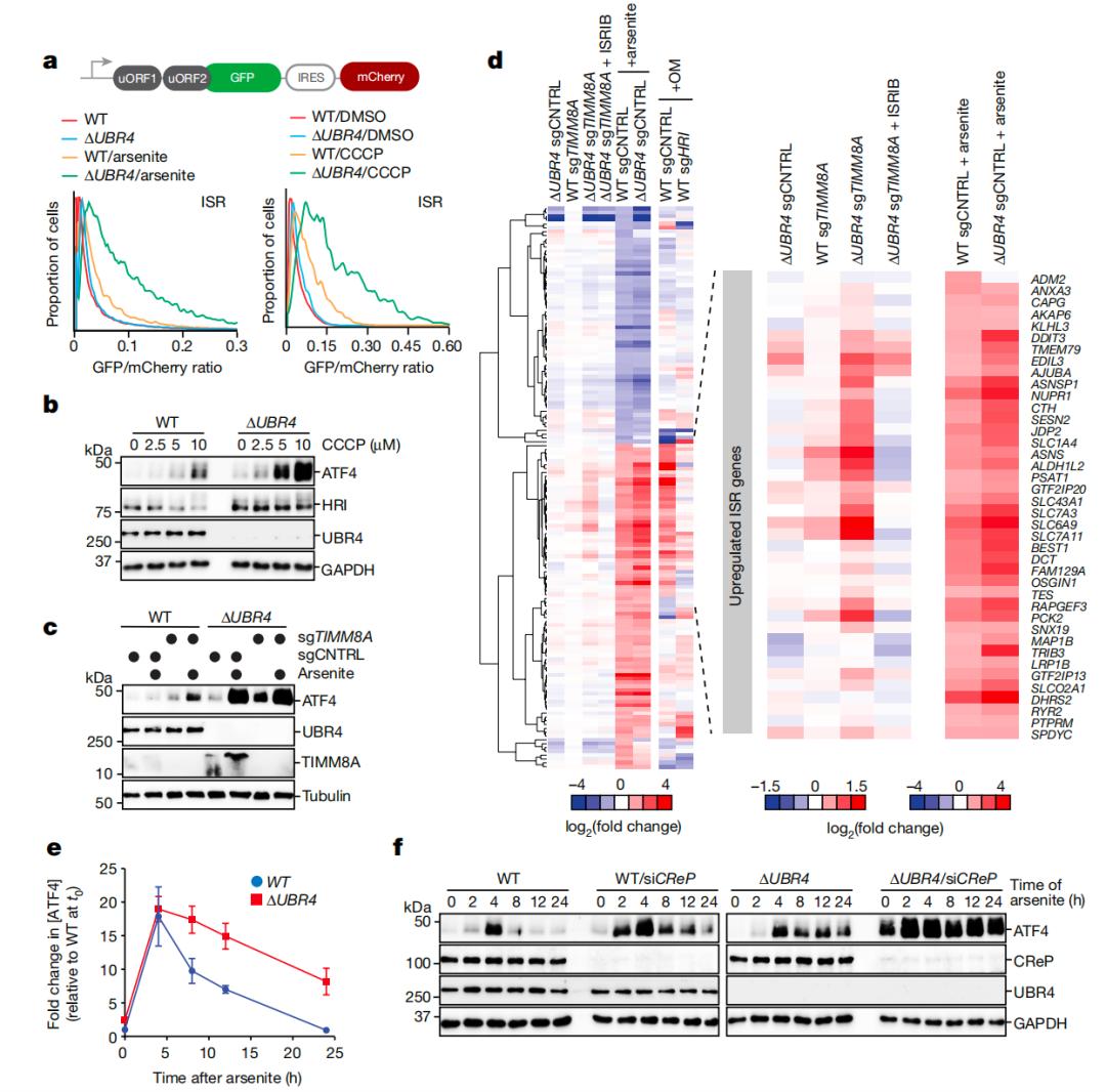
事实上,SIFI复合物同时具有“清理和关闭”两大作用。
第一个情况下,当脑细胞中出现蛋白斑块的异常聚集时,SIFI会开启脑内的应激反应,来将病理性斑块清楚出去。
而在第二个情况下,当蛋白斑块被从脑内清理干净后,SIFI会关闭脑细胞的应激反应,防止其过度激活。
一切正常时,SIFI就依照上述过程进行运转,经历自己的每日“routine”。但在神经退行性疾病中,SIFI的某些部分发生了突变,导致其无法正常工作。在这种疾病情况下,大量聚集的蛋白斑块就会干扰SIFI调控的脑细胞应激反应沉默机制,SIFI没办法发挥“清理和关闭”的作用,导致脑细胞处于持续的应激反应中,最终发展为死亡并损害了大脑功能。
举例来说,SIFI复合物中UBR4的突变会导致共济失调和早期痴呆症,而EIF2B亚基的突变恐诱发脑白质病。

SIFI能够沉默线粒体应激反应
既然“持续的应激反应”才是罪魁祸首,就要从“根本”出发,将更多的关注投入到对该过程的抑制上,或能有效地治疗神经退行性疾病。
研究者发现了一款小分子化合物ISRIB,它能使HRI下游的ISR失活。该药物能跳过“清除聚集蛋白斑块”的过程,直接通过药理来沉默应激反应,从而挽救下“脆弱”的神经细胞。目前,ISRIB的衍生物已经进入临床试验阶段,为神经退行性疾病的治疗带去新曙光!
综上,这项新研究给出了个“颠覆性”的观点,长期的应激反应而非病理性蛋白斑块是“杀死”脑细胞的直接原因,并找到了其中关键一环——E3连接酶SIFI。
因此,想要拯救神经退行性疾病患者,或许可以从沉默应激反应的角度来努努力了!
参考资料:
[1] Wilson DM 3rd, Cookson MR, Van Den Bosch L, Zetterberg H, Holtzman DM, Dewachter I. Hallmarks of neurodegenerative diseases. Cell. 2023 Feb 16;186(4):693-714. doi: 10.1016/j.cell.2022.12.032. PMID: 36803602.
[2]Haakonsen DL, Heider M, Ingersoll AJ, Vodehnal K, Witus SR, Uenaka T, Wernig M, Rapé M. Stress response silencing by an E3 ligase mutated in neurodegeneration. Nature. 2024 Feb;626(8000):874-880. doi: 10.1038/s41586-023-06985-7. Epub 2024 Jan 31. PMID: 38297121; PMCID: PMC10881396.
撰文 | Swagpp
编辑 | Swagpp
● ● ● 版权说明:梅斯医学(MedSci)是国内领先的医学科研与学术服务平台,致力于医疗质量的改进,为临床实践提供智慧、精准的决策支持,让医生与患者受益。欢迎个人转发至朋友圈,谢绝媒体或机构未经授权以任何形式转载至其他平台。
本文为澎湃号作者或机构在澎湃新闻上传并发布,仅代表该作者或机构观点,不代表澎湃新闻的观点或立场,澎湃新闻仅提供信息发布平台。申请澎湃号请用电脑访问http://renzheng.thepaper.cn。





- 报料热线: 021-962866
- 报料邮箱: news@thepaper.cn
互联网新闻信息服务许可证:31120170006
增值电信业务经营许可证:沪B2-2017116
© 2014-2026 上海东方报业有限公司




