- +1
《自然》:眼睛竟是大脑的免疫屏障
原创 奇点糕 奇点网
*仅供医学专业人士阅读参考

人们说眼睛是心灵的窗户,我们用眼睛观察世界,也用眼睛表达爱慕、喜悦、冷漠和厌倦。除了主观上的情感外溢,从解剖学的角度来说,眼睛是中枢神经系统的延伸,在分子和细胞水平上与大脑有许多相似之处。借助眼睛这个窗口,我们完全有可能解读出更多信息。在近日的《自然》杂志上,耶鲁大学的研究团队发表了最新研究成果,他们发现,眼睛内部分隔的淋巴系统可以介导眼脑免疫。在大脑感染单纯疱疹病毒时,眼睛玻璃体内免疫可以保护小鼠大脑免受病毒的攻击,并且保护作用不仅限于病毒感染,细菌感染和肿瘤同样可以激活玻璃体内免疫对大脑的保护。
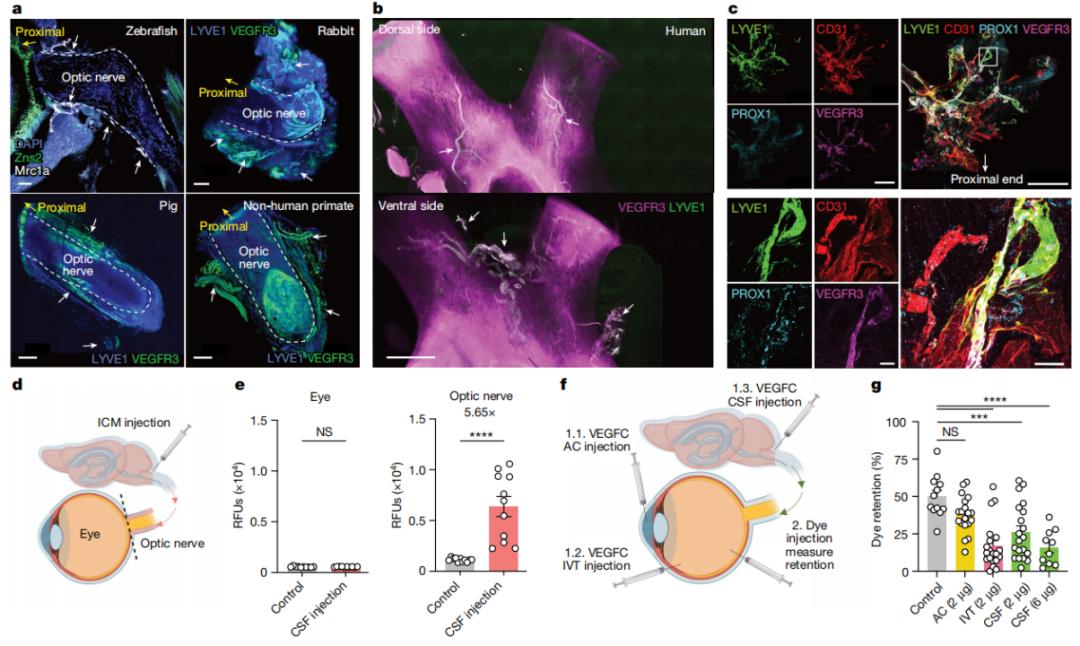
研究发现,眼睛的前部和后部存在不同的淋巴引流系统,后部通过视神经鞘中的淋巴管系统与脑膜淋巴管相连接,共享淋巴回路,在眼睛后部和大脑之间建立了统一的免疫反应。
单纯疱疹病毒(HSV)是全球致命性脑炎的常见病因,对多个神经组织产生影响。研究人员以腹膜内、颅内、眼睛前房内和玻璃体(IVT)内四种途径给小鼠接种灭活的HSV-2,诱导小鼠的全身免疫和局部脑免疫。再次用HSV-2感染小鼠时,腹膜内接种的小鼠全部死于感染,而颅内免疫和IVT免疫为小鼠提供了80%的保护,初步展示了眼脑轴的免疫反应。研究人员推测,眼脑轴的免疫反应也是由局部淋巴结(LN)介导的。阻断颈深淋巴结(dCLN)的淋巴管,IVT免疫提供的保护效应消失。IVT免疫还能够促进dCLN生发中心B细胞分化,显著提高dCLN中抗原特异性CD4+T细胞水平。
眼后室抗原引发大脑中的免疫反应接种灭活HSV-2后,所有的免疫途径都会引起血清抗HSV-2抗体水平升高,但是只有颅内免疫和IVT免疫小鼠的脑脊液中可以检测到抗HSV-2抗体,这表明血清抗体并不介导中枢神经系统的免疫保护,而IVT免疫通过局部抗体依赖性反应介导对中枢神经系统的保护。
不仅如此,研究人员发现,IVT还可以对除HSV-2之外的多种病原体产生眼脑免疫反应,比如HSV-1和肺炎链球菌,后者是细菌性脑膜炎的主要病原体;即使颅内存在肿瘤的情况下,通过IVT或颅内途径进行的免疫也可以提供相应保护。当然,免疫途径及其保护作用与感染或肿瘤的类型有关,比如在皮肤黑色素瘤模型中,皮下免疫的效果就优于颅内或IVT免疫。
眼部淋巴引流分区接下来,研究人员对眼脑免疫的机制进行了探索。将荧光标记的右旋糖酐注射入小鼠的眼睛前房或IVT内,可以发现眼内的前房和玻璃体之间存在分隔引流系统。继续标记与视神经相关的淋巴管网络,研究人员观察到淋巴管系统是位于神经周围的膜上,而不是神经本身,并且小鼠视神经鞘中存在淋巴管,IVT途径注射的荧光示踪剂和抗体可以通过脑脊液进入视神经鞘淋巴管,血管内皮生长因子C(VEGFC)可以使IVT引流增加。
研究人员还发现,眼部淋巴引流对基因治疗的免疫反应至关重要,眼后注射重组腺相关病毒能够更有效地诱导免疫反应。
视神经鞘淋巴管系统网络总的来说,研究表明,眼睛后室具有独特的淋巴引流系统,与dCLN处的中枢神经系统脑膜淋巴网络接合,视神经鞘淋巴系统网络可以将接种到玻璃体的抗原引流至dCLN,并在大脑中启动局部保护性免疫反应。
研究团队正在试图通过眼部注射来治疗黄斑水肿、糖尿病和青光眼患者常见的视网膜血管渗漏。“既然大脑和眼睛之间存在共同的免疫反应,”作者表示,“而且眼睛要比大脑更容易用药得多”。
参考文献:
Yin X, Zhang S, Lee J H, et al. Compartmentalized ocular lymphatic system mediates eye–brain immunity[J]. Nature, 2024: 1-8.

本文作者丨王雪宁本文为澎湃号作者或机构在澎湃新闻上传并发布,仅代表该作者或机构观点,不代表澎湃新闻的观点或立场,澎湃新闻仅提供信息发布平台。申请澎湃号请用电脑访问http://renzheng.thepaper.cn。





- 报料热线: 021-962866
- 报料邮箱: news@thepaper.cn
互联网新闻信息服务许可证:31120170006
增值电信业务经营许可证:沪B2-2017116
© 2014-2026 上海东方报业有限公司




