- +1
国家出手教减肥,西南地区食谱来了……快收藏!
春天不减肥,夏天徒伤悲
你是否在默默计划减肥了?
减肥期间到底该怎么吃?
近日,国家卫健委制定的
《成人肥胖食养指南(2024年版)》刷屏
手把手教你科学减肥!
值得注意的是这份食谱细化到了
全国各地区的春夏秋冬
并贴心地
备注上了食谱的“总能量”
例如东北地区的春季食谱就有“铁锅炖鱼”“菜包饭”
西北地区的食谱里有“臊子面”“油泼面”
都是当地好找的食物
四川的小伙伴看这里一年四季的建议食谱都有了
西南地区四季食谱
春季
夏季
秋季
冬季
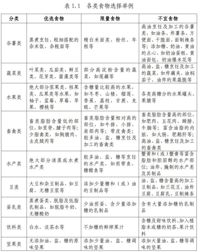
减肥还有哪些要点?重点给大家划好了
课代表划重点
这些要多吃
01、鼓励主食以全谷物为主,适当增加粗粮并减少精白米面摄入。
02、保障足量的新鲜蔬果摄入,但要减少高糖水果及高淀粉含量蔬菜的摄入。
03、优先选择脂肪含量低的食材,如瘦肉、去皮鸡胸肉、鱼虾等。
04、优先选择低脂或脱脂奶类。
这些要少吃/不吃01、减重期间应少吃油炸食品、含糖烘焙糕点、糖果、肥肉等高能量食物(高能量食物通常是指提供400kcal/100g 以上能量的食物)。
02、减重期间饮食要清淡,每天食盐摄入量不超过5g,烹调油不超过20~25g,添加糖的摄入量最好控制在25g以下。
03、减重期间应严格限制饮酒。 每克酒精可产生约 7kcal 能量,远高于同质量的碳水化合物和蛋白质产生的能量值。
每天吃多少?
减肥期间究竟该吃多少?3个方法教你计算——
方法一、正常情况下,不同人群每天的能量需要量如下↓
减肥人士推荐每日能量摄入平均降低 30%~50%或降低500~1000kcal,或推荐每日能量摄入男性 1200~1500kcal、女性1000~1200kcal 的限能量平衡膳食。方法二、可根据不同个体基础代谢率和身体活动相应的实际能量需要量,分别给予超重和肥胖个体 85%和 80%的摄入标准,以达到能量负平衡,同时能满足能量摄入高于人体基础代谢率的基本需求,帮助减重、减少体脂。
方法三、可根据身高(cm)-105 计算出理想体重(kg),再乘以能量系数15~35kcal/kg(一般卧床者15kcal/kg、轻身体活动者 20~25kcal/kg、中身体活动者30kcal/kg、重身体活动者 35kcal/kg),计算成人个体化的一日能量。
科学减肥要记住这4件事
《成人肥胖食养指南(2024年版)》建议
三大宏量营养素的供能比分别为
脂肪20%~30%,蛋白质15%~20%
碳水化合物50%~60%
推荐早中晚三餐供能比为3:4:3
1 定时定量规律进餐
虽然减肥需要控制食物的摄入,但盲目少吃或不吃不可取,过度饥饿反而可能会导致进食过量。
早餐:要重视,不漏餐。
晚餐:勿过晚进食,建议在17:00~19:00 进食晚餐,晚餐后不宜再进食任何食物,但可以饮水。
2 少吃零食少喝饮料
不论在家还是在外就餐,都应力求做到饮食有节制、科学搭配,不暴饮暴食,控制随意进食零食、喝饮料,避免吃夜宵。
3 进餐宜细嚼慢咽
摄入同样的食物,细嚼慢咽有利于减少总食量,减缓进餐速度,可以增加饱腹感,降低饥饿感。
4 适当改变进餐顺序
按照“蔬菜一肉类一主食”的顺序进餐,有助于减少高能量食物的进食量。
除了吃,减肥还有这几个法宝
睡觉
睡个好觉对减肥来说有多重要?经常熬夜、睡眠不足、作息无规律,可引起内分泌紊乱。脂肪代谢异常,导致“过劳肥”,肥胖患者应按昼夜生物节律,保证每日7小时左右的睡眠时间,建议在23点之前上床睡觉。
运动
身体活动不足或缺乏和久坐的静态生活方式,是肥胖发生的重要原因,肥胖患者减重的运动原则是中低强度有氧运动为主,抗阻运动为辅。
每周进行150~300分钟,中等强度的有氧运动,每周5~7天,至少隔天运动1次,抗阻运动每周2~3天,隔天1次,每次10~20分钟,每周通过运动消耗能量2000kcal或以上。
少坐
此外,每天静坐和被动视屏时间,要控制在2~4 小时以内,对于长期静坐或伏案工作者,每小时要起来活动 3~5 分钟。
此外,减肥要循序渐进,较为理想的减重目标应该是,6个月内减少当前体重的5%~10%,合理的减重速度为每月减2~4kg。
编辑 | 杜儿
原标题:《国家出手教减肥,西南地区食谱来了……快收藏!》
本文为澎湃号作者或机构在澎湃新闻上传并发布,仅代表该作者或机构观点,不代表澎湃新闻的观点或立场,澎湃新闻仅提供信息发布平台。申请澎湃号请用电脑访问http://renzheng.thepaper.cn。





- 报料热线: 021-962866
- 报料邮箱: news@thepaper.cn
互联网新闻信息服务许可证:31120170006
增值电信业务经营许可证:沪B2-2017116
© 2014-2026 上海东方报业有限公司




