- +1
华中农大近期科学研究进展
原创 华中农业大学 华中农业大学
在手性农药中间体高效合成方法开发方面取得新进展
近日,华中农业大学化学学院滕怀龙教授带领的绿色农药合成团队在国际化学期刊Angewandte Chemie International Edition上发表题为“Covalent Organic Frameworks Based Photoenzymatic Nanoreactor for Asymmetric Dynamic Kinetic Resolution of Secondary Amines”的研究论文。
近年来,手性农药的选择性得到了广泛关注,如选择性生物活性、毒性毒理、环境行为、不对称合成等。目前,我国登记使用的手性农药约270种,占比近40%,并且这一比例一直呈上升的趋势。手性农药对映体通常会具有不同的生物活性,存在高效体、低效体或无效体,所以随着合成工艺的改进,一些手性农药品种以高活性的光学纯单体形式进行生产、登记、销售和使用。手性胺类化合物是现有手性农药的重要砌块,因此开发合成该类手性农药中间体的工艺至关重要。仲胺的动态动力学拆分(Dynamic kinetic resolution)可以将农药分子的外消旋体以100%原子经济性转换为高附加值的单一对映体,是合成手性胺的一种有效途径。当前,有诸多相关的化学催化合成方法和生物催化合成方法报道,但是均存在活性低、底物适用范围窄等问题,而跨学科交叉的化学-生物级联策略在仲胺的动态动力学拆分中突显出较大的潜力,其中化学催化可实现对映体之间的高效转化,而生物催化可以有效将单一对映体捕获,最终实现外消旋体向单一对映体的转化。
因此,将酶的固定化、化学催化、生物催化有机结合,不仅可以解决生物酶回收利用的问题,还可以拓展生物酶的催化反应类型,对手性农药的高效合成具有重要意义。
▲图1 光酶生物纳米反应器的构建及其在仲胺动态动力学拆分中的应用本工作中,作者将南极假丝脂肪酶CALB固定在具有光敏活性的材料当中,构建了一例新颖的光酶纳米反应器,该光敏材料不仅可以作为光催化剂促进对映体的消旋化,同时可以作为保护壳提高生物酶的稳定性和回收利用率,借此实现了仲胺的动态动力学拆分(DKR),并高效、高立体选择性地合成了一系列手性胺农药中间体。同时,该生物纳米反应器可以循环使用五次以上,依旧保持很高的活性和立体选择性。最后,作者对反应的机理和构效关系做了深入的研究,揭示了光催化活性的来源,为后续设计更为高效、实用的化学-生物级联催化体系提供了理论指导。
华中农业大学化学学院博士研究生冉露为论文第一作者,滕怀龙教授为通讯作者,生科院吴淑可教授、刘主教授、化学学院项勇刚教授为本研究工作提供指导和帮助。
原文链接:
https://onlinelibrary.wiley.com/doi/10.1002/anie.202319732
在柑橘果实类胡萝卜素合成代谢研究中取得新进展
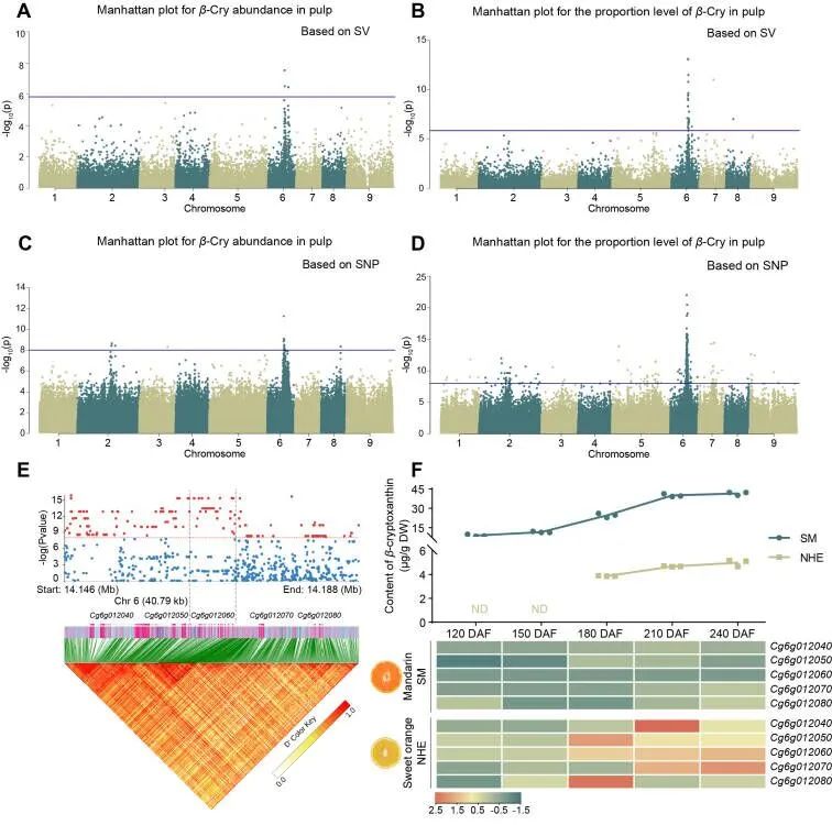
植物中的类胡萝卜素是维生素A的前体,可在人体内转化为维生素A,对人类营养和健康十分有益。β-隐黄质作为维生素A合成前体的类胡萝卜素之一,只在少部分作物中富集。其中,柑橘果实是人类摄取β-隐黄质的重要膳食来源,但柑橘果实中β-隐黄质差异积累的遗传机理尚不清晰。揭示柑橘果实差异积累β-隐黄质的遗传机理及进化机制对于指导柑橘果实品质改良和培育富含维生素A前体的作物具有重要意义。
近日,果蔬园艺作物种质创新与利用全国重点实验室、湖北洪山实验室、华中农业大学园艺林学学院邓秀新院士团队在Plant Communications在线发表了题为“Cytochrome P450 CitCYP97B modulates carotenoid accumulation diversity byhydroxylating β-cryptoxanthin in Citrus”的研究论文。该研究综合基因组、代谢组和基因功能研究手段定位并验证了柑橘细胞色素P450蛋白CitCYP97B通过羟化β-隐黄质参与影响柑橘果实类胡萝卜素的差异积累,拓展了植物类胡萝卜素合成代谢的认识,为柑橘果实以及其他作物色泽品质和营养品质改良提供了重要依据。
该研究利用广泛靶向检测手段对宽皮柑橘、酸橙、甜橙、柚、葡萄柚和柠檬等148份柑橘果肉的65种类胡萝卜素及其衍生物进行分析,发现β-隐黄质在不同柑橘品种果肉中差异积累,可作为候选的标志性差异类胡萝卜素。为解析β-隐黄质差异积累的遗传机理,研究人员基于二代重测序数据开展全基因组关联分析,并结合果实发育时期基因表达特征锁定了影响β-隐黄质积累水平的关键基因CitCYP97B。大肠杆菌功能互补实验结果表明,CitCYP97B通过羟化β-隐黄质的β-环生成玉米黄质,从而直接参与类胡萝卜素的合成代谢。柑橘果实瞬时干涉实验以及柑橘愈伤组织稳定超表达实验进一步表明,CitCYP97B能够影响类胡萝卜素的合成积累。
▲图1 全基因组关联分析及候选基因定位在此基础上,研究人员进一步探究了柑橘自然群体CitCYP97B序列变异与β-隐黄质差异积累间的联系。研究发现柑橘CitCYP97B启动子主要划分为7种单倍型。其中,相较于野生宽皮柑橘、南岭以北的宽皮柑橘(MD1)和柚类,南岭以南的宽皮柑橘群体(MD2)携带133 bp的结构变异(Hap.4),甜橙携带335 bp的结构变异(Hap.5),呈现类群特异性分布的特征。烟草双荧光素酶实验结果表明,携带结构变异的单倍型Hap.4和Hap.5启动子活性显著增强,与宽皮柑橘MD2和甜橙果实中更高的基因表达水平以及更低的β-隐黄质积累水平相吻合。为深入了解CitCYP97B启动子序列多态性的进化机制,研究人员评估了柑橘各群体的遗传多样性、群体分化系数以及基因渗入事件,推测CitCYP97B多态性与柑橘演化进程中的种间杂交和基因渗入有关,并提出了一个由CitCYP97B介导的影响柑橘果实β-隐黄质差异积累的模型。
▲图2 全基因组关联分析及候选基因定位华中农业大学园艺林学学院邓秀新院士为论文的通讯作者,已毕业博士张颖梓为该论文的第一作者。柑橘团队柴利军教授、叶俊丽副研究员和谢宗周高级工程师等多名成员参与了此项研究。该研究得到了国家重点研发计划、国家自然科学基金和现代农业产业技术体系的资助。
原文链接:
https://www.sciencedirect.com/science/article/pii/S2590346224000762
在流域硝酸盐输移研究方面取得新进展
近日,华中农业大学水土流失与生态调控创新团队在流域硝酸盐输移方面取得进展,并在Water Research发表了题为“Subsurface hydrological connectivity controls nitrate export flux in a hilly catchment”的学术论文。
硝酸盐是重要的面源污染物,对水环境质量与人类健康造成严重威胁。径流是硝酸盐迁移的主要载体,在地下水发育良好的亚热带丘陵流域,地下径流对硝酸盐的输出贡献达80%以上。降雨过程硝酸盐能否随地下径流迁移至受纳水体主要取决于径流的畅通程度,即地下水文连通性。在弱降雨条件下,地下水文连通区域主要集中于河岸区,随降雨强度的增加,连通区域逐渐由河岸向山坡延伸。随连通区域土地利用、土壤、地形等环境条件的变化,径流硝酸盐的来源与浓度也呈现出复杂的动态变化。由于地下水文过程的隐蔽性,目前流域地下水文连通性的时空变化规律及其对硝酸盐输出的影响机制仍缺乏系统认知。
研究团队通过对流域浅层地下水位进行长达17个月的高频监测,阐明了降雨过程流域地下水文连通性的时空变化特征,明确了硝酸盐随降雨径流的输出模式与通量,量化了地下水文连通性与硝酸盐输出通量的非线性关系。结果表明:降雨过程流域大多数区域无法与溪流建立地下水文连通,其最大连通范围主要受控于降雨量,而平均连通强度主要取决于前期降雨条件。流域地下水文连通性与硝酸盐输出通量呈现明显的阈值关系,当地下水文连通强度超过0.121时,流域硝酸盐输出通量快速增加。此外,时间序列相似性分析表明,地下水文连通性对流域硝酸盐输出通量具有较强的控制作用,但这一控制作用并非是稳态的,它随降雨量和雨强呈幂函数增加。成果为科学认知流域硝酸盐的地下输移过程提供了理论依据。
▲图1 流域地下水文连通性对硝酸盐输出的影响华中农业大学肖海兵副教授为论文的第一作者,史志华教授为论文通讯作者。我校王玲副教授、赵劲松副教授、王剑博士后、中国科学院地理科学与资源研究所杨风亭副研究员、长江科学院水土保持研究所黄金权高工参与了研究。
原文链接:
https://doi.org/10.1016/j.watres.2024.121308
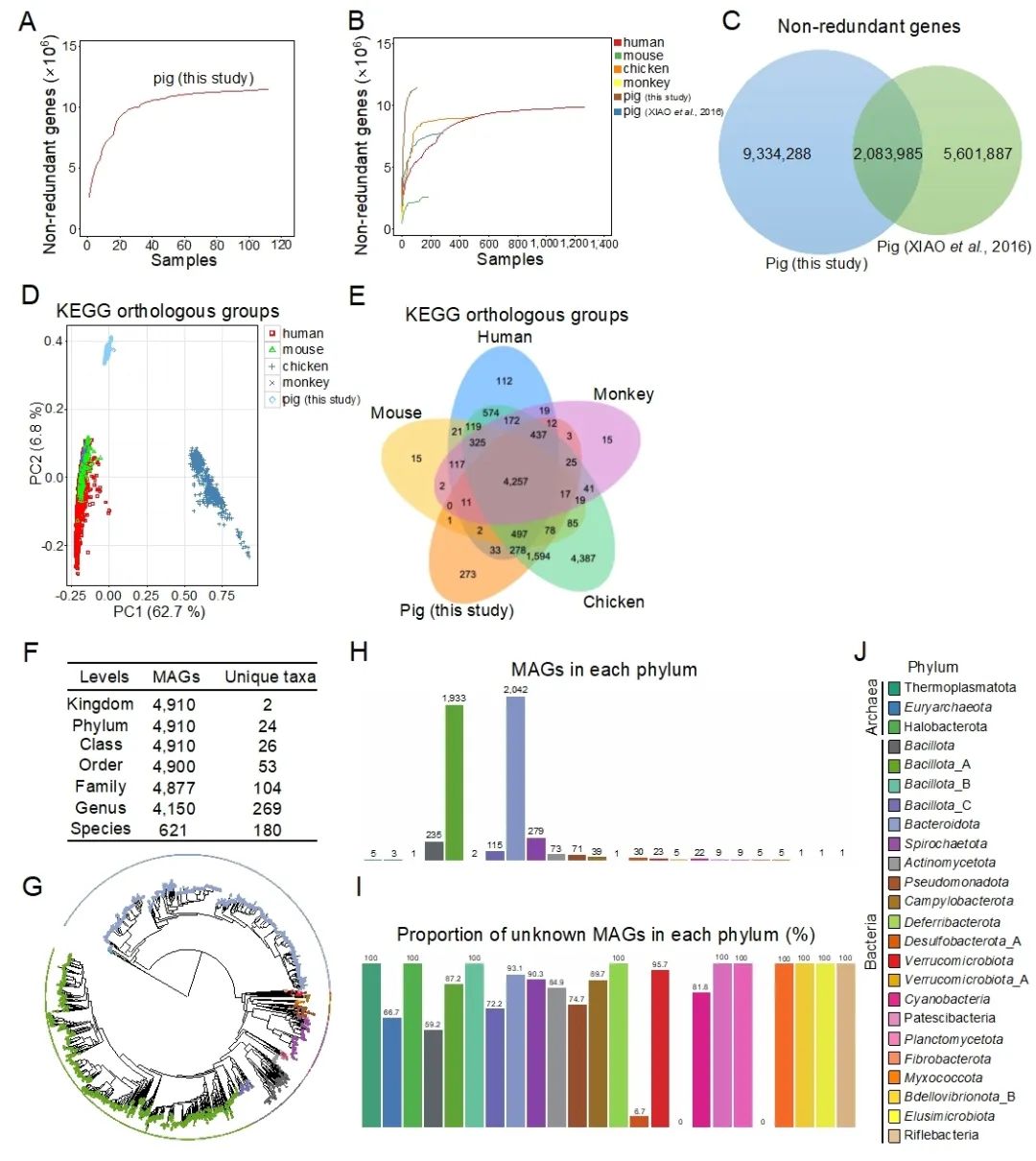
在猪肠道微生物参考基因集及核心优势细菌功能解析研究取得新进展
近日,The ISME Journal杂志在线发表了华中农业大学农业微生物资源发掘与利用全国重点实验室、教育部动物育种与健康养殖前沿科学中心、湖北洪山实验室晏向华教授课题组的研究成果,论文题为“Characterizing core microbiota and regulatory functions of the pig gut microbiome”。该研究构建了猪肠道微生物参考基因集,筛选到猪肠道核心优势细菌,并解析其对宿主代谢的调控作用机制,对实施肠道菌群干预改善猪生长与肠道健康具有重要意义。
我国是生猪养殖大国,生猪存栏量居世界首位,拥有70多个地方猪品种,具有丰富的地方猪资源。已有研究表明肠道微生物与猪的腹泻抗性、饲料转化效率、肉品质和免疫功能等重要表型具有密切联系。然而,针对我国特色地方猪肠道微生物资源的发掘与利用仍显不足。因此,全面系统地解析我国猪肠道微生物区系的组成与功能对发掘功能微生物和解析其与宿主的互作机制具有重要意义。
研究人员综合运用宏基因组学和细菌16S rDNA扩增子测序技术系统解析了7个品种猪(即杜×(长×大)猪、藏猪、莱芜猪、沙子岭猪、从江香猪、环江香猪和宁乡猪)共计56头断奶仔猪和56头育肥末期猪的肠道微生物区系组成。鉴定了11418273个非冗余肠道微生物基因,通过与已发表文献的非冗余肠道微生物基因进行整合,本研究构建了包含17020160个非冗余基因的猪肠道微生物基因集,通过对宏基因组组装数据进行分箱,共重构获得了4910个非冗余原核微生物基因组。研究表明我国地方猪肠道微生物的营养物质(包括脂类、氨基酸、碳水化合物和核苷酸)代谢能力和能量代谢能力比杜×(长×大)商品猪更强。杜×(长×大)商品猪肠道微生物的抗生素抗性基因丰度比中国地方猪更高,研究发现品种和日龄是影响猪肠道微生物区系组成和功能的关键因素。综合评估微生物的出现率、微生物相对丰度和猪生长阶段,利用宏基因组学和细菌16S rDNA扩增子测序共鉴定出3种猪肠道核心优势细菌(Phascolarctobacterium succinatutens、Prevotella copri和Oscillibacter valericigenes),结果表明灌服上述3种核心优势细菌可显著增加无菌小鼠的器官指数(包括心脏、脾脏和胸腺),降低胃肠道的长度,增强肠道上皮屏障功能,增加肠道的隐窝深度,同时上述3种核心优势细菌可显著改变无菌小鼠的营养物质代谢过程(包括初级胆汁酸的生物合成、苯丙氨酸、酪氨酸和色氨酸的生物合成、苯丙氨酸的代谢等)。综上,本研究系统性解析了7个品种猪的肠道微生物的组成与功能,筛选出猪肠道微生物核心优势细菌并证明了其对无菌小鼠器官指数、肠道屏障功能、肠道黏膜形态和营养物质代谢的关键调控作用,为实施肠道菌群干预改善猪生长与肠道健康提供理论依据和新资料。
华中农业大学博士后胡军为第一作者,王湘如教授和晏向华教授为共同通讯作者。本研究由华中农业大学生猪精准饲养团队牵头,联合贵州大学张勇副教授、中国科学院亚热带农业生态研究所孔祥峰研究员、湖南农业大学黄兴国教授和中国农业科学院深圳农业基因组研究所唐中林研究员开展系统性研究,是一个多方协同攻坚的成果。原文链接:
https://academic.oup.com/ismej/article/18/1/wrad037/7517691?login=false
由于篇幅有限,今天所分享的仅为近期华中农业大学科学研究成果的一部分。更多科研动态,欢迎点击文末“阅读原文”,浏览华中农业大学南湖新闻网科学研究专题进一步了解。
文 | 冉露 张颖梓 肖海兵 胡军编辑 | 陈媛 匡敏
校对 | 蒋朝常 徐行 晏华华
转载请按以下格式注明来源↓↓↓
华中农业大学官方微信(微信号:hzau_news_center)
继续滑动看下一个轻触阅读原文
华中农业大学向上滑动看下一个原标题:《华中农大近期科学研究进展》
本文为澎湃号作者或机构在澎湃新闻上传并发布,仅代表该作者或机构观点,不代表澎湃新闻的观点或立场,澎湃新闻仅提供信息发布平台。申请澎湃号请用电脑访问http://renzheng.thepaper.cn。





- 报料热线: 021-962866
- 报料邮箱: news@thepaper.cn
互联网新闻信息服务许可证:31120170006
增值电信业务经营许可证:沪B2-2017116
© 2014-2026 上海东方报业有限公司




