- +1
热搜第一!三只羊道歉
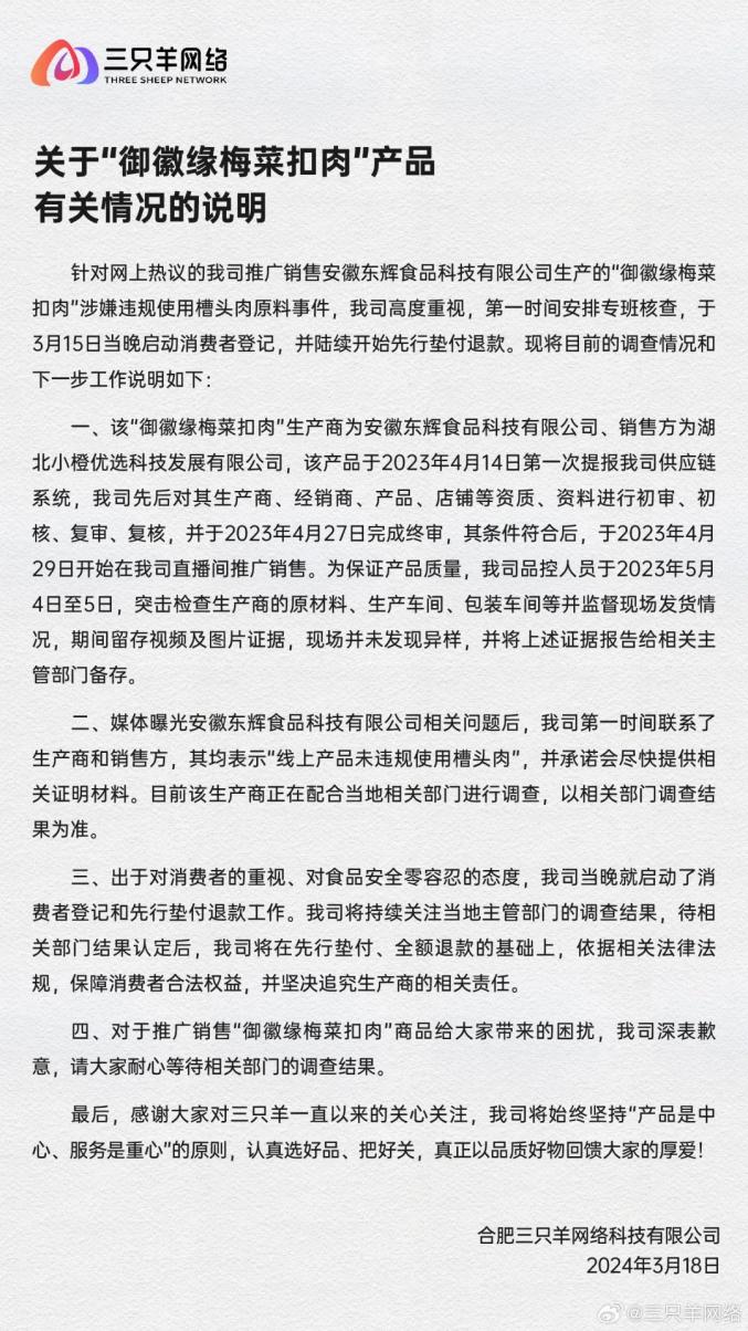
3月18日下午,主播“疯狂小杨哥”所属公司合肥三只羊网络科技有限公司针对“御徽缘梅菜扣肉”涉嫌违规使用槽头肉原料事件做出说明。
声明显示,该“御徽缘梅菜扣肉”生产商为安徽东辉食品科技有限公司、销售方为湖北小橙优选科技发展有限公司,该产品于2023年4月14日第一次提报公司供应链系统,于2023年4月27日完成终审,2023年4月29日开始在直播间推广销售。
媒体曝光安徽东辉食品科技有限公司相关问题后,公司第一时间联系了生产商和销售方,其均表示“线上产品未违规使用槽头肉”,并承诺会尽快提供相关证明材料。目前该生产商正在配合当地相关部门进行调查,以相关部门调查结果为准。三只羊公司于3月15日当晚启动消费者登记,并陆续开始先行垫付退款。
该回应引发网友热议,相关话题登上微博热搜榜第一。
18日上午,@东方甄选发布情况说明,称“对于代售的‘御徽缘梅菜扣肉’商品给消费者带来的困扰,我们深表歉意,并将先行垫付退款。
3月16日,打假人@王海 称,小杨哥和东方甄选都销售过被315晚会曝光的槽头肉扣肉,其直播间应退一赔十。据央视财经报道,槽头肉,是指猪头与躯干连接部位的肉,由于槽头肉上淋巴较多,在日常生活中也被称为淋巴肉。因为含有大量淋巴结、脂肪瘤和甲状腺,属于猪肉中必须进行严格“整修”的部分,是猪肉中公认品质差,价格低的部位。正常五花肉批发价格在一斤12元左右,而未经严格处理的劣质槽头肉批发价一斤仅3元左右。
安徽东辉科技食品有限公司被315晚会曝光记者对当地多个冻品市场进行走访,不少商户向记者透露,用处理不干净的劣质槽头肉替代五花肉做梅菜扣肉预制菜,早已是公开的秘密。
在调查过程中,这些梅菜扣肉预制菜企业的负责人表示,随着预制菜销售的持续火爆,他们的生意成了香饽饽,产销两旺,一年到头,从早到晚忙不停。
食品安全无小事,黑心商家为了节省成本,枉顾卫生安全,经处罚过后,反而更加隐秘地产销预制菜。为了保证槽头肉的分量,将未经严格处理的槽头肉,以次充好,整车运入食品安全不达标的生产车间,为民众食品安全带来极大隐患。
@王海 说,315晚会曝光了“安徽东辉科技食品有限公司”生产的“御徽缘”梅菜扣肉,“东方甄选”和“疯狂小杨哥”直播间都销售过这款产品,仅仅三只羊乔妹一场直播销售量就突破24.2万单,以每单59.9元计算,累计销量突破1400万元。东方甄选销量5.3万单,销量达到317万元。这还没算上小杨哥带货的销量。
@王海 表示:“直播间是消费者作出购买决定的决定性因素,是掌握定价权的一方,甚至是赚的最多的一方,在对消费者承担法律责任方面能不能做出表率?”他表示,直播间经营者有退一赔十的惩罚性赔偿义务,电商平台存有三年的销售记录,平台能否敦促直播间先给消费者退一赔十呢?
来源 | 观察者网综合
原标题:《热搜第一!三只羊道歉》
本文为澎湃号作者或机构在澎湃新闻上传并发布,仅代表该作者或机构观点,不代表澎湃新闻的观点或立场,澎湃新闻仅提供信息发布平台。申请澎湃号请用电脑访问http://renzheng.thepaper.cn。





- 报料热线: 021-962866
- 报料邮箱: news@thepaper.cn
互联网新闻信息服务许可证:31120170006
增值电信业务经营许可证:沪B2-2017116
© 2014-2026 上海东方报业有限公司




