- +1
促红细胞生成素可通过上调神经氨酸酶3表达诱导去唾液酸化进而促进类风湿关节炎进展
主要发现近日,温州医科大学基础医学院自身免疫性疾病研究所王建光团队和附属第二医院金胜威团队在风湿病领域权威期刊Annals of the Rheumatic Diseases发表了题为“EPO promotes the progression of rheumatoid arthritis by inducing desialylation via increasing the expression of neuraminidase 3”的研究成果。该研究创新性发现了促红细胞生成素(EPO)作为促炎细胞因子通过EPOR-JAK2-STAT5通路上调去唾液酸酶NEU3的表达,促进滑膜成纤维细胞迁移侵袭能力增强,最终导致关节破坏;提出升高的EPO与类风湿关节炎(RA)疾病进程的正反馈效应及其带来的恶性循环;提示对于EPO水平较高的RA患者,不仅需要抑制JAK1,还需要考虑JAK2抑制剂的应用。该研究对RA临床治疗策略的优化提供了理论依据,希望可以通过后续临床研究的深入更好地优化JAK抑制剂的临床应用,提高RA的达标治疗效果。
原文献信息:
EPO promotes the progression of rheumatoid arthritis by inducing desialylation via increasing the expression of neuraminidase 3
Wu G, Cao B, Zhai H, et al.
Annals of the Rheumatic Diseases Published Online First: 25 January 2024.
doi: 10.1136/ard-2023-224852
背景介绍
类风湿关节炎(Rheumatoid arthritis,RA)是最常见的自身免疫性疾病,被誉为不死的癌症,其典型的病理变化包括滑膜组织异常增生以及对称性关节软骨和骨质的破坏,后期可导致关节畸形甚至功能丧失,严重危害患者身心健康,对患者生活造成极大困扰。但其具体发病机制尚不完全清楚。
64%的RA患者患有贫血,血清促红细胞生成素(EPO)水平代偿性升高。EPO作为一种红细胞刺激因子,通过结合EPO受体(EPOR),激活JAK2-STAT5通路发挥调控红细胞祖细胞的增殖、分化和成熟的作用。然而,EPO在RA过程中发挥的作用及相关机制尚不清楚。
近年来,JAK抑制剂,如托法替尼(Tofacitinib)和巴瑞替尼(Baricitinib)通过抑制其下游多种促炎因子来缓解炎症,对RA的临床治疗效果被充分肯定。然而,针对JAKs(JAK1,JAK2, JAK3和TYK2)家族不同靶点的干预方法还需要充分明确,以期进一步优化RA治疗策略。
主要研究
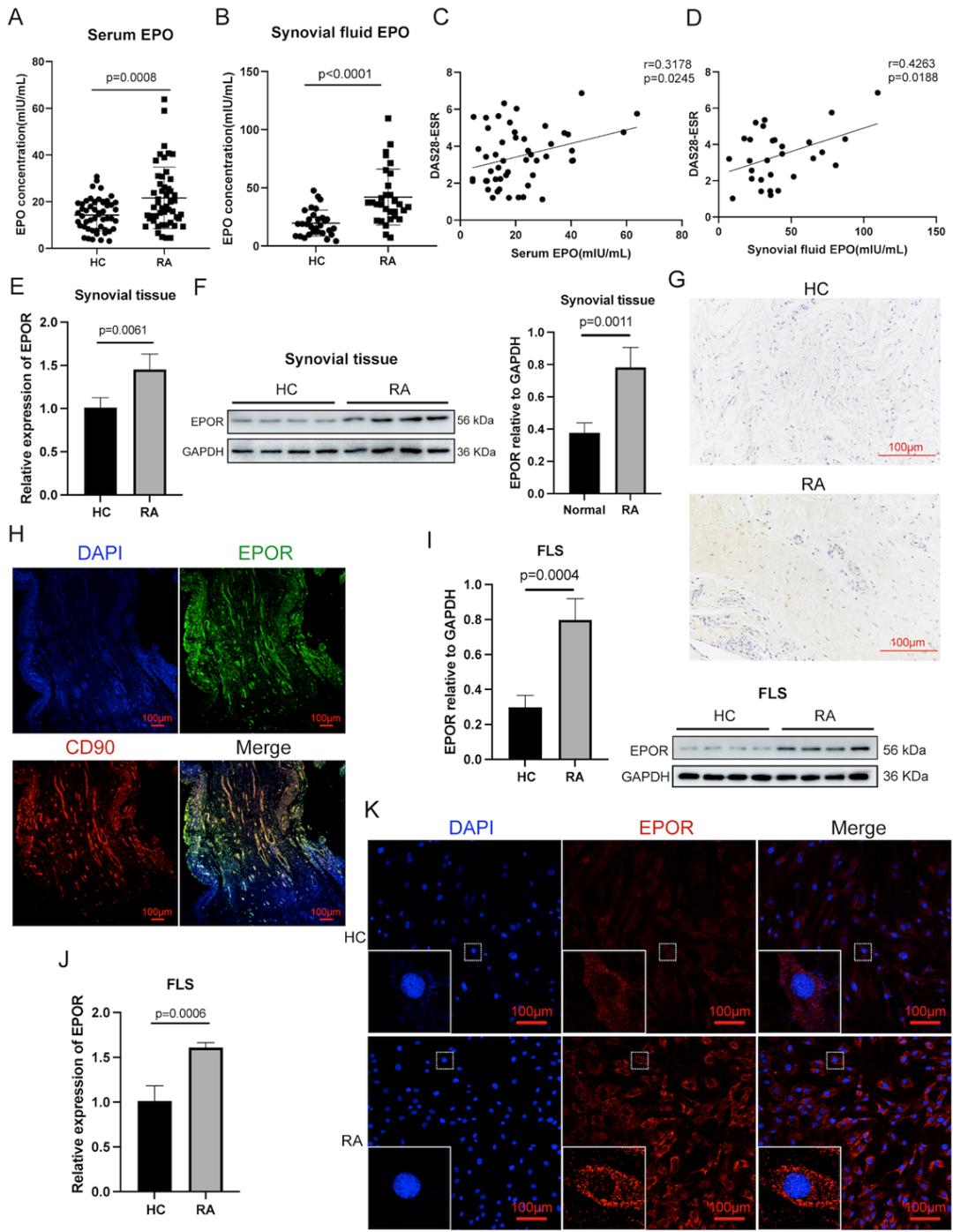
在该研究中,研究团队首先检测RA患者和健康对照者血清及滑液中EPO含量,发现其在RA患者显著升高,并与疾病活动度(Disease Activity Score 28-joint count,DAS28)呈正相关,提示EPO在RA疾病过程中可能发挥着促炎作用。进一步检测RA重要的病变部位(滑膜组织)和病变细胞(滑膜成纤维细胞)上的EPO受体EPOR的表达水平,发现其在RA患者中显著升高(图1)。
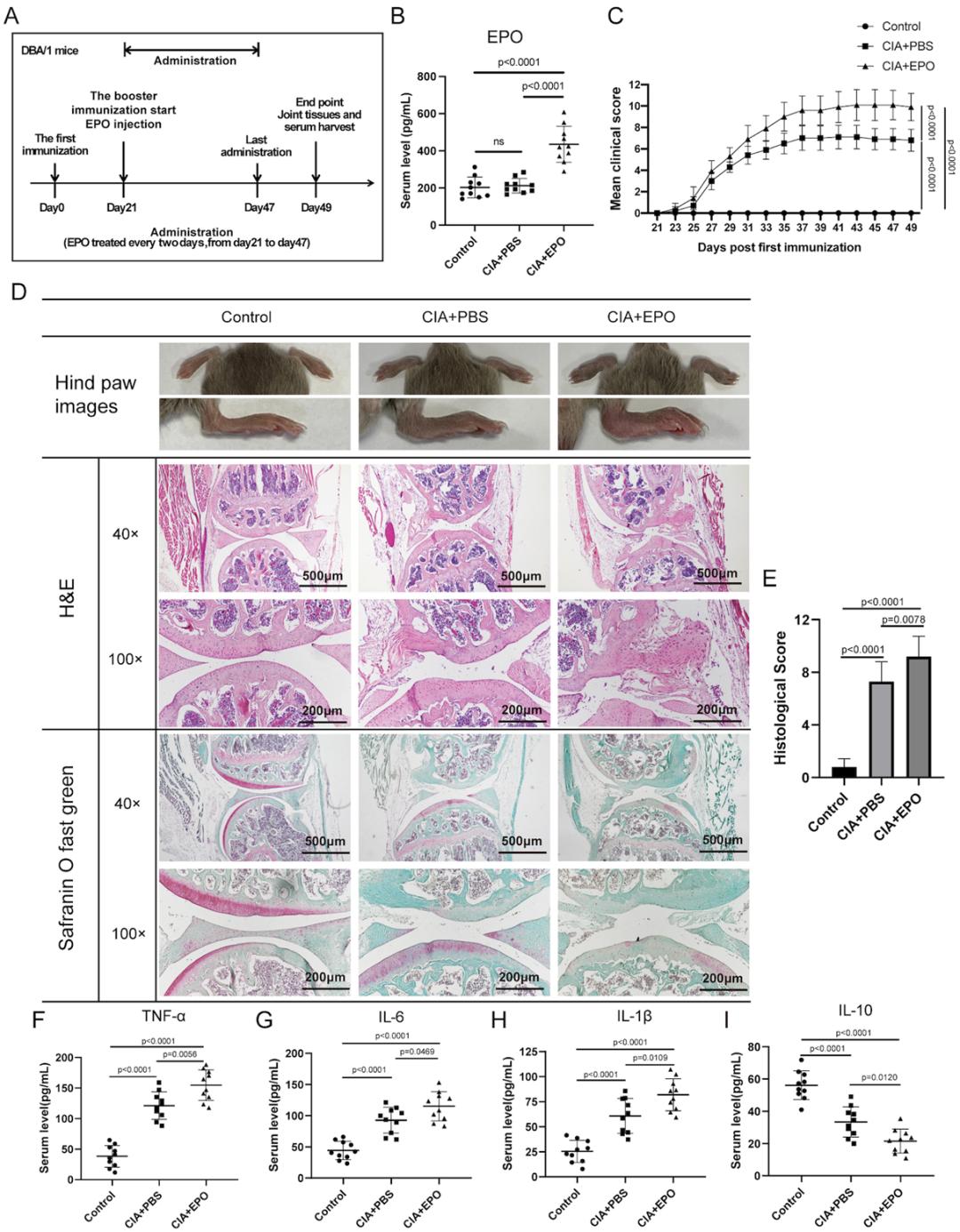
图1. EPO水平在RA患者体中升高且与疾病活动度相关接下来,为了明确EPO在RA中的作用,研究团队构建了CIA小鼠模型(经典RA动物模型),发现EPO加重了CIA小鼠的关节肿胀、关节破坏和骨质侵蚀。排除争议,进一步明确了EPO在RA疾病进程中的促炎作用(图2)。
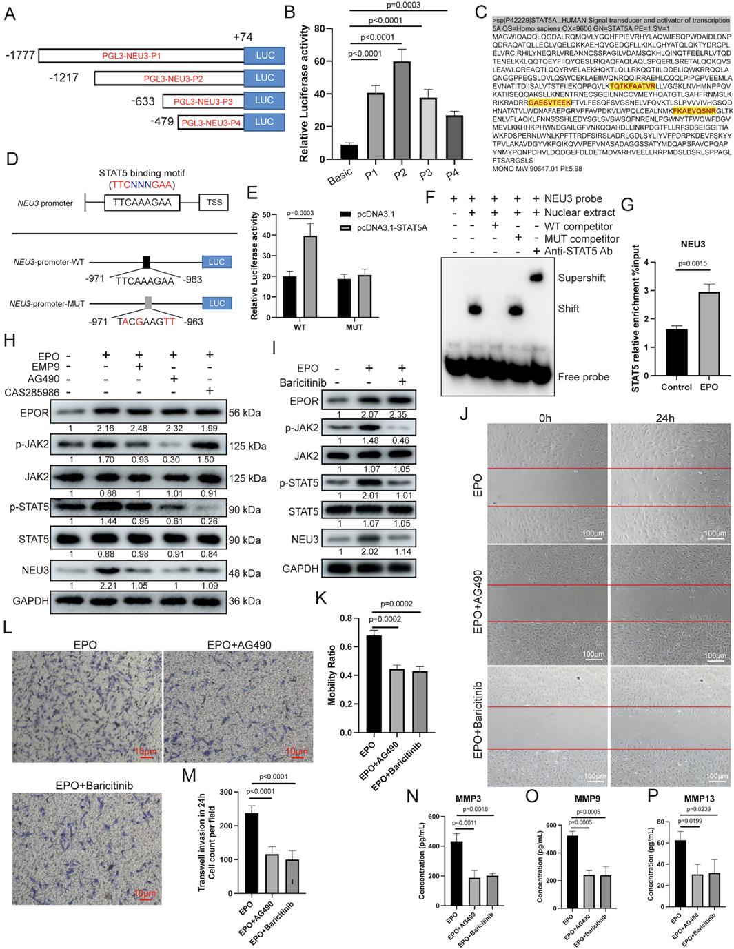
图2. EPO促进CIA小鼠关节破坏在机制上,研究团队通过对EPO干预的滑膜成纤维细胞进行RNA-seq,发现EPO上调神经氨酸酶3(Neuraminidase 3,NEU3)的表达会引起滑膜成纤维细胞唾液酸化水平的降低,促进其迁移侵袭能力的增加,从而促进RA的疾病进程,抑制NEU3的表达与功能可以逆转这一表型。最后,研究团队明确了促进NEU3转录的转录因子STAT5,并发现EPO是通过结合EPOR激活JAK2-STAT5通路发挥上述功能,而这一过程可以被JAK2抑制剂和巴瑞替尼所逆转(图3)。
图3. EPO促进NEU3表达的转录调控机制及JAK2抑制剂和巴瑞替尼治疗缓解EPO引起的关节损伤研究意义
研究团队进一步明确EPO在RA中发挥促炎作用;揭示NEU3介导的去唾液酸化在RA发生过程中的分子机制,为RA药物开发提供新的靶点;提出对于EPO水平升高的RA患者采用JAK抑制剂治疗时,不仅需要抑制JAK1,对JAK2的抑制也是必要的。该研究对于优化JAK抑制剂在RA临床治疗方案中的应用提供了理论依据。
作者简介
温州医科大学博士研究生吴淦,硕士研究生曹奔为共同第一作者。温州医科大学金胜威教授,杨新宇副教授和王建光教授为本文的共同通讯作者。附属第一医院风湿免疫科陈晓微副主任医师在临床资源方面给予了支持。
王建光,三级教授,博士生导师,浙江省杰青。温州医科大学自身免疫性疾病研究所所长,深耕类风湿性关节炎和原发性干燥综合征领域。
金胜威,二级教授,主任医师,博士生导师,温州医科大学副校长,温州医科大学附属第二医院、育英儿童医院麻醉与围术期医学科主任医师,教育部小儿麻醉学重点实验室主任,浙江省麻醉重点实验室主任。主要研究方向为围麻醉手术期器官保护、脓毒症、多器官功能不全综合征(MODS)。
关于 Annals of the Rheumatic Diseases
Annals of the Rheumatic Diseases 致力于促进最高水平的科学交流与教育。期刊内容涵盖肌肉骨骼、关节炎和结缔组织疾病等所有风湿病学相关的基础、临床和转化研究。2022年影响因子:27.4
网址:ard.bmj.com
本文为澎湃号作者或机构在澎湃新闻上传并发布,仅代表该作者或机构观点,不代表澎湃新闻的观点或立场,澎湃新闻仅提供信息发布平台。申请澎湃号请用电脑访问http://renzheng.thepaper.cn。





- 报料热线: 021-962866
- 报料邮箱: news@thepaper.cn
互联网新闻信息服务许可证:31120170006
增值电信业务经营许可证:沪B2-2017116
© 2014-2026 上海东方报业有限公司




