- +1
2.5万亿目标!“工业第一城”怎么搞服务业?深圳瞄准这6大方向
作为中国“工业第一城”的深圳
规上工业总产值、工业增加值
连续两年实现全国城市“双第一”
作为“消费尖子生”的深圳
正式跻身万亿元消费城市行列
城市消费者满意度
位列全国一线城市之首
就在3月18日
深圳召开加快服务业高质量发展大会
“工业第一城”发力服务业
这背后有何战略考量?
一年一个样
三年大变样
五年铸辉煌
制造业大市重点发力服务业
深圳给出了自己的思路
↓↓↓
01
瞄准融合化方向
制造业之“重”与服务业之“轻”,在深圳加速结合
图源:华为官网深圳制造业企业找到破旧立新的“催化剂”,由单纯产品输出向“深圳产品、深圳设计、深圳管理、深圳质量、深圳标准、深圳品牌”一体化输出转型。
“前三个月华为智选车业务已经扭亏为盈了,华为智能汽车解决方案BU业务接近盈亏平衡的边缘。”3月16日,华为常务董事,消费者BG CEO,智能汽车解决方案BU董事长余承东在论坛上表示。
此外,深圳市新能源汽车产业基本构建了囊括整车、动力电池、电机电控、自动驾驶、智能座舱、充电基础设施、汽车后市场等领域的完整产业链,涌现了欣旺达、德方纳米、贝特瑞、新宙邦、格林美等一批产业链上下游企业,形成了产业链供应链高度协同的产业生态圈。数据显示,近年来深圳新能源汽车产业规模高速增长,2023年深圳制定新能源汽车高质量发展“18条”,新能源汽车整车制造业产值增长85.3%,深汕比亚迪汽车工业园二期实现整车下线。
深圳瞄准融合化方向,深入推进服务型制造,引导更多企业转型为以资源整合能力为基础的一揽子综合解决方案提供商。
02
瞄准高端化方向
深圳坐稳全球金融中心十强宝座
深交所 新华社 毛思倩 摄服务业高端化离不开创新,深圳正在培育和发展更多新业态、新模式,应用和创造更多新技术、新产品。
以金融业为例,全球金融科技专利申请量前5大机构,有2家在深圳,其中平安连续2年全球居首,腾讯全球前五;2021年度毕马威金融科技“双50强”(新锐、领先)榜单上,有21家企业来自深圳。
图源:图虫创意此外,深圳金融业打通深港跨境融资通道,率先探索出了“深圳经验”和一批“全国案例”。
同时,通过推动深港两地征信机构合作,解决了两地企业征信不互通的难题。深圳首创“前海港企贷”,目前已便利6家前海港资企业获得境外融资2100万元。
“第32期全球金融中心指数报告(GFCI 32)”显示,深圳综合排名位居全球第9。香港、上海、北京、深圳在内的中国四大金融中心都跻身全球金融中心十强。据人民银行深圳市分行数据显示,截至2023年12月末,全市金融机构(含外资)存贷款规模稳居全国第三。
03
瞄准数字化方向
从“千行百业”到“千家万户”,深圳含“AI”量持续上升
图源:深圳特区报在深圳,人工智能产业为何能在短时间内实现技术研发到产品落地?
答案是深圳拥有完整的电子信息产业链,从芯片设计、零部件制造到整机装配,涵盖产业链上下游的所有环节。强大的生产能力和灵活的供应链体系,使得从设计到量产的周期大大缩短。
据统计,我国约八成人工智能企业分布在应用层,在华为、腾讯等巨头公司的坚实支撑下,众多初创企业的活力注入,共同推动了智能终端、物联网等领域的快速发展。
2月27日下午,峰飞电动垂直起降航空器“盛世龙”在蛇口邮轮母港起飞。 深圳特区报记者 刘羽洁 摄2024年深圳市政府工作报告提到,深圳公布的城市AI+场景应用已达41个,今年还将新增人工智能全域全时场景应用10个。深圳的含“AI”量在持续稳步上升。
在社区,无人机外卖从天而降,配送时间缩短近七成……今年以来,无人机配送、空中的士、低空旅游等多场景人工智能应用在产业集聚下,逐步走进深圳市民的日常生活。
马路旁,基于5G智能技术的智慧路灯杆,集智能照明、视频采集、移动通信、交通管理、环境监测等功能于一体。
深圳瞄准数字化方向,加快数字技术特别是人工智能在服务业的全面应用,优化算力、算法、数据等赋能要素,时不我待加快打造人工智能先锋城市。
04
瞄准绿色化方向
深圳绿色“成绩单”,勇担“碳路先锋”
图源:图虫创意近年来,“深圳蓝”“深圳绿”早已成为深圳的城市名片,绿色低碳理念深深印刻在城市发展的脉络。深圳作为国家首批低碳试点城市、国家可持续发展议程创新示范区、生态文明建设示范市,在绿色低碳发展道路上走在前列。
在产业方面,深圳绿色低碳产业保持高速增长态势,2022年,深圳市绿色低碳产业增加值为1731亿元,同比增长16.1%。其中,智能网联汽车(46.1%)、新能源(16.1%)两大产业集群增加值实现两位数增长。
在能源方面,率先推进能源数字化管理,深圳成立国内首家虚拟电厂管理中心,推出国内首个“电力充储放一张网”,打造世界一流“超充之城”。
在交通运输领域,深圳率先启动公共领域车辆全面电动化试点,实现公交车、巡游出租车100%纯电动化,全力打造绿色低碳物流体系。
深圳要瞄准绿色化方向,大力发展绿色服务和绿色消费,推动服务业全过程低碳脱碳零碳。
05
瞄准国际化方向
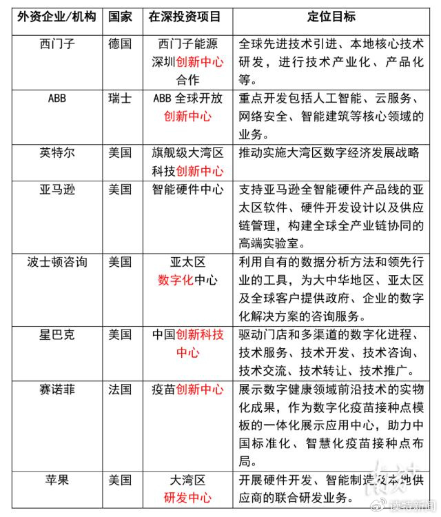
15家外资巨头重仓“押注”深圳
数据显示,2023年,深圳全年新设外资企业超8000家,数量位居四大一线城市之首。
图源:南方+近日,苹果公司在官网宣布加码中国投资,今年将在深圳新设应用研究实验室。这是苹果公司继2016年在深圳蛇口布局中国第二个研发中心之后,再次为深圳投资加码。
图源:河套深圳园区发展署近年来,西门子、英特尔、亚马逊等一批国际知名外资企业和机构纷纷在深圳“加仓”了。
据深圳市科技创新局数据显示,目前,深圳已汇聚英特尔、高通、苹果、ARM等15家世界顶尖外资科学研究和技术服务业企业。其中,包括11家《财富》2022年度世界500强企业、2家世界知名的科技服务类企业、2家全球知名功率半导体厂商。
图源:南方+深圳支持科研人员主动组织开展国际科技合作。据深圳市科技创新局数据,近三年,深圳共资助深圳创新主体与境外国家开展国际科技交流合作项目224个,金额约1.12亿元。
在服务人才上,深圳建设“外国人就业居留服务中心”,首创“工作许可、工作居留一站式办理”,把审批时限压缩50%以上。
图源:南方+深圳还制定外籍“高精尖缺”人才认定标准,累计为600多位专家签发《外国高端人才确认函》,为其办理人才签证、来深创新创业提供便利,协助重点科技企业、高校、科研机构解决高端外籍人才入境问题。
深圳要瞄准国际化方向,扩大高水平对外开放,推动服务贸易做大做优做强。
06
瞄准特色化方向
刷屏全网的“自来水”好评
深圳世界之窗多彩之夜。深圳特区报记者 周红声 胡蕾 通讯员 黄海峰 摄春节假期(2月10日至2月17日,正月初一至初八),深圳全市接待游客825.96万人次,实现旅游收入87.87亿元,两项数据均创历史新高。其中22家重点景区接待入园游客280.85万人次,实现营业收入1.59亿元,较2023年春节分别增长70.38%、21.73%。
在这些络绎不绝来深的旅客中,一位来自北方的网友在社交平台上,分享了他的深圳之旅,引发了各路网友的热烈反响。一连串的惊喜和感动,纷纷在评论区展开。



深圳,不仅仅是一座科技之城,更是一座旅游友好型城市。这里的服务关怀与文明程度,让每一位游客都能感受到家的温暖,从而引发网络上成千上万个自来水式的点赞和好评。而这背后,正是深圳长期以来坚持“科技+创新+文旅”的发展策略,不断修炼“内功”的结果。深圳要瞄准特色化方向,推动旅游产业跨越式发展,加快建设世界级观光旅游和休闲度假目的地城市。根据《深圳市服务业发展“十四五”规划》
到2025年
深圳服务业增加值将突破2.5万亿元
现代服务业增加值占服务业增加值比重达77%
深圳将着力推进服务业转型升级
为打造更具全球影响力的
经济中心城市和现代化国际大都市
提供重要支撑
奋力推进中国特色社会主义先行示范区建设
未来服务业
深圳可期!
本文为澎湃号作者或机构在澎湃新闻上传并发布,仅代表该作者或机构观点,不代表澎湃新闻的观点或立场,澎湃新闻仅提供信息发布平台。申请澎湃号请用电脑访问http://renzheng.thepaper.cn。





- 报料热线: 021-962866
- 报料邮箱: news@thepaper.cn
互联网新闻信息服务许可证:31120170006
增值电信业务经营许可证:沪B2-2017116
© 2014-2026 上海东方报业有限公司




