- +1
关于刑事谅解书的十个建议
一、刑事谅解书对刑事案件的影响
被告人取得被害人谅解,被害人出具谅解书,说明被破坏的社会关系得到一定程度的修复。故,刑事谅解属于非常重要的酌定量刑情节。
从实体的角度来看,若在案证据确能定罪,取得刑事谅解书,犯罪嫌疑人、被告人认罪认罚的,取得被害人谅解能够作为检察机关提出宽缓量刑建议的重要考量因素,能够令法院对被告人从轻处罚。另外,取得被害人的谅解,有时甚至会影响刑罚的具体运用,增加判缓、保命的可能性。
从程序的角度来看,取得被害人的谅解后,有不予批准逮捕,变更强制措施为取保候审可能性。还有可能会令公安机关撤销案件、检察机关作出不起诉决定,影响诉讼程序的走向。
二、刑事谅解与刑事和解的区别
最高人民法院《关于常见的量刑指导意见》规定了刑事谅解与刑事和解的量刑优惠幅度:
1.对于积极赔偿被害人经济损失并取得谅解的,综合考虑犯罪性质、赔偿数额、赔偿能力以及认罪、悔罪程度等情况,可以减少基准刑的40%以下;
2.积极赔偿但没有取得谅解的,可以减少基准刑的30%以下;
3.尽管没有赔偿,但取得谅解的,可以减少基准刑的20%以下;
4.对于当事人达成刑事和解协议的,综合考虑犯罪性质、賠偿数额、赔礼道歉以及真诚悔罪等情况,可以减少基准刑的50%以下,犯罪较轻的,可以减少基准刑的50%以上或者依法免除处罚。
从量刑优惠幅度来看,刑事谅解要小于刑事和解。由此可见,两者是有区别的。
第一,适用的范围不同。刑事和解是适用于特定的公诉案件,即因民间纠纷引起,涉嫌刑法分则第四章、第五章规定的犯罪案件,可能判处三年有期徒刑以下刑罚的;除渎职犯罪以外的可能判处七年有期徒刑以下刑罚的过失犯罪案件。比如强奸罪,就不适用刑事和解,而只能刑事谅解。法律没有对刑事谅解适用的案件范围作出限制。
第二,达成协议的形式不同。刑事和解协议是在公检法机关的主持下达成的,而刑事谅解书则是由犯罪嫌疑人、被告人方与被害方协商一致后达成的。
第三,性质不同。刑事和解协议经公检法机关认可,具有“准司法性”,而刑事谅解书属于平等主体之间达成的民事赔偿协议。
三、哪些刑事案件可以出具刑事谅解书?
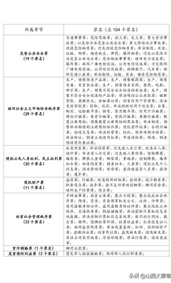
虽然我国法律并没有对刑事谅解适用的案件范围作出限制,但一般来说,需要有被害人的案件才可以出具刑事谅解书。经检索刑事裁判文书,大约有104个罪名可以出具刑事谅解书。如下表所示:
四、谁有权签署、出具刑事谅解书根据《刑诉法》第494条的规定,影响量刑情节的第六项为被告人是否取得被害人或者其近亲属的谅解。可见,被害方有权签署刑事谅解书的是被害人或者其近亲属。根据《刑事诉讼法》第108条的规定,近亲属包括夫妻、父母、子女、同胞兄弟姐妹。
五、如何寻找、确定谈判刑事谅解的中间人
刑事案件中的被害人,往往对被告人恨之入骨。双方直接接触、谈判,容易谈崩。所以,刑事谅解的谈判,合适的中间人就显得特别重要。我们认为适宜的中间人,应具备以下几种特征:
1.与被害人、被告人关系紧密,能够在二者之间传话;
2.具有一定公信力,德高望重,能够有效的发起并主持刑事谅解的谈判;
3.具有一定的魄力,性格沉着冷静,懂得察言观色;
4.具有一定的斡旋能力,不厌其烦。
六、当事人、律师参与谈判、签署谅解协议需要注意的风险事项
1.当事人应言简意赅,不说多余的话,避免对方偷偷录音使己方陷入被动,避免传达错误的意思令犯罪嫌疑人、被告人陷入对犯罪事实“自认”的困境;
2.当事人语言及行为不得过激,避免激化矛盾;
3.态度应诚恳真挚,不使用欺诈、胁迫的手段达成谅解,避免向被害方实际履行后谅解被撤销;
4.在力所能及的范围内就谅解方案达成一致,不做虚假承诺;
5.反复斟酌谅解书的遣词造句,避免被害方挖坑;
6.谅解协议中应明确约定被害人反悔的后果;
7.律师未经司法机关同意,不得直接接触被害人;
8.律师不得向他人透露会见情况及案卷情况;
9.当事人、律师不得要求被害人做虚假陈述;
10.确保谅解书是被害人或其近亲属签名撩印,谨防他人冒签(实践中确有伪造刑事谅解书的案例);
11.一般不建议律师全权代理谅解事宜,避免出现律师承诺的赔偿数额,被告人无法兑现的局面。
七、出具谅解书后能否反悔?被告人无罪后能否要求返还赔偿款?
刑事谅解,并非在公检法机关的主持下达成的,是由犯罪嫌疑人、被告人方与被害方私下促成的。从谅解书的性质来看,其属于民事赔偿协议,若无证据证明达成谅解违反自愿、合法的原则,则被害人在犯罪嫌疑人、被告人方已实际履行的情况下,不得反悔。
达成谅解,是犯罪嫌疑人、被告人基于真实的意思表示,自愿向被害人赔礼道歉,赔偿损失的。若达成谅解协议不存在欺诈、胁迫等违反自愿、合法原则的事由,即便犯罪嫌疑人、被告人最后被宣告无罪,也不能撤销,不能要求被害人返还赔偿款。
八、谅解书的格式及赔偿款支付需要注意的事项
谅解书的格式通常分为三个部分。第一部分,简要表述案件经过(何时何地发生何事);第二部分,阐明与犯罪嫌疑人、被告人已赔礼道歉,双方协商一致认可谅解方案,犯罪嫌疑人、被害人积极赔偿损失;第三部分,对犯罪嫌疑人、被告人表示谅解,请求办案单位对其从轻、减轻或者免除处罚。
向被害方支付赔偿款后,应当保留支付赔偿款的一切凭证。若是以现金支付赔偿款,则需让被害方出具收条,签名撩印;若是以银行转账的方式支付赔偿款,则需保留汇款转账回单。此外,向被害方支付赔偿款后,应尽快让被害方出具刑事谅解书。
九、谅解书递交的时机选择
被害人出具谅解书后,被告人一方是否应该尽早将谅解书递交给司法机关?我们认为,若选择时机不当,反倒可能会对被告人产生不利的影响。
比如,在侦查阶段会见嫌疑人,了解案件情况可能不一定全面,为图一时之快促成递交谅解书。若谅解书的内容与侦查机关固定的证据存在矛盾,有可能导致认定犯罪嫌疑人自首、坦白出现障碍。
因此,关于谅解书递交的时机选择问题,需要具体问题具体分析:
1.行为人取得被害人谅解,属于可以排除特定个罪的定罪情节,则应尽早递交谅解书;
2.行为人取得被害人谅解,不属于排除特定个罪的定罪情节,但能影响检察机关判断其“是否具有逮捕的必要性”,能够推动有关部门变更强制措施为取保候审,则需要在变更强制措施的程序关键节点,向有权变更强制措施的部门递交谅解书;
3.行为人取得被害人谅解,应考虑递交谅解书在哪个环节的作用更大。若在会见后对案件事实有准确地把握,或在阅卷后对案件情况有全面了解,递交谅解书能令公安机关撤销案件、检察机关作出不起诉决定的或行为人认罪认罚的,取得被害人谅解会成为检察机关提出量刑建议的重大考虑,则应在程序进入下一个阶段前及时提交。
十、拿到谅解书,是否一定会获得从轻处罚?
前面已经说过,谅解书只是酌定从轻情节,有些罪大恶极、社会危险性极其严重、民愤极大的案件,即使被告人花巨资获得谅解书,法院也可能不会从轻处罚。被告人是否要争取刑事谅解,需要综合考虑,尤其应当重视刑事律师的建议。
继续滑动看下一个轻触阅读原文
昭通市昭阳区人民法院向上滑动看下一个原标题:《关于刑事谅解书的十个建议》
本文为澎湃号作者或机构在澎湃新闻上传并发布,仅代表该作者或机构观点,不代表澎湃新闻的观点或立场,澎湃新闻仅提供信息发布平台。申请澎湃号请用电脑访问http://renzheng.thepaper.cn。





- 报料热线: 021-962866
- 报料邮箱: news@thepaper.cn
互联网新闻信息服务许可证:31120170006
增值电信业务经营许可证:沪B2-2017116
© 2014-2026 上海东方报业有限公司




