- +1
前沿速递-Nature:APOE4/4与阿尔茨海默病小胶质细胞损伤性脂滴有关
以下文章来源于脂在线 ,作者脂在线
脂在线.
聚焦脂代谢与动脉粥样硬化,追踪前沿科学动态,传递最新指南共识,陪您一“脂”学习。
“脂在线”公众号主要聚焦脂代谢与动脉粥样硬化性疾病,您可以用眼睛看,还可以用耳朵听,我们将为您呈现血脂与动脉粥样硬化领域的视听盛宴。每周周六,相约脂在线!
APOE4/4与阿尔茨海默病小胶质细胞损伤性脂滴有关
阿尔茨海默病(AD)的某些遗传风险因素与脂质代谢的基因有关,其中许多脂质基因在神经胶质细胞中高度表达。然而,胶质细胞中的脂质代谢与AD病理之间的关系尚不完全清楚。近日,美国斯坦福大学相关研究人员在《Nature》发表了一篇题为“APOE4/4 is linked to damaging lipid droplets in Alzheimer’s disease microglia”的研究文章。该研究揭示了AD的遗传风险因素与小胶质脂滴积累和神经毒性小胶质衍生因子之间的联系,可能为AD的治疗策略提供了新视角。
一
研究背景
APOE是一种脂质相关的AD风险基因,在AD患者的人小胶质细胞中高度上调,APOE 风险变异的人类诱导多能干细胞(iPS)衍生的小胶质细胞(iMG)具有更多的脂滴(LDs)。有研究发现,老年小鼠小胶质细胞积累LDs,并表现出功能失调的小胶质细胞状态,称为LD积累小胶质细胞(LDAM)。并且在脱髓鞘小鼠模型和人类iPS细胞模型中可观察到功能失调的小胶质细胞中富含胆固醇的溶酶体和LDs。目前尚不清楚人类AD脑组织中脂质积累的神经胶质状态是否受到脂质AD风险变异(例如 APOE)的影响,AD中报道的脂质积聚胶质是否与最近发现的LDAM相似,以及脂质积累神经胶质细胞在AD发病过程中是否发挥良性、保护或破坏性作用。
二
研究结果
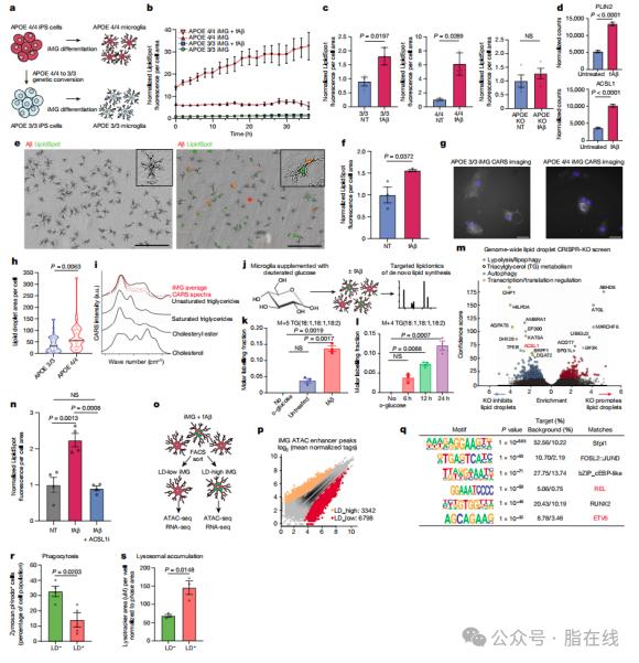
1. AD 小胶质细胞具有由 ACSL1 定义的脂质转录状态:
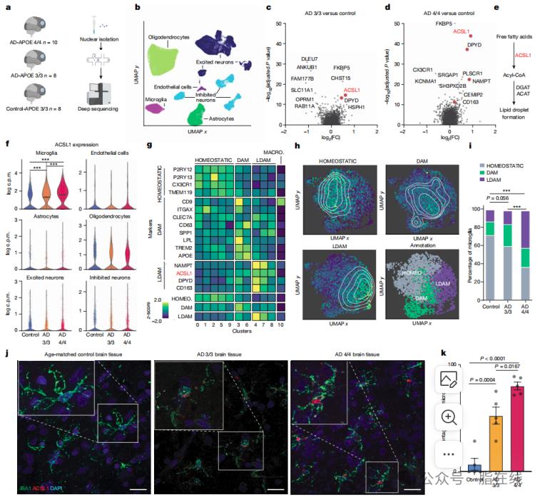
研究人员对AD患者(具有APOE3/3和APOE4/4基因型)和年龄及性别匹配的对照组(具有APOE3/3基因型)的额叶皮层组织进行了单细胞RNA测序,从而检测出患者脑细胞内的蛋白质差异表达。结果显示,AD患者小胶质细胞中酰基辅酶 A 合成酶长链家族成员1(ACSL1)的表达显著高于对照组,且其在 APOE4/4 小胶质细胞中的上调程度更高。
2. 脂质积累与AD病理有关:研究人员使用油红O对AD患者和对照脑切片进行染色,以测量细胞内脂质积聚。AD患者的额叶皮层组织中累积了大量LDs,且AD-APOE4/4 患者的大脑尤为显著。油红O+细胞常出现在淀粉样蛋白-β(Aβ)斑块的核心附近或核心处。并且在 Aβ 斑块附近经常观察到 ACSL1+小胶质细胞,表明在斑块附近含有脂质体的细胞可能是 ACSL1+小胶质细胞。
3. iMG在fAβ刺激后增加ACSL1和甘油三酯脂质合成:研究人员将APOE4/4、APOE3/3和APOE-iPS细胞系分化为相应基因型的iMG,发现用纤维状的Aβ(fAβ)处理iMG可诱导APOE3/3和APOE4/4 iMG中性LDs的大量形成,并且APOE4/4iMG中的LD积累更大。同时,在iMGs中LDs相关基因(ACSL1、PLIN2等)的表达在fAβ刺激时上调,在APOE4/4 背景中上调幅度更为显著。脂质组学分析显示,甘油三酯代谢调节因子是LDs积累最重要成分,而 ACSL1 是LDs形成所需的重要基因之一。敲除APOE后,Aβ诱导的LDs形成和基因表达变化几乎完全消失。
研究人员进一步评估了LD积累的小胶质细胞的转录组学和表观遗传学状态,发现富集脂滴的"LDAM"小胶质细胞具有更高的NF-κB相关促炎细胞因子(如TNF-α、IL-1β)表达和更低的小胶质稳态标记物表达。
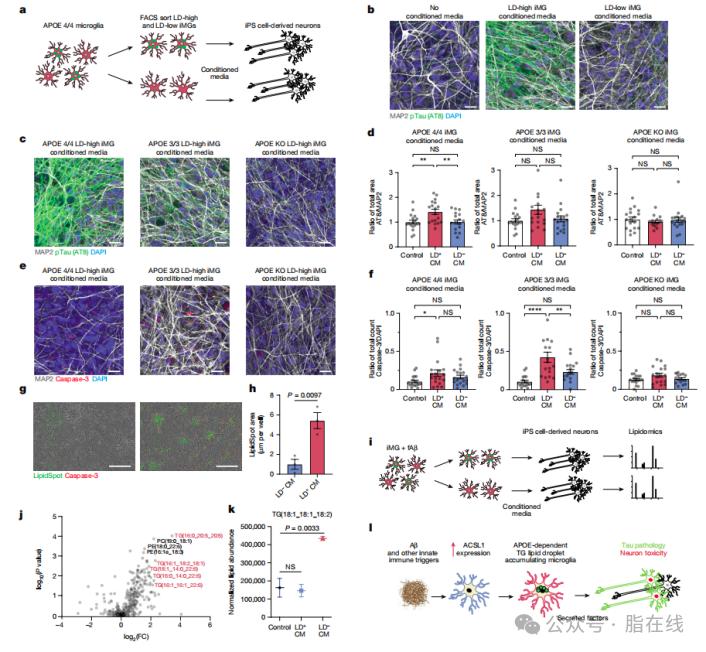
4. LD+小胶质细胞诱导神经元中的 Tau 磷酸化和凋亡:最后,实验中还发现LD-高的APOE4/4 iMG条件培养基可诱导iPS细胞衍生的神经元Tau蛋白过度磷酸化,但LD-低的APOE4/4 iMG条件培养基未发现。这种效应同样存在于 APOE3/3和 APOE4/4 iPS 细胞衍生的iMG条件培养基中,但是敲除APOE后的iMG条件培养基中未发现此作用。
三研究结论
总之,该研究发现APOE4基因型促进小胶质细胞向进化保守、适应不良和破坏性LDAM状态的转变,以响应包括Aβ在内的先天免疫触发因素。这些研究结果为我们对AD发病机制的理解,以及新的诊断和治疗方法的开发提供了新思路,有望在AD领域研究取得新的突破,为患者带来了新的治疗希望。
“脂在线”平台由著名脑血管病专家王拥军教授发起,国家神经系统疾病临床研究中心-脂代谢与动脉粥样硬化中心承办,旨在建立以脂代谢与动脉粥样硬化性疾病为核心的临床科研学术交流平台。平台将聚焦脂代谢最新热点,分享国内外前沿资讯,解读血脂异常管理指南,通过整合多媒体视听资源,致力于更加便捷的知识共享。
文稿:李怡萌
排版:程爱春
原标题:《前沿速递-Nature:APOE4/4与阿尔茨海默病小胶质细胞损伤性脂滴有关》
本文为澎湃号作者或机构在澎湃新闻上传并发布,仅代表该作者或机构观点,不代表澎湃新闻的观点或立场,澎湃新闻仅提供信息发布平台。申请澎湃号请用电脑访问http://renzheng.thepaper.cn。





- 报料热线: 021-962866
- 报料邮箱: news@thepaper.cn
互联网新闻信息服务许可证:31120170006
增值电信业务经营许可证:沪B2-2017116
© 2014-2026 上海东方报业有限公司




