- +1
柳州一女子遭丈夫家暴后死亡:警方认定死因为自发,家属质疑
翟华至今对姐姐翟莉的死难以释怀,翟莉去世前一晚,翟华知道了翟莉遭遇家暴的过程,时至今日,他仍然认为翟莉的丈夫赵某明对翟莉的死负有直接责任。翟莉去世的这一年多里,翟华奔走在北京和柳州两地,寻找律师、收集证据、请教专家、阅读各种医学文献……他想要从法律上给姐姐翟莉一个交代。
据翟华回忆,2023年3月11日晚,翟莉和丈夫赵某明因家庭琐事发生争执,赵某明对翟莉实施殴打,当晚,翟莉因身体不适独自前往医院就医,次日早晨因胸痛剧烈前往医院救治,最终抢救无效死亡。
2023年3月19日,柳州市公安局柳南分局以翟莉被故意伤害案立案,认为赵某明有犯罪嫌疑存在,随后立案侦查。同年5月,柳州市公安局物证鉴定所出具完整尸检报告,认定“死者(翟莉)系自发性左冠状动脉前降支夹层引起严重心律失常而死亡”。由于对尸检报告不认可,翟华于2023年6月向柳州市公安局柳南分局提起了重新鉴定申请,但遭到了驳回。同年8月,该案移交当地检察院。但对于翟莉的死因,双方仍有争议,因此该案始终没有定论。
今年2月,翟华已经重新向柳州市人民检察院提交了重新尸检的申请,正等待后续进展。

翟莉此前遭遇家暴的照片。受访者供图
遭遇家暴
“我姐被打后,曾和我通过视频电话,她当时躺在床上,满脸泪水,痛苦得说不出话,就一直叫着我的名字。我问她怎么了,她也不说。”据翟华回忆,2023年3月11日晚9点左右,他接到了姐姐翟莉的视频电话,视频里翟莉看上去很痛苦,在翟华的追问下,翟莉讲述了自己被丈夫赵某明殴打的经过。“我姐告诉我,因为她想在第二天去学车,希望赵某明在家带一下孩子,但是赵某明不同意,两人就争吵起来,随后赵某明便对她实施了殴打,一直殴打她的头部和眼睛,赵某明知道我姐眼部患有飞蚊症,还拽着她的头发把她拖到地上,用脚踢她的胸口。”
翟华称视频里,翟莉向他透露过想要和赵某明离婚的想法,翟华建议翟莉先去医院做一下伤情鉴定,随后挂掉电话,翟华报了警。“这不是我姐第一次因为被打报警,之前他们家孩子还因为赵某明家暴我姐打电话给警察。”翟华称,当晚翟莉独自前往医院,在小区楼下遇到上门调解的警察,翟莉将其劝走后只身前往医院。
翟华称,翟莉就医的过程中始终和他保持联系。根据翟华提供的门诊病历显示,翟莉先后去了两家医院。其中柳州市中医院门诊病历显示,“患者自诉两小时前因被人拳脚打伤致多处疼痛,以面部、眼部、胸背、四肢疼痛为主”。病例既往史显示,翟莉患有哮喘病史。另一家医院柳州市工人医院门诊病历处理意见显示,“患者外伤致头部及胸部疼痛,建议开具头颅CT及胸部CT检查,了解有无颅内出血、颅骨骨折、胸部器官损伤等情况。”

柳州市中医医院急诊病历。受访者供图
猝然离世
当晚翟莉做完CT,结果显示未见异常,医生建议其住院观察,但她觉得疼得不厉害,加上怕住院花钱,就没有住院,而是去了五六公里以外的一家宾馆。翟华回忆,翟莉到宾馆住下时已经是深夜1点左右,随后他也休息了。直到第二天早上8点多,翟华拨通翟莉的电话询问她身体怎样,有何打算,但接电话的是医院急救室的医生。
“医生直接跟我说,病人不行了,让我做好准备。”翟华了解到,翟莉在被拉到急救室之前还是有意识的,在做心电图时,突然就丧失了意识,没有留下任何话。”翟华后来通过翟莉前一晚入住的宾馆老板娘了解到,翟莉在3月12日早晨曾向老板娘求助称自己胸痛得厉害,“我姐自己打了120,老板娘说我姐是被抬进急救车的,当时我人在北京,便给赵某明打了电话,恳求他赶紧去看看我姐,他接到我的电话后赶去了医院,但人没有抢救过来。”当天,翟华报了警,法医对翟莉做了初步的体表检测。
2023年3月19日,柳州市公安局柳南分局以翟莉被故意伤害案立案,认为赵某明有犯罪嫌疑存在,随后立案侦查。

翟莉被故意伤害一案立案告知书。受访者供图
尸检定责
“2023年4月,我开始收集赵某明家暴我姐的证据。她之前告诉过我,她把一些重要的资料都放在网盘里了。”翟华在翟莉生前留下的网盘里提取到了大量翟莉被殴打后受伤的图片,通过翟莉的好友,翟华发现了赵某明出轨、多次家暴的更多证据。“赵某明曾在一段录音里亲口承认他每年殴打我姐2-3次。在我姐保存的图片里,有赵某明出轨的证据,也有他家暴后,警察出警的相关资料。”目前,翟华已经将他收集到的相关证据提交给警方,“这些都是赵某明虐待我姐的证据,我还要追究他的虐待罪。”
2023年5月18日,柳州市公安局物证鉴定所出具了完整尸检报告,认定“死者(翟莉)系自发性左冠状动脉前降支夹层引起严重心律失常而死亡”,同时认定“引起死者身体压力骤增而诱发自发性冠状动脉前降支夹层的因素有过度疲劳及精神、心理因素,主要包括争吵、情绪激动、狂怒、忧伤、悲愤、焦虑、恐惧等。”
但对于柳州市公安局出具的鉴定结果,翟华并不认可。“我咨询了专家和医师,也阅读了大量的医学文献,从医学角度看,这份尸检鉴定结果存在严重瑕疵。随后我向柳州市公安局提交了重新鉴定申请,但是被驳回了。”同年8月,该案移交当地检察院。

尸检报告认定死因系自发因素。受访者供图
重新鉴定
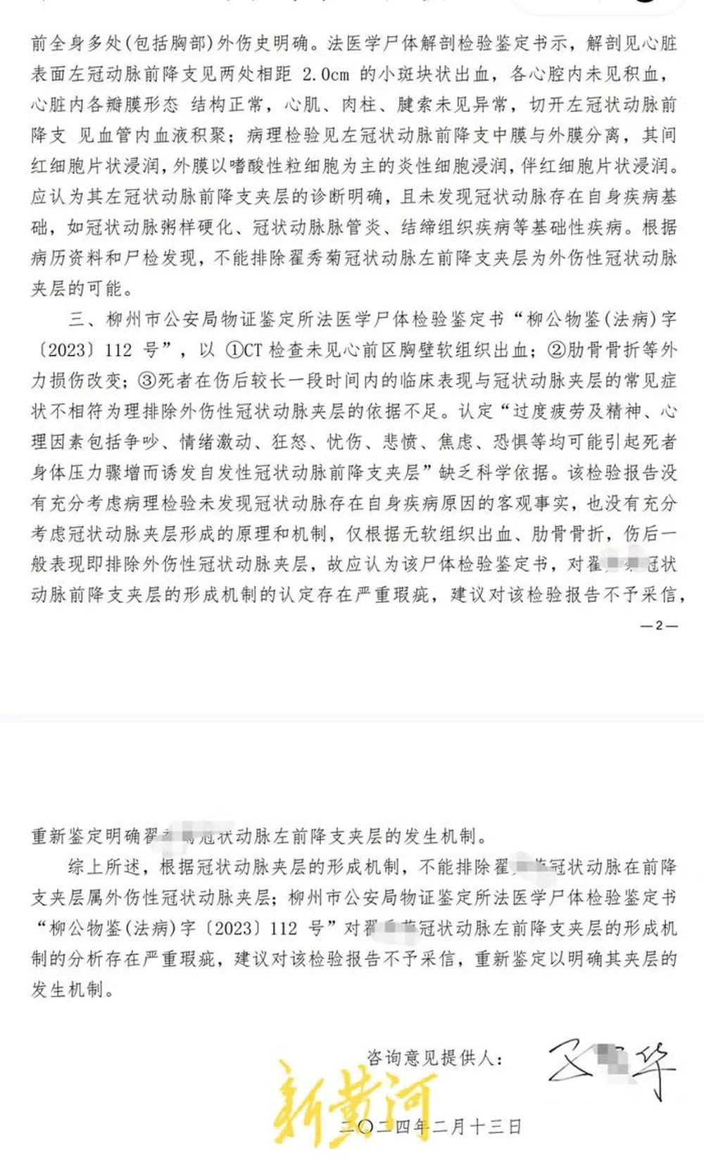
根据翟华提供的一份由西南政法大学司法鉴定中心教授所出具的“关于翟莉死亡原因的专家咨询意见”文件,上面详细分析了“翟莉冠状动脉夹层形成机制”,并得出“不能排除翟莉冠状动脉在前降支夹层属外伤性冠状动脉夹层”的结论,故该专家认为柳州市公安局物证鉴定所出具的尸检鉴定书的分析存在严重瑕疵,建议对该检验报告不予采信,重新鉴定。
2024年1月30日,翟华参加了两场由柳南区人民检察院举办的听证会。“听证会邀请了三名法医专家对尸体报告做鉴定,专家认为家暴是死亡的主要诱因。”翟华表示。
2月26日,翟华根据西南政法大学司法鉴定中心教授出具的“关于翟莉死亡原因的专家咨询意见和云南省第一人民医院呼吸科主任医师的意见书,向柳州市人民检察院提交了重新鉴定的申请。近日,翟华告诉新黄河记者,他正在等待后续的通知。

西南政法大学司法鉴定中心教授出具的“关于翟莉死亡原因的专家咨询意见。受访者供图
案件争议
“该案的难点在于,鉴定结论认为不是外伤导致死亡而是内源性病因导致死亡,这样一来刑法上的因果关系就很难成立,针对这个问题,我们申请了重新鉴定。”本案的代理律师北京千千律师事务所律师逯玉分析认为,如果鉴定结论能够建立因果关系,那就可以对犯罪嫌疑人提起刑事诉讼,但针对翟莉受到的伤害,赵某明是构成故意伤害,还是过失致死亡,取决于赵某明当时是否有造成故意伤害的主观故意。“当然我们认为赵某明是有这个主观故意的,因为他当时击打了被害人的头部、胸部,这都是可以给人造成伤害的部位。”

赵某明此前所写保证书。受访者供图
对于此案,四川鼎尺律师事务所律师胡磊认为,从司法实践上来看,无论最后翟莉的死因是外伤还是内源性疾病,只要能够证明赵某明的客观行为和翟莉的死因之间存在因果关系,那么赵某明就可能受到刑事责任的追究。
“家庭暴力的形式不仅有身体上的暴力,《反家庭暴力法》已经明确了精神暴力也是家庭暴力的一种,如果能够证实赵某明在案发前长期对翟莉实施了精神暴力并产生了让其内心抑郁、精神崩溃的严重后果,那么就应当认定翟莉受到了家暴。”胡磊律师认为,本案的难点之一就在于控方用怎样的证据证明翟莉在事发前长期受到了家庭暴力并达到了严重损害的程度,“刑事案件的举证责任在于检方,前期侦查中相关证据是否充足是赵某明能否被追究刑事责任的关键。”
目前,该案件还在进一步审理中。针对翟华所述此事,新黄河记者也曾拨打了赵某明的电话,得知记者身份后,对方随即挂断了电话。翟华告诉新黄河记者,赵某明现在是取保候审的状态。“希望相关部门能够早日查清此案,给我姐姐一个交代。”(翟华、翟莉均为化名)
原标题《女子遭丈夫家暴后死亡,公安局认定死因为自发,家属质疑》





- 报料热线: 021-962866
- 报料邮箱: news@thepaper.cn
互联网新闻信息服务许可证:31120170006
增值电信业务经营许可证:沪B2-2017116
© 2014-2026 上海东方报业有限公司




