- +1
官方“出手”教你减肥!这份食谱可直接抄
夏天的气息越来越近
又到了穿短袖的季节
正是减肥瘦身的好时机
近日
国家卫健委发布了
《成人肥胖食养指南(2024年版)》
手把手教你科学减肥
这份食谱细化到了全国不同地区的食谱示例
并贴心地
备注上了食谱的“总能量”
这份指南提出了成人肥胖的食养原则和建议
划重点时间⬇️⬇️⬇️
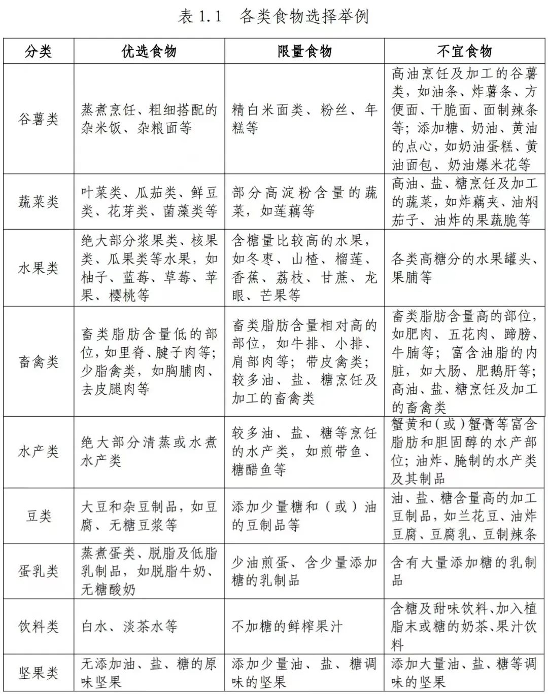
这些食物优先选择
1、鼓励主食以全谷物为主,适当增加粗粮并减少精白米面摄入。
2、保障足量的新鲜蔬果摄入,但要减少高糖水果及高淀粉含量蔬菜的摄入。
3、优先选择脂肪含量低的食材,如瘦肉、去皮鸡胸肉、鱼虾等。
4、优先选择低脂或脱脂奶类。
❌这些食物要少吃或者不吃1、减重期间应少吃油炸食品、含糖烘焙糕点、糖果、肥肉等高能量食物(高能量食物通常是指提供400kcal/100g以上能量的食物)。
2、减重期间饮食要清淡,每天食盐摄入量不超过5g,烹调油不超过20~25g,添加糖的摄入量最好控制在25g以下。
3、减重期间应严格限制饮酒。每克酒精可产生约7kcal能量,远高于同质量的碳水化合物和蛋白质产生的能量值。
该指南还
针对全国不同地区的人减肥
制定了相应的四季食谱
华南地区的朋友看过来
华南地区居民主食以大米为主,有喝汤的习惯,常吃新鲜蔬菜、水产品,口味偏向于清淡,部分地区嗜好辛辣。
本系列食谱遵循成人肥胖患者食养原则,合理搭配华南地区特色食材,尊重本地区传统饮食文化,保留特色饮食,并控制油、盐、糖使用量。
春季推荐食谱

夏季推荐食谱
秋季推荐食谱
冬季推荐食谱
需要提醒的是除了控制饮食,还要注意保证每日7小时左右的睡眠时间,坚持做持久的小强度有氧运动,比如跑步、游泳、快走等,每次运动应持续30分钟~1小时,每天静坐和被动视屏时间要控制在2~4小时以内,每小时起来活动 3~5分钟,效果会更好哦。
·
原标题:《官方“出手”教你减肥!这份食谱可直接抄》
本文为澎湃号作者或机构在澎湃新闻上传并发布,仅代表该作者或机构观点,不代表澎湃新闻的观点或立场,澎湃新闻仅提供信息发布平台。申请澎湃号请用电脑访问http://renzheng.thepaper.cn。





- 报料热线: 021-962866
- 报料邮箱: news@thepaper.cn
互联网新闻信息服务许可证:31120170006
增值电信业务经营许可证:沪B2-2017116
© 2014-2026 上海东方报业有限公司




