- +1
大曝光丨郑州这10家单位存在消防隐患
2024-03-28 18:18
来源:澎湃新闻·澎湃号·政务
字号
3月26日
郑州市消防救援支队
对10家火灾隐患单位
未按期整改的消防违法行为进行曝光
↓↓↓
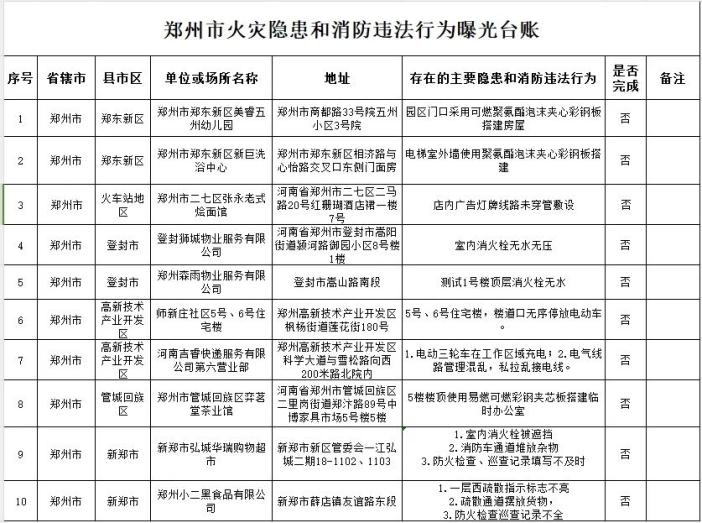
1郑州市郑东新区美睿五州幼儿园
存在隐患:
园区门口采用可燃聚氨酯泡沫夹心彩钢板搭建房屋。
2郑州市郑东新区新巨洗浴中心
存在隐患:
电梯室外墙使用聚氨酯泡沫夹心彩钢板搭建。
3郑州市二七区张永老式烩面馆
存在隐患:
店内广告灯牌线路未穿管敷设。
4登封狮城物业服务有限公司
存在隐患:
室内消火栓无水无压。
5郑州森雨物业服务有限公司
存在隐患:
测试1号楼顶层消火栓无水。
6高新技术产业开发区师新庄社区
存在隐患:
5号、6号住宅楼,楼道口无序停放电动车。
7河南吉睿快递服务有限公司第六营业部
存在隐患:
1.电动三轮车在工作区域充电;
2.电气线路管理混乱,私拉乱接电线。
8郑州市管城回族区弈茗堂茶业馆
存在隐患:
5楼楼顶使用易燃可燃彩钢夹芯板搭建临时办公室。
9新郑市弘城华瑞购物超市
存在隐患:
1.室内消火栓被遮挡;
2.消防车通道堆放杂物;
3.防火检查、巡查记录填写不及时。
10郑州小二黑食品有限公司
存在隐患:
1.一层西疏散指示标志不亮;
2.疏散通道摆放货物;
3.防火检查巡查记录不全。
在此提醒广大市民发现火灾隐患
可拨打“12345”政务服务便民热线
进行举报或投诉
原标题:《大曝光丨郑州这10家单位存在消防隐患》
特别声明
本文为澎湃号作者或机构在澎湃新闻上传并发布,仅代表该作者或机构观点,不代表澎湃新闻的观点或立场,澎湃新闻仅提供信息发布平台。申请澎湃号请用电脑访问http://renzheng.thepaper.cn。
+1
收藏
我要举报





查看更多
澎湃矩阵
新闻报料
- 报料热线: 021-962866
- 报料邮箱: news@thepaper.cn
互联网新闻信息服务许可证:31120170006
增值电信业务经营许可证:沪B2-2017116
© 2014-2026 上海东方报业有限公司
反馈




