- +1
Nature:颜峻等人发现内源小RNA结合蛋白La,可全面改进先导编辑
原创 生物世界
撰文丨王聪
编辑丨王多鱼
排版丨水成文
2019年10月,刘如谦(David Liu)教授在 Nature 期刊发表论文【1】,开发了一种精准基因编辑工具——先导编辑(Prime Editor),无需依赖DNA模板和DNA双链断裂,即可有效实现所有12种单碱基的自由转换,还能实现多碱基的精准插入与删除。
与CRISPR-Cas9、碱基编辑等基因编辑工具相比,先导编辑具有精确和高度通用的优点。因此,该工具已被用于遗传建模、功能基因组学以及遗传疾病治疗等多个领域。此外,还有许多研究尝试改进先导编辑系统,以提高其编辑效率。然而,关于先导编辑的工作原理以及与细胞环境的相互作用如何影响编辑结果,仍有很多未知之处。
2024年4月3日,普林斯顿大学 Britt Adamson 团队(博士生颜峻为第一作者)在国际顶尖学术期刊 Nature 上发表了题为:Improving prime editing with an endogenous small RNA-binding protein 的研究论文【2】。
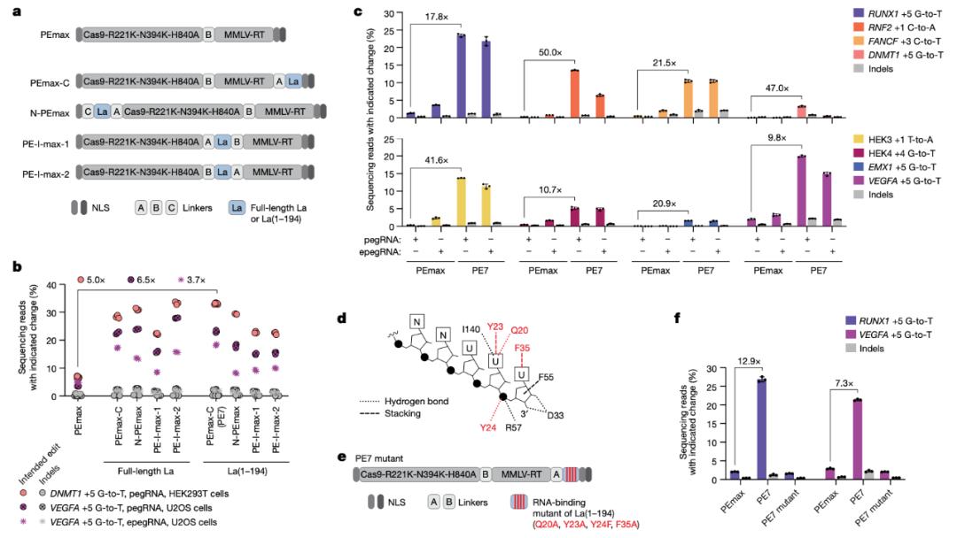
该研究通过全基因组CRISPRi筛选,发现了先导编辑的一个关键细胞决定因子——小RNA结合外切核酸酶保护因子La,将La与先导编辑蛋白融合的先导编辑器PE7,能够大幅提高先导编辑效率。

第一作者颜峻,本科毕业于清华大学,现为普林斯顿大学Britt Adamson实验室博士生先导编辑(PE)系统由两部分组成:一个含有DNA切口酶(nickase)和工程逆转录酶(RT)的融合蛋白;另一个是PE向导RNA——pegRNA。pegRNA包含一个指定目标位点的间隔体(spacer),一个单向导RNA(sgRNA)支架和一个编码所需编辑的3'端扩展。
该3'端扩展包含一个引物结合位点(PBS),它是互补的一部分DNA原间隔和一个RT模板,编码所需的编辑和下游基因组序列。PE系统与靶位点结合后,将含有PAM序列的DNA链切出,切出的DNA链碱基对与pegRNA中的PBS结合,从而将逆转录的编辑序列直接引到靶DNA位点。新合成的编辑DNA的3'端随后通过细胞DNA修复途径分解,最终在目标位置进行所需的编辑。
影响先导编辑效率的几个特征已经被报道过,包括编辑组件的表达、稳定性、定位和活性,以及目标位点的染色质背景。2021年10月,Britt Adamson 团队与刘如谦团队合作,在 Cell 期刊发表论文【3】,证明了当DNA错配修复(MMR)被抑制或规避时,能够提高先导编辑效率,这为促进改进先导编辑系统指明了方向。
为了确定先导编辑的其他细胞决定因素,研究团队开发了可扩展的先导编辑报告基因系统,并进行了全基因组水平的CRISPR干扰(CRISPRi)筛选,成功筛选到了该团队之前发现的影响先导编辑效率的DNA错配修复相关基因,以及一个新的关键影响因素——小RNA结合外切核酸酶保护因子La。La是一种广泛表达的真核蛋白,参与RNA代谢的多个方面,其最显著的特征之一是结合新生RNA聚合酶III(Pol III)转录本3'端的多聚尿苷(polyU),并保护它们免受外切核酸酶的破坏。
进一步的研究表明,La能够促进不同的先导编辑器(PE2、PE3、PE4和PE5)、编辑类型(替换、插入和缺失),以及对不同内源性位点和细胞类型的编辑,但对于Cas9及碱基编辑器没有影响。之前的研究表明,La结合RNA聚合酶III转录本的3'末端的多聚尿苷,该研究发现,La与多聚尿苷化pegRNA的3'末端有功能上的相互作用。
基于这些发现,研究团队开发了一种融合了La的先导编辑蛋白——PE7,基于PE7的先导编辑器还使用了优化La结合的合成pegRNA,以提高先导编辑效率。
接下来,研究团队评估了PE7在多个疾病治疗相关靶点上的编辑效果,包括镰状细胞病(HBB)、朊病毒病(PRNP)、家族性高胆固醇血症(PCSK9)、过继T细胞转移疗法(IL2RB)、艾滋病(CXCR4)和CDKL5缺乏症(CDKL5)相关靶点。在U2OS细胞系中,与PEmax相比,PE7的编辑效率提升了10倍以上。
总的来说,通过对La作为先导编辑关键细胞决定因子的识别和表征,该研究扩展了对直接影响先导编辑的细胞过程的理解,展示了提高先导编辑效率的新方法,并为未来的优化提供了有潜力的新途径。论文链接:
1. https://www.nature.com/articles/s41586-019-1711-4
2. https://www.nature.com/articles/s41586-024-07259-6
本文为澎湃号作者或机构在澎湃新闻上传并发布,仅代表该作者或机构观点,不代表澎湃新闻的观点或立场,澎湃新闻仅提供信息发布平台。申请澎湃号请用电脑访问http://renzheng.thepaper.cn。





- 报料热线: 021-962866
- 报料邮箱: news@thepaper.cn
互联网新闻信息服务许可证:31120170006
增值电信业务经营许可证:沪B2-2017116
© 2014-2026 上海东方报业有限公司




