- +1
【招生】2024年宝山区适龄幼儿入园工作政策问答
《2024年宝山区适龄幼儿入园工作政策问答》已正式发布。大家最关心的14个问答已经整理好啦,详见↓
一、2024年幼儿园的报名对象是哪些人?
2024年幼儿园小班的报名对象是:2020年9月1日—2021年8月31日出生的本区常住人口适龄幼儿。
二、宝山区适龄幼儿入园如何报名?
按照网上信息登记、报名验证和录取通知三个阶段进行。
1.信息登记。2024年4月22日—4月29日,适龄幼儿监护人通过“上海市适龄幼儿入园信息登记系统”(登录上海“一网通办”网站首页,网址:https://zwdt.sh.gov.cn,进入“2024年适龄幼儿入园”特色专栏,或登录“随申办”移动端首页“2024年适龄幼儿入园”)进行统一的信息登记。
2.报名验证。2024年5月9日—5月22日,适龄幼儿监护人通过上海“一网通办”网站首页“2024年适龄幼儿入园”特色专栏或“随申办”移动端首页“2024年适龄幼儿入园”,选择各区报名版块,点击“宝山区”进行网上报名,同时,可依据不同的身份类型,参照附件上传所需材料。
3.录取通知。2024年6月24日—7月5日,各幼儿园分批通知幼儿录取情况。
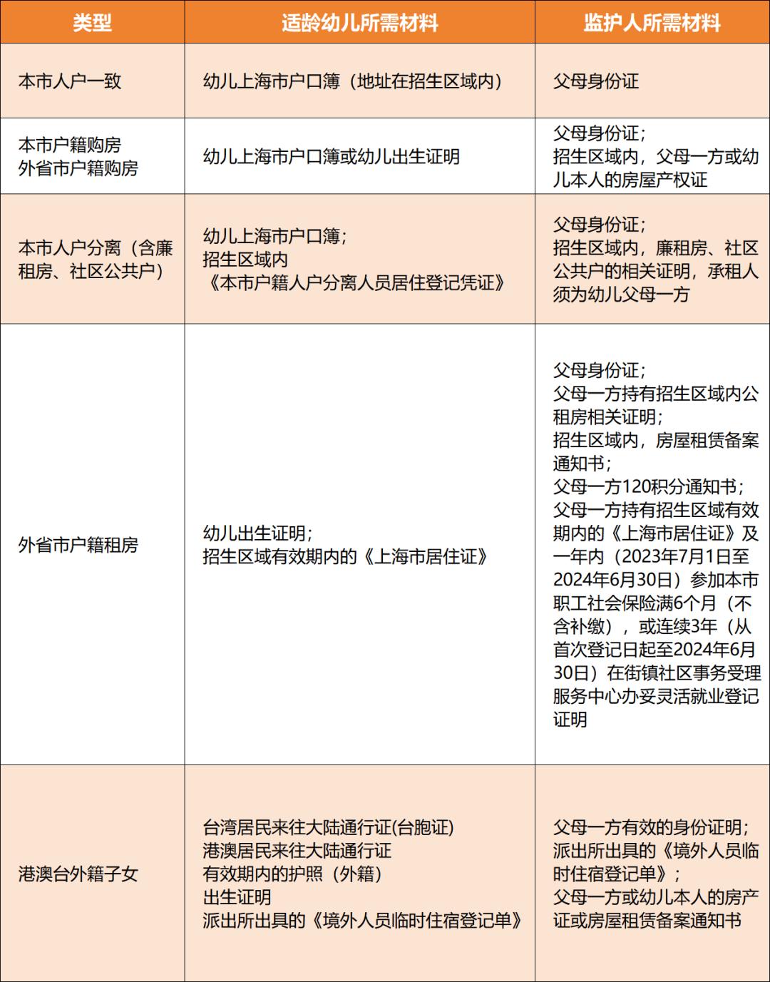
三、宝山区幼儿园报名需要哪些材料?
监护人根据不同的居住类型,事先需准备对应的证件(具体材料详见附件),在网上报名时上传。
四、如何能查询到幼儿园招生的对口地段?
可以通过以下途径查询到幼儿园的招生区域范围。
1.登录上海“一网通办”网站首页,网址:https://zwdt.sh.gov.cn,进入“2024年适龄幼儿入园”特色专栏,或登录“随申办”移动端首页“2024年适龄幼儿入园”,点击“各区政策查询”版块,找到并打开宝山区,查阅“宝山区2024年适龄幼儿入园区域划分表”。
2.搜索宝山教育微信公众号,查阅“宝山区2024年适龄幼儿入园区域划分表”。
3.通过各居委小区宣传栏或幼儿园门口张贴的招生简章,查阅“幼儿园对口招生地段”。
五、报名时发现信息有错误怎么办?
适龄幼儿监护人在信息登记时应仔细核对,如实填写监护人和幼儿相关的姓名、证件号码、居住地等信息,监护人登记信息成功后,原则上不能再修改信息。确有需要修改信息的,可在报名时段5月9日—5月22日先完成网上信息修改,再进行报名。
若已经完成报名之后还需要修改信息的,监护人可以在2024年5月13日-17日13:00-15:30、5月31日8:30-16:30,前往报名的幼儿园进行线下修改。
六、错过了信息登记或报名时间怎么办?
确因特殊情况无法上网完成信息登记的,监护人可携带相关证件材料于2024年5月13日-17日13:00-15:30、5月31日8:30-16:30,前往对口的幼儿园进行补登记、补报名。相应的证件材料由工作人员进行现场审核(具体材料见附件)。
七、托班、插班生如何报名?
5月25日,在宝山教育微信公众号公示全区幼儿园托班计划数与插班名额数。监护人于6月8日—9日8:30-16:30,携带相关材料至对口幼儿园进行入托和插班报名(具体材料见附件)。
八、本市动拆迁户适龄幼儿如何报名?
本市动拆迁适龄幼儿,凭动拆迁迁入地上级主管部门开具的“有效动迁证明”或幼儿的《本市户籍人户分离人员居住地登记凭证》登记报名。
九、报名过程中遇到困难如何求助?
1. 登录上海“一网通办”网站首页,网址:https://zwdt.sh.gov.cn,进入“2024年适龄幼儿入园”特色专栏,或登录“随申办”移动端首页“2024年适龄幼儿入园”,点击各区政策查询,查阅“宝山区公/民办幼儿园招生计划”,查阅咨询电话,向幼儿园或上级统筹主管部门进行咨询。
2.可致电区教育局进行电话咨询:56179779*8004;66592019;66592882 。
十、网上报名成功是否意味着被幼儿园录取?
否。网上报名只是适龄幼儿入园工作的一个环节,幼儿监护人在网上报名成功后,幼儿园将按照招生对象的条件,按序统筹录取,直至该园招生计划数满额。
十一、需要带孩子去幼儿园现场报名吗?
不需要。按照网上信息登记、报名验证和录取通知三步骤进行,不需要监护人带幼儿去幼儿园现场报名。
十二、特殊幼儿如何报名?
4月22日-4月29日期间,特殊幼儿在“上海市适龄幼儿入园登记系统”先完成信息登记后,于5月13日-17日13:00-15:30,携带幼儿户口簿(限本区户籍)、出生证明、监护人身份证、相关医疗机构就诊材料至街镇指定的特教点进行现场报名。
十三、宝山区幼儿园的录取条件是什么?
根据本区学前教育资源分布情况,在遵循本市人户一致适龄幼儿优先录取的基础上,各幼儿园严格对照条件细则,按顺序分批录取,直至计划数满额。
1.本市户籍,区域内人户一致的适龄幼儿。
2.本市户籍,父母一方或幼儿持有区域内房屋产权证明的适龄幼儿。
3.本区购房的外省市适龄幼儿,父母一方或幼儿持有区域内房屋产权证明。
4.本市户籍,人户分离的适龄幼儿。本市外区户籍幼儿确有困难,不能在户籍地入园的,凭招生区域内的《本市户籍人户分离人员居住登记凭证》,按居住地入园;
本市户籍区域内廉租房、社区公共户的适龄幼儿参照执行。须持有相关证明,承租人须是幼儿父母一方。
5.本区租房的外省市适龄幼儿。
父母一方或幼儿持有招生区域内公租房相关证明且持有120积分通知书;
父母一方或幼儿持有招生区域有效期内的《上海市居住证》《房屋租赁备案通知书》,且有120积分通知书;
父母一方持有招生区域有效期内的《上海市居住证》《房屋租赁备案通知书》及一年内(2023年7月1日至2024年6月30日)参加本市职工社会保险满6个月(不含补缴),或连续3年(从首次登记日起至2024年6月30日)在街镇社区事务受理服务中心办妥灵活就业登记证明。
6.香港、台湾、澳门适龄幼儿。幼儿须持有永久居民身份证、港澳居民往来内地通行证和《中华人民共和国港澳居民居住证》;台湾幼儿须持有台湾居民来往大陆通行证和《中华人民共和国台湾居民居住证》,统筹安排入园。
7.外籍适龄幼儿。幼儿须持有效签证的护照(须有中华人民共和国外国人居留许可页,且有有效往来签证)和本市《境外人员住宿登记表》,统筹安排入园。
十四、未被幼儿园录取怎么办?
未被幼儿园录取的幼儿,将由教育主管部门进行统筹,符合公办幼儿园入园条件的,就近统筹安排至有学额的公办幼儿园。在周边公办园计划数满额的情形下,将统筹安排到相对就近的具有宝山区教育局颁发的“中华人民共和国民办学校办学许可证”的民办幼儿园。
附件 2024年宝山区适龄幼儿入园报名材料
(↓点击查看大图↓)
扫描二维码或点击“阅读原文”,了解《2024年宝山区适龄幼儿入园区域划分》

继续滑动看下一个轻触阅读原文
宝山教育向上滑动看下一个原标题:《【招生】2024年宝山区适龄幼儿入园工作政策问答》
本文为澎湃号作者或机构在澎湃新闻上传并发布,仅代表该作者或机构观点,不代表澎湃新闻的观点或立场,澎湃新闻仅提供信息发布平台。申请澎湃号请用电脑访问http://renzheng.thepaper.cn。





- 报料热线: 021-962866
- 报料邮箱: news@thepaper.cn
互联网新闻信息服务许可证:31120170006
增值电信业务经营许可证:沪B2-2017116
© 2014-2026 上海东方报业有限公司




