- +1
世界首个完全由AI设计的CRISPR基因编辑器来了
原创 生物世界 生物世界
撰文丨王聪编辑丨王多鱼
排版丨水成文
CRISPR基因编辑是公认的21世纪以来最受关注、最具突破性的生命科学突破,自2012年正式诞生后,短短8年后就获得了诺贝尔奖的认可,去年年底,首款基于CRISPR的基因编辑疗法获得FDA批准上市,用于治疗镰状细胞病和β-地中海贫血,从而开启了遗传疾病治疗的新篇章。
近几年人工智能领域的飞速发展,有望解除受到自然进化限制的基因编辑器,从而帮助设计出更具适应性、更强大的基因编辑器。
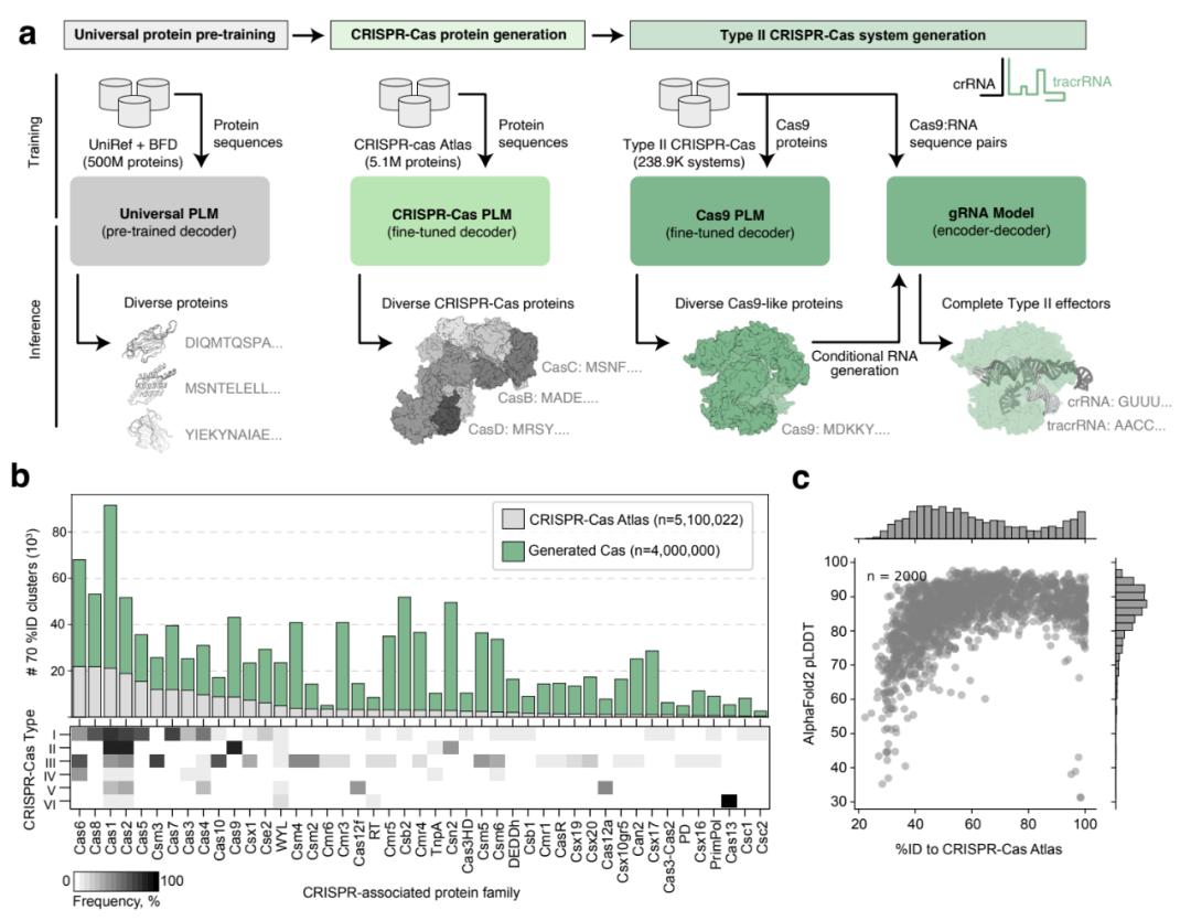
2024年4月22日,AI蛋白质设计公司 Profluent 宣布推出OpenCRISPRTM计划,发布了世界首个开源的人工智能生成基因编辑器——OpenCRISPR-1。
就像基于大语言模型的ChatGPT生成一篇新文章一样,大语言模型也能生成全新的蛋白质。而现在,Profluent 公司展示了一种完全由人工智能从头设计的基因编辑器,并进行了首次成功的人类基因组精确编辑。
值得一提的是,OpenCRISPR-1是开源的,不仅可以免费用于科学研究,而且可以免费用于商业用途。这为提高基因编辑疗法可及性以及降低基因编辑疗法成本铺平了道路,有助于加速开发目前无法治愈的数千种遗传病的治疗方法。需要指出的是,Profluent 公司开源了人工智能生成的基因编辑工具,但并未开源该人工智能技术。
Profluent 是一家创立于2022年AI蛋白质设计公司,致力于通过人工智能从头设计全新蛋白质,从而开发突破性药物和疗法。其基于大语言模型的AI工具能够读写任何类型的蛋白质,包括酶、基因编辑器、抗体,以及整个蛋白质宇宙。目前该公司已完成总额4400万美元的融资。
这家初创公司使用了一个在大规模序列和生物背景中训练的大语言模型(LLM),生成了数百万种不同的非天然的CRISPR样蛋白,从而指数级扩展了几乎所有已知的CRISPR家族。该公司的成就是基因编辑领域的一个重要里程碑,有望加快针对多种遗传病的精准治疗的发展。OpenCRISPR-1的具体情况被发布在了预印本平台bioRxiv上,论文题为:Design of highly functional genome editors by modeling the universe of CRISPR-Cas sequences。

生成多种CRISPR相关蛋白家族SpCas9是来自化脓链球菌的CRISPR核酸酶,也是目前最广泛使用的基因编辑器,其在向导RNA(gRNA)的引导下靶向切割目标位点的DNA双链,进而实现高效的基因编辑。而由人工智能从头生成的OpenCRISPR-1,由Cas9样蛋白和gRNA组成,该Cas9样蛋白的氨基酸序列与SpCas9相比有400个突变,与任何其他已知的天然CRISPR相关蛋白相比有近200个突变,但其显示出与SpCas9相当或更好的基因编辑活性和特异性。
研究团队详细描述了OpenCRISPR-1的生成和表征。在人类HEK293T细胞系中,通过质粒递送的OpenCRISPR-1,在多种基因组靶点的编辑和脱靶检测中,表现出与SpCas9相当的基因编辑效率和更高的特异性(在一些编辑位点显著降低脱靶率)。
此外,当与AI生成的脱氨酶结合时,OpenCRISPR-1还能够发挥碱基编辑(Base Editing)的功能,在一组目标位点显示出稳健的A-to-G编辑。
生成的在人类细胞中进行基因编辑目前,Profluent 公司正在研究纯化的核糖核蛋白(RNP)复合体形式的的OpenCRISPR-1在全基因组水平的特异性和行为。OpenCRISPR-1是第一个版本,Profluent 公司鼓励人们使用和测试OpenCRISPR-1,并提供反馈,从而帮助迭代和推进OpenCRISPRTM计划。
Ali MadaniProfluent 公司联合创始人兼CEO Ali Madani 博士表示,尝试利用人工智能设计的生物系统编辑人类DNA是一项科学登月计划,我们的成功指向了一个未来——人工智能可以精确设计出所需的东西,为疾病创造一系列定制的治疗方法。
OpenCRISPR-1复合体的结构,世界上首个由人工智能设计的开源基因编辑器
需要指出的是,尽管人工智能生成的基因编辑器潜力巨大,但它们不太可能在短期内影响医药领域格局,因为它们还需要在临床前研究和临床研究中进行进一步的安全性和有效性的证明。
尽管如此,基于大语言模型的生成式人工智能技术的快速发展让我们看到了一个未来,在这个未来,药物和治疗方法可以迅速为个人量身定制。Profluent 公司取得的这项突破标志着基因编辑新时代的开始,在这个时代,人工智能在设计可能彻底改变医学的工具方面发挥着核心作用。随着这项技术的不断发展,它有望使我们更接近一个世界,在这个世界,基因疾病的精确治疗比以往任何时候都更容易获得且有效。
参考链接:
https://www.profluent.bio/
https://www.biorxiv.org/content/10.1101/2024.04.22.590591v1
本文为澎湃号作者或机构在澎湃新闻上传并发布,仅代表该作者或机构观点,不代表澎湃新闻的观点或立场,澎湃新闻仅提供信息发布平台。申请澎湃号请用电脑访问http://renzheng.thepaper.cn。





- 报料热线: 021-962866
- 报料邮箱: news@thepaper.cn
互联网新闻信息服务许可证:31120170006
增值电信业务经营许可证:沪B2-2017116
© 2014-2026 上海东方报业有限公司




