- +1
功效风吹向防晒市场,品牌们都在如何竞争?
尚未真正入夏,但防晒市场早已升温,来到今年首波热度高峰。公开数据显示,抖音、小红书等平台内“防晒”的搜索度不断走高。据飞瓜数据,3月份抖音平台内“防晒”的搜索指数环比增长263%,销售热度环比增长336%。
在防晒相关用品中,美妆防晒仍占主流。而如今的美妆防晒市场,比拼的远不止于防晒值。无论是消费者对防晒的关注度,还是品牌们的防晒产品,都彰显着这个市场竞争程度的升级。1月份开始,上游的工厂、下游的美妆品牌们,就密集宣布防晒相关布局动态或推出新品,围绕当下美妆行业流行的功效、科技理念发散,卷出新高度。
从防晒力、质地、肤感到场景、功效,一款防晒早已超越“防晒”的范畴,进化为多功能的美妆单品。当防晒不再只讲防晒,这个行业呈现出哪些新特征?品牌如何讲好独家故事?经历了消费趋势变化、日系品牌高光隐退、综合美妆品牌加入等系列因素影响后,防晒领域的品牌格局又有着怎样的变迁?
高防晒值只是入门
怎么判断一款防晒是否好用?放在前几年,SPF值、PA之后“+”的数量,可能是消费者的主要判断标准。“比拼数值”,也是彼时品牌的主要竞争方式。
当下,这些判断标准正在失灵,更准确来说是“不够用”了。翻看品牌推出的防晒新品,“SPF50+”“PA+++”几乎成为标配。对消费者来说,只看数值很难判断哪款更优;一款防晒预防皮肤衰老、光损伤的能力,以及适用的人群、场景,很难通过简单的防晒值标注得以表达,较高的数值未必代表好的防晒效果。早些年部分品牌虚标防晒值的行为也让消费者对高倍防晒值的信服度大打折扣。此外,肤感、质地、清洁难度等方面的感受更加千人千面,难有统一的标准判断一款防晒是否“真的好用”。这也是为什么防晒被视为美妆领域较难做的品类,以及防晒测评博主、防晒品牌之间纷争不断的重要原因。
功效护肤理念流行之下,功效风也吹到了防晒领域,消费者开始考究防晒值背后的防晒剂与防晒科技,与抗衰老、预防光损伤相关的其他功效。千瓜数据显示,近90天(截至2024.04.15)小红书平台防晒相关笔记的评论中,功效相关热词提及量位居第三,仅次于品类与品牌。天猫大美妆发布的《2024防晒行业趋势白皮书》也显示,功效是消费者在社交平台讨论防晒时的核心关注点。具体来看,消费者关注的热门功效包括美白、保湿、养肤、提亮、抗老等。这些也是美妆领域的流行功效。

图片来源:《2024防晒行业趋势白皮书》
对防晒的使用场景、使用步骤与体验,消费者也提出了更多元的期待。防晒已融入当代人的日常通勤与护肤、上妆补妆步骤,成为一款全季节、全天候、多场景使用的美妆单品。这使得防晒的用途更加精细、个性,其与护肤品、彩妆的界限也愈发模糊,从而衍生出养肤防晒、彩妆结合防晒等新概念。向护肤场景延伸,防晒需要具备温和、保湿、修护等功效;向化妆场景延伸,其需要具备轻薄、贴合底妆、易于补涂等特征。
从品牌端来看,防晒新品的卖点也直接反映着这个市场竞争状况的升级。当防晒值难以拉开差距,“N抗”“N防”成为防晒行业的新标配,各种“防晒+”新品涌现。无论是上游工厂,还是以防晒见长的专业品牌,或者入局防晒领域的综合美妆品牌,其推出的防晒新品,无一不把“多重功效”“使用肤感”“细分场景”作为核心卖点。当高倍防晒值只是入门标准,这些防晒值之外的因素,或许正是能够提升新品吸引力、帮助品牌建立差异化的新关键点。

从防晒数值卷向成分与技术
无论是早前的高倍防晒值,还是如今的“防晒+”概念,从表象来看很大程度上属于美妆行业惯用的营销概念。要让越发专业、聪明的消费者信服这些概念,仍然回归到产品功能的稳定与有效。而这折射在防晒产品上,又体现为核心的防晒性能、附加的功效两个维度。品牌们也纷纷围绕独家成分与原料、独家技术发力,希望在竞争激烈的防晒市场建立起壁垒。

图片来源:华泰证券《防晒:对抗光老化的第一步》
最重要的竞争首先围绕核心活性成分防晒剂及其配方展开。防晒剂及其背后的复配体系、防晒科技,密切影响着一款防晒最终的防护性能、安全性、肤感等。常用防晒剂分为物理防晒剂(二氧化钛、氧化锌等)、化学防晒剂(奥克立林、水杨酸乙基己酯等),不同防晒剂对不同波段紫外线的防护能力及肤感有所差异。早期消费端对防晒剂添加方式的认知通常停留于纯化学防晒、纯物理防晒。
如今无论是消费者还是各个品牌,对防晒的关注都深入到配方、工艺、科技层面。市场更加认真考量不同防晒剂的应用与需求走向。一个共识是,单一防晒剂通常较难开发出高效的防晒产品,需要以多种防晒剂进行复配从而达到更好的广谱防晒效果。其中,“物化结合”的复配防晒剂由于在多个波段都有比较好的防护能力,同时兼具较好的肤感,在很多品牌中都有应用。在此基础上,各家的差异主要在于防晒剂类型的选择及其具体配方、防晒技术。无论是“老牌选手”还是“新人玩家”,纷纷拿出“专研”“独家”的防晒配方体系。例如,Mistine王牌单品小黄帽防晒采用的是8重防晒剂与其生物防护成分TAREMI,后者也被称为其“灵魂成分”,具有协同抵御作用;兰蔻小白管防晒采用了欧莱雅集团知名的麦色滤防晒科技,能够保护皮肤抵御超长波UVA的伤害。

虽然品牌宣称的防晒性能大同小异,但其防晒体系正是决定用户对产品真实防晒能力、使用体验的评价的核心所在。这是一项需要重投入的能力,也是真正构成防晒品牌不可被超越的壁垒。在部分美妆博主的评测、用户的使用分享中,便有不少防晒产品的实际效果受到质疑。甚至有部分品牌曾被牵涉入防晒配方不稳定、擅自更改成分含量、防晒力差的舆论。
随着技术的进展及消费趋势的转变,一些新型防晒剂得以被应用。以植物防晒剂为例,业界研究发现许多植物源天然产物具有一定的防晒以及缓解紫外辐射损伤的作用,例如槲皮素、花青素、红景天苷、绿茶提取物等。不过,植物来源的防晒成分存在复配难度大、安全性和有效性有待进一步验证等问题,目前在防晒产品中的应用方式多为与其他防晒剂协同,少有纯植物防晒产品。
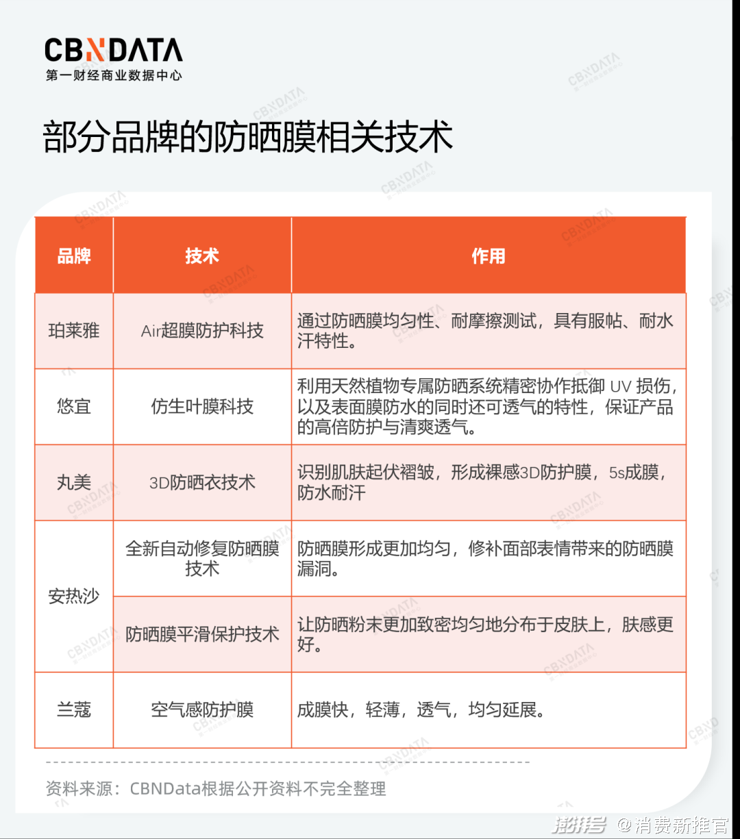
除防晒剂配方之外,也有不少品牌将重点放在“防护膜”技术上,让防晒剂能够在皮肤上铺展均匀、贴肤、耐摩擦。安耐晒今年更新的“自动补涂技术”便是针对防晒膜破损问题,进行自动补涂保持其完整;珀莱雅新推出的盾护防晒,也将重点放在防晒膜上,称“硬核防晒,防晒膜才是关键”,该款产品搭载专研“Air超膜防护科技”,能够抗摩擦、更服帖、防水汗,应对户外露营、冲浪等需要强防晒的场景。

不过,防晒技术、防晒剂及其复配受限于严格的监管,在技术与资金投入、安全毒理测试、法规批准等方面均具有较高门槛,未来创新空间比较有限。为了提高防晒产品的创新性,附加功效成为品牌的另一发力点。
品牌较常采用的策略为在防晒产品中添加功效性成分,使其兼具多重功效。顺承消费者晒黑、晒红之后的衍生需求,美白、修护也成为当下防晒产品的热门功效。市面上已出现不少防晒美白双特证、防晒淡斑双特证、养肤防晒相关产品。在小红书上,“养肤防晒”笔记数量超过13万篇、相关商品超过1300件。随着抗光老理念的普及,抗衰老成分也越来越多被品牌纳入防晒产品中,今年的防晒新品中便有不少宣称具有抗衰功效,“外防内养”“边修边防”“抗老抗皱”成为新品的热门关键词。

小红书“养肤防晒”关键词下关联品牌,图片来源:千瓜数据
具备养护、抗衰等功效的防晒一方面帮助品牌打出功能牌,另一方面也极大促进品质升级、提高价格空间,帮助品牌向较高价格带上探。多个电商平台公布的数据显示,300元以下价格带是防晒市场主导,但300元以上中高端价格带增长显著。据抖音电商数据,养护防晒的价格集中于300-500元之间,高于防晒市场的主流价格带。薇诺娜今年上新的时光修护防晒乳便添加了云南普洱茶提取物、胶原肽等成分,宣称具有抗氧抗光损伤、抗老效果,其价格较品牌明星产品“清透防晒乳”高出近百元。

除添加功效成分外,部分品牌顺应精简护肤、懒人式化妆等消费趋势,将不同品类与防晒融合,推出精华防晒、防晒粉饼、隔离防晒遮瑕三合一等融合性产品,进一步延伸防晒的边界。接下来,功效延伸、类别延伸或仍是防晒行业的热门创新方向。
聚焦细分场景、错位竞争,防晒品牌的攻守之战
防晒赛道潜力上扬、防晒边界被不断拓展的趋势下,越来越多品牌加入这一战场,补全自身的品类布局。目前防晒市场的品牌大致分为专业防晒品牌、较早布局防晒的美妆大牌及近年新入局的美妆品牌三类。玩家们围绕防晒技术、“防晒+”互相博弈,不断改变着品牌格局。以头部品牌为观察粒子,其对防晒领域的布局策略及市场份额的变化,一定程度上代表了当下国内防晒市场的机会点与趋势所在。

安耐晒、Mistine、资生堂等品牌长期深耕防晒领域,近年来一边加强多场景布局,重点渗透户外出行、高强度运动等热门的专业场景,将防晒力升级、安全成分作为核心卖点,另一边围绕功效护肤理念为产品做加法,迎合新的消费趋势。以Mistine为例,其经典款小黄帽防晒面向日常通勤场景,多次位列天猫进口防晒榜榜首。天猫数据显示,截至2023年11月的一年内,Mistine在该平台位居GMV第一。今年,品牌又发布了面向户外场景的小黄帽防水Pro等新品,扩充产品类型。
综合美妆品牌们则顺承其成分、功效路线,强调产品兼具防晒力、养护性、贴合妆容等多重优势,侧重满足消费者在通勤场景下的需求。围绕品牌擅长的细分功效、不同肤质护理、彩妆结合等方向,综合美妆品牌各自寻找到细分切入口,再逐渐扩充防晒产品线,甚至涉足专业户外领域,扩大场景布局。珀莱雅、薇诺娜等品牌均已推出面向户外场景的防晒产品。
分品牌类型来看,头部品牌中国际品牌占据绝对优势,其中又以日系品牌为主导。但受核污染水排海事件影响,日系防晒份额、2023年销售额整体明显下滑,有望为其他品牌提供弯道超车机会。典型受益者当属国货防晒。国货品牌凭借平价定位与擅长的功效路线、本土化打法,密集抢占防晒市场。除此之外,以抖音电商为代表的渠道红利也为国货防晒提供了错位崛起的时机。飞瓜数据显示,美康粉黛、花西子、柳丝木等国货品牌在抖音防晒品类内表现亮眼,多次位居月度销售额前列。
不过,国货防晒目前整体定位于中低价格带,在中高价格带内仍与国际品牌存在较大差距。据CBNData不完全统计,2024年上新的防晒产品中,除薇诺娜时光修护防晒乳(288元到手50g正装+50g小样)、东边野兽多维倍护防晒霜(378元到手30ml+品牌其他产品小样)外,多数国货新品的价格不超过200元。与此对比,国际品牌的防晒新品在百元入门价位到千元高端价位均有所覆盖。

防晒日常化、场景多元化、“防晒+”概念流行等多因素作用下,防晒市场的产品类型、品牌百花齐放,为市场带来层出不穷的创新趋势,且这种创新将会继续。一边是激烈的竞争局势,一边是源源不断吹来的“新风”。近期,又有部分品牌将香氛主义、纯净美妆、细胞级生物抗衰理念带到防晒领域,推出相关产品。但作为特殊化妆品,防晒市场始终面临着严苛的监管标准与规范,且“防晒能力”是其根本,围绕这一能力的原料开发、技术研究才是品牌的真正壁垒所在。至于其他,则更多是一种锦上添花。
参考资料:
华泰证券《防晒:对抗光老化的重要一步》
天猫美妆×TMIC×Flywheel《2024防晒行业趋势白皮书》
美妆原料圈《2024,防晒剂如何制胜防晒季?》
封面图来源:Pexels
本文为澎湃号作者或机构在澎湃新闻上传并发布,仅代表该作者或机构观点,不代表澎湃新闻的观点或立场,澎湃新闻仅提供信息发布平台。申请澎湃号请用电脑访问http://renzheng.thepaper.cn。





- 报料热线: 021-962866
- 报料邮箱: news@thepaper.cn
互联网新闻信息服务许可证:31120170006
增值电信业务经营许可证:沪B2-2017116
© 2014-2026 上海东方报业有限公司




