- +1
双抗成功治疗自身免疫病——类风湿性关节炎
撰文丨王聪编辑丨王多鱼
排版丨水成文
早在2021年8月,德国埃尔朗根-纽伦堡大学(FAU)的 Georg Schett 教授等人在《新英格兰医学杂志》(NEJM)上发表论文,首次将原本用于治疗癌症的CAR-T细胞疗法应用于系统性红斑狼疮的治疗。此后,他的团队继续使用CAR-T成功治疗了多名系统性红斑狼疮、系统性硬化症及特发性炎性肌病等自身免疫疾病患者。
2024年4月26日,Georg Schett 教授在 Nature Medicine 期刊发表了题为:Bispecific T cell engager therapy for refractory rheumatoid arthritis 的研究论文。
该研究使用CD19×CD3双特异性抗体——Blinatumomab(贝林妥欧单抗)成功治疗了6名难治性类风湿性关节炎患者,证实了双特异性抗体(BiTE)是一种可行的类风湿性关节炎等B细胞介导的自身免疫疾病的治疗方法。
类风湿性关节炎(RA)是一种自身免疫性炎症性关节疾病,可导致进行性关节破坏和功能残疾。有几点证据表明B细胞与类风湿性关节炎的发病密切相关:1、在大多数类风湿性关节炎患者中存在自身抗体,在疾病临床症状出现之前就已存在,并且与更严重的疾病进程有关;
2、B细胞和浆细胞大量存在于发炎的滑膜中,有时形成淋巴样聚集体;
3、使用靶向CD20的利妥昔单抗(rituximab)去除B细胞已被证明是治疗类风湿性关节炎的有效方法。
近年来,随着单克隆抗体和小分子抑制剂的发展,类风湿性关节炎的治疗得到了显著改善,即使是重度患者也能获得缓解。然而,有一些患者在使用了几种免疫调节药物,仍会逃逸治疗反应,这些多药耐药的类风湿性关节炎患者是一个相当大的挑战,需要新的方法来治疗其潜在的自身免疫病理。
解决B细胞和T细胞之间的免疫突触可能为开发针对多药耐药的类风湿性关节炎的治疗提供一种新思路。例如,用于治疗耐药急性淋巴细胞白血病的双特异性抗体(BiTE)——Blinatumomab(贝林妥欧单抗),这是首款获批上市的双特异性抗体(CD19×CD3)药物,其N端scFv识别B细胞上的CD19,C端scFv则与T细胞上的CD3ε结,从而介导T细胞与B细胞的结合时,进而有效杀伤B细胞。
基于双特异性抗体(BiTE)通过将T细胞作为效应器杀伤B细胞的能力,研究团队推测,这一原理也适用于治疗B细胞介导的自身免疫疾病,例如患病率高且严重的典型自身免疫疾病——类风湿性关节炎。
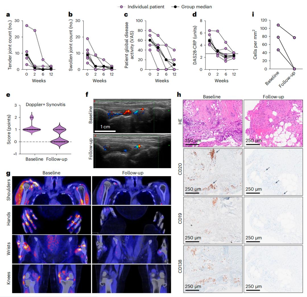
在这项研究中,研究团队基于同情用药原则,使用非常低剂量的Blinatumomab(贝林妥欧单抗)治疗了6名严重多药耐药的类风湿性关节炎患者。结果显示,低剂量的Blinatumomab治疗成功导致了B细胞耗竭并伴随T细胞数量减少,证明了其接合T细胞和B细胞的功能。整个治疗过程是安全的,首次输注时出现短暂的体温升高和急性期蛋白增加,但未出现治疗相关细胞因子风暴的迹象。
Blinatumomab的治疗使所有6名患者的类风湿性关节炎临床疾病活动迅速下降,超声和FAPI-PET-CT成像诊断显示,患者的滑膜病变得到改善,并降低了自身抗体水平。高维流式细胞术分析B细胞显示,免疫系统实现了重置,激活的记忆B细胞被非类别转换的IgD阳性未成熟B细胞所取代。因此,BiTE可能从根本上阻断像类风湿性关节炎这样的疾病中的B细胞介导的自身免疫,从而帮助难治性耐药患者缓解病症,

这些数据表明,双特异性抗体(BiTE)是一种可行的类风湿性关节炎治疗方法,这种方法值得在其他B细胞介导的自身免疫疾病中进一步探索。论文链接:
https://www.nature.com/articles/s41591-024-02964-1
本文为澎湃号作者或机构在澎湃新闻上传并发布,仅代表该作者或机构观点,不代表澎湃新闻的观点或立场,澎湃新闻仅提供信息发布平台。申请澎湃号请用电脑访问http://renzheng.thepaper.cn。





- 报料热线: 021-962866
- 报料邮箱: news@thepaper.cn
互联网新闻信息服务许可证:31120170006
增值电信业务经营许可证:沪B2-2017116
© 2014-2026 上海东方报业有限公司




