- +1
200亿市值算力大牛股,左江科技为何几个月就走到退市边缘
原创 蒋紫雯 王田 红星资本局
红星资本局原创
记者丨蒋紫雯 王田
编辑丨杨程
随着年报的披露,“史上最贵ST股”*ST左江(300799.SZ)将因触及两条退市红线而面临退市。
4月28日晚,*ST左江公告称,公司经审计的2023年净利润为负值且营业收入低于1亿元,同时,公司2023年度财务报表被出具了非标准审计意见的审计报告,触及股票上市规则相关规定的终止上市情形,公司股票将被终止上市。
回顾2023年,*ST左江在风险警示股票中,股价接连走高,年内一度触及299.8元的高点,市值超200亿,被称为“史上最贵ST股”。然而截至4月26日,*ST左江股价为6.94元,与最高点相比缩水超过九成。一只200亿市值的算力大牛股为何短短几个月就走到退市边缘?
“史上最贵ST股”锁定退市上市不足5年
自4月29日起,*ST左江停牌,等待交易所的最终退市决定。
回顾2023年,*ST左江因最贵的ST板块股票而“闻名”资本市场。2022年5月,*ST左江的股价仅为38元左右。历经1年多时间,*ST左江的股价一路飙升,在2023年7月达到上市以来299.8元的高价,涨幅超过700%。
与股价走势相背离的,是公司业绩持续下滑、多次面临退市风险。资料显示,*ST左江(即“左江科技”)成立于2007年,总部位于北京,是一家集信息安全产品设计、开发、生产、服务于一体的高科技创新企业。2019年10月,该公司在创业板上市,保荐机构为中信证券。
上市后,左江科技的业绩仅稳住了短短一年。2021年,公司营收和净利润就出现大幅下滑。2022年10月,左江科技收到深交所首份关注函,深交所要求该公司结合2022年前三季度收入大幅下滑、亏损进一步扩大的具体原因、经营业务情况、收入结构等,说明公司基本面是否发生重大变化,近期股价涨幅是否与公司基本面相匹配,是否与同行业上市公司变动幅度一致等。
2023年1月,因预计2022年度净利润为负值且营业收入低于1亿元,左江科技发布首份可能被实施退市风险警示的提示性公告。
2023年4月,左江科技披露2022年年报,报告期内净利润亏损1.47亿元,同比下降2693.04%。因2022年度净利润为负值且营业收入低于1亿元,该公司自2023年5月4日起被实施“退市风险警示”,股票简称由“左江科技”变更为“*ST左江”。
左江科技员工透露:公司还有资产发工资,员工已不到百人
北京中关村翠湖科技园云中心,位于北京市海淀北部新区。这里云集着众多科技企业,左江科技的公司办公地就在这里。
左江科技仍正常办公今日,红星资本局来到左江科技发现,公司仍正常经营中,从楼里不时有员工进出。有员工向红星资本局透露,从去年底公司就裁员了70%的员工,现在仅有不到100人。目前公司还是在正常运行,停牌退市等对公司经营并未造成影响。
接下来公司将会面临什么,员工们表示自己并不知情,可能自己随时也会出现与公司“一拍两散”的情况。但目前来看,公司还有资产,发钱暂无影响。
4月29日,红星资本局联系左江科技证代办公室等部门,至截稿时暂无回应。
2023年7月,左江科技巅峰股价一度达到299.8元/股的高点,被称为“最贵ST股”。从最辉煌的“史上最贵”到如今停牌退市,左江科技缘何至此?员工们表示大家对内部情况都没有了解太多,退市原因就是“营业额不足”。
有员工表示,去年狂跌时有股民来过这里问询,但现在也很少有人来过问了。
红星资本局从翠湖科技园云中心的相关部门了解到,左江科技的办公地是购买的,并非租赁。目前也没收到他们企业会有变动的消息。
称自研DPU芯片“对标英伟达”实际仅销售400片
红星资本局注意到,*ST左江之所以受到资金关注,与其搭上了DPU芯片概念有关。DPU全称Data Processing Unit,即数据处理器,目前DPU主力厂商是以英伟达为代表的国际巨头。
自2021年起,就有投资者在互动易平台询问“公司在DPU芯片上有何布局”,彼时*ST左江回答:该芯片处于研制阶段,进展顺利,预计于2022年下半年流片。2023年4月,*ST左江表示,鲭鲨NE6000系列DPU已于2022年11月研制成功。在对2022年年报问询函的回复中,*ST左江还表示其自研DPU“对标英伟达”。
然而,*ST左江的DPU芯片销售情况遭到外界和监管机构质疑。2023年11月16日,深交所下发关于*ST左江的三季报问询函。深交所要求*ST左江说明公司2023年前三季度DPU芯片销售收入实现情况,主要客户名称、销售金额及使用用途等情况,以及是否与公司董监高、实际控制人及其一致行动人存在关联关系。
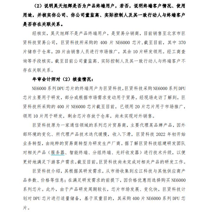
在屡次延期回复后,2023年12月12日,*ST左江回复深交所称,2023年前三季度DPU芯片销售收入除北京昊天旭辉科技有限责任公司(简称“昊天旭辉”)销售外,没有其他芯片销售收入实现。此前,*ST左江披露,与昊天旭辉交易的400片NE6000芯片,金额为1261万元。
此外,昊天旭辉仅是贸易分销商,终端用户为北京市巨贤科技贸易有限公司(简称“巨贤科技”)。据年审会计师核查,巨贤科技所采购的400片NE6000芯片,已领用20片用于市场推广,领用10片用于研发,剩余芯片存放于仓库,尚未实现对外销售。
发布对深交所三季报问询函的回复后,*ST左江的股价自2023年12月13日起连续五个交易日20cm跌停,短短9个交易日累计大跌约85%。天眼查显示,巨贤科技成立于1994年7月,是一家从事批发业的企业,注册资本为50万元人民币,法定代表人为张军,与*ST左江董事长、实控人张军同名。不过,*ST左江及其年审会计师在公告中称,经工商查询等手段核实,截至目前公司董监高、实际控制人及其一致行动人与终端客户不存在关联关系。
此外,红星资本局注意到,昊天旭辉为上市公司荣联科技(002642.SZ)全资子公司。2023年12月,因财务造假、三年虚增2亿元利润,荣联科技及多名相关责任人收到北京证监局下发的《行政处罚决定书》和《市场禁入决定书》。
4月29日,红星资本局多次拨打巨贤科技的公开电话,截至发稿未获回应。同时,荣联科技投资者热线工作人员向红星资本局表示,公司此前与*ST左江的业务是正常业务,具体情况以最新披露为准,“后续如果有任何的问题,我们这边也会配合证监局或者证监会调查,目前没有相关的情况。”针对多个相关问题,红星资本局多次致电*ST左江了解情况,截至发稿未获回应。
涉嫌重大财务造假年内股价再现异动
自2023年以来,*ST左江已多次收到监管部门下发的问询函或关注函,其中包括2022年年报问询函,2023年一季报问询函、半年报问询函、三季报问询函以及两封关注函等。2023年12月1日,*ST左江公告称,公司收到立案调查告知书,因涉嫌信息披露违法违规被证监会立案调查。
2024年1月30日,证监会公布*ST左江财务造假案阶段性调查进展情况,经初步查明,*ST左江2023年披露的财务信息严重不实,涉嫌重大财务造假。证监会表示,将尽快查明违法事实,依法严肃处理。
*ST左江在2023年年报中表示,截至本公告披露日,公司尚未收到证监会有关上述立案调查事项的最终调查结论。
值得一提的是,今年1月中旬,*ST左江股价又开启了一轮上涨,截至1月23日的7个交易日拉出了5个涨停板,股价也从21.30元涨至53.02元,涨幅高达142.77%。从盘后龙虎榜数据来看,主要是“拉萨天团”在内的知名游资在炒作该股。
此前在研报中“鼓吹”*ST左江的券商也被监管发警示函。2月5日,深交所下发对华安证券的警示函。警示函显示,2023年1月31日、2月25日、3月25日,左江科技连续三次发布公司股票交易可能被实施退市风险警示的公告,而在此之后的2023年4月25日,华安证券仍发布了题为《算力领域的璀璨明珠,DPU放量乘势而起》的深度研究报告并推荐买入*ST左江。
经查,华安证券发布的相关研究报告分析结论依据不充分,结论不审慎,未充分揭示投资风险,公司对研究报告质量审核把关不严。红星资本局关注上市公司的一切新闻
欢迎报料,私信小编!
原标题:《200亿市值算力大牛股,左江科技为何几个月就走到退市边缘》
本文为澎湃号作者或机构在澎湃新闻上传并发布,仅代表该作者或机构观点,不代表澎湃新闻的观点或立场,澎湃新闻仅提供信息发布平台。申请澎湃号请用电脑访问http://renzheng.thepaper.cn。





- 报料热线: 021-962866
- 报料邮箱: news@thepaper.cn
互联网新闻信息服务许可证:31120170006
增值电信业务经营许可证:沪B2-2017116
© 2014-2026 上海东方报业有限公司




