- +1
仅一晚熬夜,大脑瞬间衰老1-2岁
原创 Swagpp 梅斯医学
睡觉可谓是“人生大事”——毕竟人的一生中,约有三人之一的时间在睡眠中度过。睡眠的重要性不言而喻,但随着社会飞速发展和生活节奏加快,“拼命十三郎们”只能舍弃睡眠时间,转而投入996乃至007的社畜工作之中。
今年最新发布的《2024中国居民睡眠健康白皮书》显示,我国居民的平均睡眠时长为6.75小时,甚至有28%的人夜间睡眠时长不足6小时。睡不着、睡不深、睡不够等问题困扰着越来越多的人。
“敷最贵的面膜,熬最长的夜”“关关难过关关过,夜夜难熬夜夜熬”“三点睡五点起,阎王夸我好身体”,成了不少打工人的真实写照。而且熬夜已经不能满足的需求了,有时候甚至需要通宵达旦地工作。别看仅仅是“修仙”一次,对大脑的伤害真不小!
近日,来自德国Jülich研究中心的研究团队惊人地发现:仅是一夜不睡觉,就会使大脑年龄瞬间衰老1-2岁;但不用过于担心的是,这种损伤可以通过第二天及时补觉来恢复。
难怪每次通宵之后都觉得自己沧桑了很多,看来是有科学依据的
doi:10.1523/JNEUROSCI.0790-22.2023充足睡眠对人体健康的意义不言而喻;相反,睡眠不足或剥夺会从多个层面影响着大脑,包括各脑区灰质体积减少、皮质和白质微观结构的广泛改变以及脑室扩张速度的加快。不过,这种“自毁式”的脑损伤影响并不集中于特定的脑区,而是广泛存在于整个大脑。
为了探明熬夜/通宵对大脑的影响,研究者采用机器学习模型和大脑特定特征来预测大脑的年龄,以此来评估大脑被影响的程度,从而明确睡眠时间和衰老之间的关联。
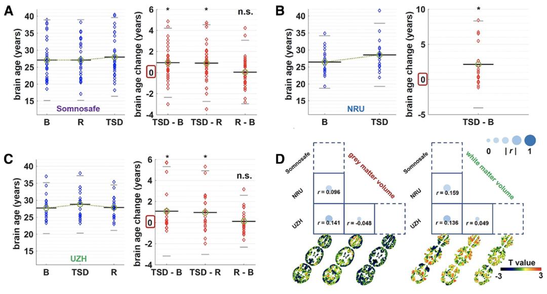
实验流程图基于此,研究者从五个不同睡眠条件的数据集中收集到134名健康志愿者的磁共振成像(MRI)数据,包括3个“完全睡眠剥夺”(>24小时不睡)的数据集,以及急性部分睡眠剥夺(一晚睡3小时)和慢性部分睡眠剥夺(连续5晚睡5小时)。
举例来说,在Somnosafe数据集(图A)中,受试者会被随机分配到对照组或实验组,分别有15人和21人。
在入组后,所有参与者都会经历1个适应之夜和2个基线之夜来适应实验室环境,每晚的睡眠时长在8小时;紧接着,实验组会被要求连续5个晚上只睡5小时,即慢性部分睡眠剥夺阶段,而对照组仍每晚睡8小时;在一晚恢复之后,所有参与者都经历了完全睡眠剥夺,即持续38小时不睡;最后一天,是睡眠时长长达10小时的恢复之夜。图上的红色框框表示MRI测试时间。
受调查的6个数据集依旧是以Somnosafe数据集为例,配对样本t检验显示,在熬了大夜之后,参与者的大脑年龄明显增加,分别比基线之夜和慢性部分睡眠剥夺之夜的增加了0.94岁和0.90岁。
为了进一步确认完全睡眠剥夺对大脑的影响,研究者在另两个独立的数据集中进行了验证。与Somnosafe的结果一致,NRU数据集显示,完全睡眠剥夺导致大脑年龄增加了2.13岁,UZH数据集增加了1.07岁。
事实上,大脑年龄的衰老还伴随着卡罗林斯卡嗜睡量表(KSS)评分的增加,即从极度警觉(=1)发展为极度嗜睡(=9);同时,睡眠期间的正常化唤醒时间也会随之增加。
总结多个数据集发现,仅仅一夜的通宵就会使得大脑瞬间老1-2岁,堪称“立竿见影”。但对于有时需要通宵的卑微打工人来说,熬一次老2岁真的吃不消啊,总不能20岁的人有着80岁的脑子?
好消息是,如果后一天能够及时补觉,这脑子还是有救的!Somnosafe数据集中提供的数据显示,通宵后一夜睡饱之后,大脑得到了明显的修复,恢复之夜的脑年龄和基线没有显著差异。
完全睡眠剥夺对大脑的影响但有意思的是,部分睡眠剥夺对大脑年龄几乎没有影响。无论是连续5个晚上每晚睡5个小时的慢性部分睡眠剥夺,还是1个晚上只睡3小时的急性部分睡眠剥夺,都没有导致大脑衰老。
喜欢熬夜的有福了,一时熬夜一时爽,一直熬夜一直爽。看来只要不通宵,大脑都不会受到太大损伤。
部分睡眠剥夺对于大脑年龄的影响综上所述,一晚上的急性完全睡眠剥夺之后,大脑年龄会显著增加1-2岁,但急性或慢性部分睡眠剥夺并不会改变大脑。
研究者解释道,大脑年龄对大脑形态的动态变化具有高度敏感性,而急性完全睡眠剥夺可能会扰乱神经生物学过程,比如扰乱脑脊液的流动情况、改变脑皮质和白质的形态等等,从而导致大脑衰老的加速。
无独有偶。先前一项研究显示,在30天的实验过程中,每多一天睡眠不足,主观年龄便会增加0.23岁;而2晚的睡眠限制(即每晚仅睡4小时)会让人感觉自己老了4.44岁。看来,保证充足的睡眠才是“永葆青春”的关键呀。
不过,这篇研究也给大家提了个醒:前一个晚上欠下的“睡眠债”,及时补上还是有救的!
参考资料:
[1]Chu C, Holst SC, Elmenhorst EM, Foerges AL, Li C, Lange D, Hennecke E, Baur DM, Beer S, Hoffstaedter F, Knudsen GM, Aeschbach D, Bauer A, Landolt HP, Elmenhorst D. Total Sleep Deprivation Increases Brain Age Prediction Reversibly in Multisite Samples of Young Healthy Adults. J Neurosci. 2023 Mar 22;43(12):2168-2177. doi: 10.1523/JNEUROSCI.0790-22.2023. Epub 2023 Feb 20. PMID: 36804738; PMCID: PMC10039745.
[2]Balter LJT, Axelsson J. Sleep and subjective age: protect your sleep if you want to feel young. Proc Biol Sci. 2024;291(2019):20240171. doi:10.1098/rspb.2024.0171
撰文 | Swagpp
编辑 | Swagpp
原标题:《仅一晚熬夜,大脑瞬间衰老1-2岁!最新研究:超24小时不睡,大脑年龄暴涨,但这个方法可以逆转......》
本文为澎湃号作者或机构在澎湃新闻上传并发布,仅代表该作者或机构观点,不代表澎湃新闻的观点或立场,澎湃新闻仅提供信息发布平台。申请澎湃号请用电脑访问http://renzheng.thepaper.cn。





- 报料热线: 021-962866
- 报料邮箱: news@thepaper.cn
互联网新闻信息服务许可证:31120170006
增值电信业务经营许可证:沪B2-2017116
© 2014-2026 上海东方报业有限公司




