- +1
只需一针,在人类脑肿瘤患者中迅速激活抗肿瘤免疫反应
原创 生物世界 生物世界
撰文丨王聪编辑丨王多鱼
排版丨水成文
mRNA技术因为在新冠疫苗中的成功应用而受到广泛关注,对于预防性疫苗而言,mRNA通过表达来自病原体的蛋白来诱导免疫反应。此外,还有一些临床研究使用mRNA表达癌细胞的抗原来诱导免疫反应,用作癌症疫苗。但这些癌症免疫疗法仍然受到抗原性差和抑制性肿瘤微环境(TME)的限制。
2024年5月1日,佛罗里达大学的研究人员在国际顶尖学术期刊 Cell 上发表了题为:RNA aggregates harness the danger response for potent cancer immunotherapy 的研究论文。
该研究开发了一种新型mRNA癌症疫苗,基于“洋葱状”多层RNA-脂质颗粒聚集体(LPA),以显著增强肿瘤mRNA抗原的装载和免疫原性。在自发晚期神经胶质瘤的宠物犬中,RNA-LPA显著延长了其生存期并重新编程了肿瘤微环境(TME)。
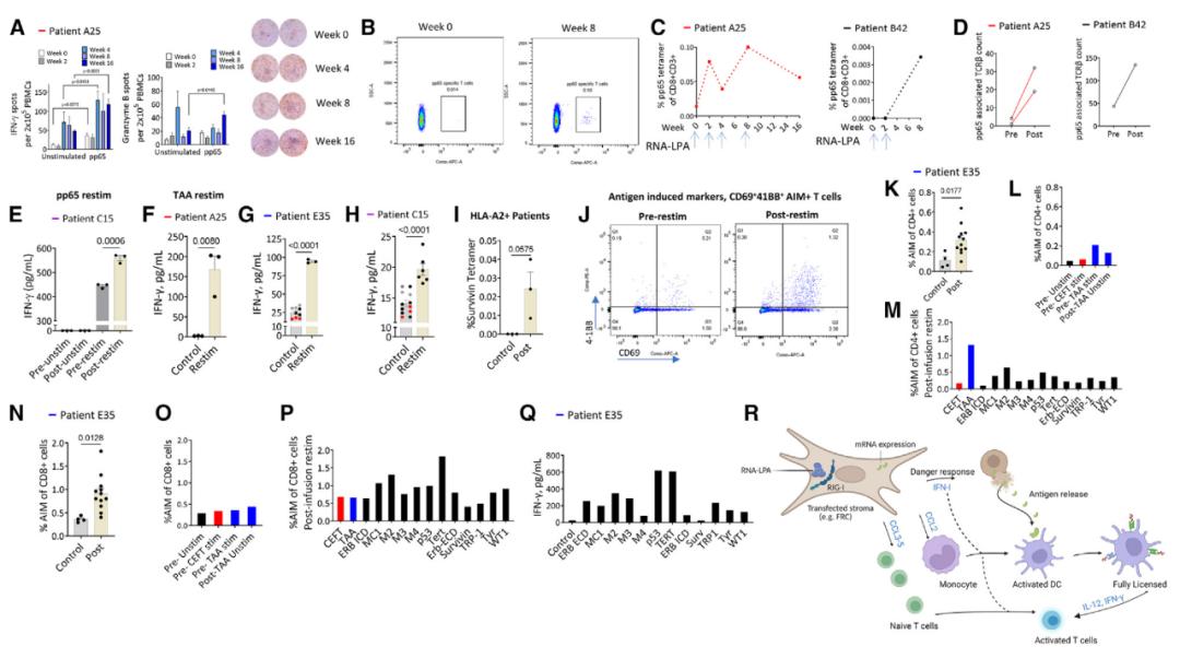
该研究还在4名成年患者中进行了首次人体试验,用于治疗最具攻击性和致命性的脑肿瘤——胶质母细胞瘤,该mRNA癌症疫苗在注射后迅速重新编程了患者的免疫系统,引发了细胞因子/趋化因子的释放、免疫激活/转运,并在胶质母细胞瘤患者中引发了特异性免疫反应。这些数据支持RNA-LPA作为一种同时重新编程TME并引发快速持久癌症免疫疗法的新技术。
该论文的通讯作者 Elias Sayour 教授表示,该研究开发了一种“洋葱样”的多层RNA-脂质颗粒聚集体(Lipid Particle Aggregate,LPA),像洋葱一样具有多层结构,从而大大增强肿瘤mRNA抗原的有效载荷包装和免疫原性。相比单层的LNP递送的mRNA,多层的LPA递送的mRNA能够更深刻地提醒免疫系统识别肿瘤抗原,通过静脉注射后,能够迅速激发免疫系统对肿瘤的强烈排斥反应,在不到48小时的时间里,就可以观察到肿瘤从免疫“冷肿瘤”状态重编程为“热肿瘤”。
这项研究开始于7年前,研究团队从小鼠模型开始,之后与佛罗里达大学兽医学院的研究人员合作,在10只自发患上晚期神经胶质瘤且没有其他治疗选择的宠物狗进行了试验。经过治疗的宠物狗的中位生存期为139天,而患上晚期神经胶质瘤的中位生存期仅30-60天。在使用个性化mRNA癌症疫苗治疗了自发脑肿瘤的宠物狗后,Elias Sayour 团队获得了美国FDA的临床试验批准,以治疗人类胶质母细胞瘤患者。在首批接受治疗的4名成年患者中,研究团队从每个患者自己的手术切除的肿瘤中提取mRNA,然后将mRNA扩增并包装在新设计的生物相容性脂质纳米颗粒——脂质颗粒聚集体(LPA)中。这种个性化mRNA癌症疫苗在注射到患者体内后,会被免疫系统识别为危险肿瘤,从而激活免疫系统抗肿瘤反应。
RNA-LPA介导人胶质母细胞瘤患者细胞因子/趋化因子的快速释放、外周血单个核细胞(PBMC)动员和肿瘤微环境(TME)重塑
RNA-LPA诱导人胶质母细胞瘤患者抗原特异性T细胞反应虽然目前还无法评估该mRNA癌症疫苗的临床效果,但这些患者的生存期和无病生存期都已超过了预期。
总的来说,该研究强调了RNA-LPA作为一种新兴的免疫疗法在治疗癌症方面的潜力,特别是对于那些难以用传统方法治疗的肿瘤,恢复免疫原性较差的肿瘤中的免疫反应,打破免疫耐受性,同时诱导快速且持久免疫反应,还挑战了mRNA癌症疫苗必须作为纳米颗粒靶向树突状细胞的范式。
基于上述结果,在美国FDA和CureSearch儿童癌症基金会的支持下,研究团队下一步将进行一项扩大的1期临床试验,纳入多达24名成人和儿童患者,以进一步验证该mRNA癌症疫苗的效果。研究团队创立了一家名为 iOncologi 的公司,该公司已开发了多种突破性的免疫调节疗法,其中,两款干细胞疗法(IONC201和IONC202)在免疫疗法耐药的实体瘤方面显示出显著的临床前疗效,一款mRNA癌症疫苗(IONC101)正在开展早期临床试验。
论文链接:https://www.cell.com/cell/abstract/S0092-8674(24)00398-2
原标题:《Cell重磅:新型mRNA癌症疫苗,只需一针,在人类脑肿瘤患者中迅速激活抗肿瘤免疫反应》
本文为澎湃号作者或机构在澎湃新闻上传并发布,仅代表该作者或机构观点,不代表澎湃新闻的观点或立场,澎湃新闻仅提供信息发布平台。申请澎湃号请用电脑访问http://renzheng.thepaper.cn。





- 报料热线: 021-962866
- 报料邮箱: news@thepaper.cn
互联网新闻信息服务许可证:31120170006
增值电信业务经营许可证:沪B2-2017116
© 2014-2026 上海东方报业有限公司




