- +1
深圳突发!彻底刷爆了!
中国基金报 泰勒
兄弟姐妹们啊,深圳果然放松了限购!
在罗湖区、福田区、南山区等核心区域之外,其他区域放松限购。
深圳分区优化住房限购政策
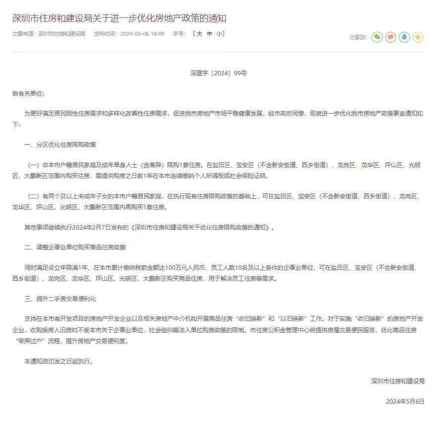
5月6日,深圳市住房和建设局发布《关于进一步优化房地产政策的通知》(以下简称《通知》),从分区优化住房限购政策、调整企事业单位购买商品住房政策、提升二手房交易便利化等方面进一步优化房地产政策。
泰勒整理了其中的重点内容。1、缴纳社保一年可在深圳部分地区买房。
非本市户籍居民家庭及成年单身人士(含离异)限购1套住房,在盐田区、宝安区(不含新安街道、西乡街道)、龙岗区、龙华区、坪山区、光明区、大鹏新区范围内购买住房,个人所得税、社会保险的缴交年限要求由3年调整为1年;在其他范围内购买住房,个人所得税、社会保险的缴交年限要求仍为3年。
2、有两个及以上未成年子女的本市户籍居民家庭,在执行现有住房限购政策的基础上,可在盐田区、宝安区(不含新安街道、西乡街道)、龙岗区、龙华区、坪山区、光明区、大鹏新区范围内再购买1套住房。
3、重新放开以公司名义购房限制。
调整企事业单位购买商品住房政策。同时满足设立年限满1年、在本市累计缴纳税款金额达100万元人民币、员工人数10名及以上条件的企事业单位,可在盐田区、宝安区(不含新安街道、西乡街道)、龙岗区、龙华区、坪山区、光明区、大鹏新区购买商品住房,用于解决员工住房等需求。
4、提升二手房交易便利化。
支持在本市有开发项目的房地产开发企业以及相关房地产中介机构开展商品住房“收旧换新”和“以旧换新”工作。
一二线城市陆续放松限购近日,中央政治局会议召开,提到要结合房地产市场供求关系新变化、人民群众对优质住房的新期待,统筹研究消化存量房产和优化增量住房的政策措施,抓紧构建房地产发展新模式,促进房地产高质量发展。
在中央定调之下,地方层面的房地产市场政策进入密集优化调整期,包括调整优化住房公积金举措、阶段性取消首套住房商业性个人住房贷款利率下限、住房“以旧换新”、优化限购等。
5月6日午间,武汉市住房保障和房屋管理局在官网发布《关于进一步优化完善促进我市房地产市场平稳健康发展政策措施的通知》。其中提出,购买新城区特定商品住房项目的家庭,可通过公共服务平台申请购房消费券用于购房。
通知提出,加大对新城区支持力度。2024年12月31日前,购买新城区特定商品住房项目的家庭,可通过公共服务平台申请购房消费券用于购房。各新城区可结合辖区实际,对于各类人才、多子女家庭、非武汉市户籍居民家庭购房,进一步制定支持住房消费措施。购房消费券通过安居链平台发放。2024年12月31日前,购房人可通过“安居链”APP的“房展会专区”申请领取5~10万元购房消费券。武汉市第一批参与使用购房消费券的商品住房项目共有103个。购房人完成选房并与开发企业达成认购意向后,开发企业协助购房人在线锁定房源,核销购房消费券,并完成网签手续,购房消费券直接抵扣房屋总价款。通知还提出,强化住房公积金贷款措施。优化住房公积金个人住房贷款套数认定标准,实行“认房不认首次贷”。
4月28日,四川省成都市出台通知,进一步优化房地产市场政策。通知明确,全市范围内住房交易不再审核购房资格,即全市范围内住房交易不再审核户籍、社保等购房条件,不再限制购买套数。同时,全市商品住房项目不再实施公证摇号选房,由企业自主销售。通知自2024年4月29日起正式施行。
4月30日,天津市住建委发布《关于进一步优化房地产调控政策的通知》,北京市、河北省户籍居民和在北京市、河北省就业人员在津购买住房的,享受本市户籍居民购房政策;本市户籍居民在市内六区购买单套120平方米以上新建商品住房的,不再核验购房资格。
4月30日,北京市住建委发布《关于优化调整本市住房限购政策的通知》,在执行现有住房限购政策的基础上,允许已拥有住房达到限购套数的居民家庭,在五环外新购一套住房。
5月1日,南京公积金发布新政,支持南京都市圈缴存职工在南京购房使用住房公积金贷款;南京市缴存职工在南京都市圈其他城市购买自住住房,享受住房公积金提取同城化待遇。适用城市包括常州市、镇江市、扬州市、淮安市、芜湖市、马鞍山市、滁州市、宣城市,即南京都市圈9城公积金互认互贷。
5月3日,上海市房地产行业协会、上海市房地产经纪行业协会联合倡议发起商品住房“以旧换新”活动。购房居民先与房地产开发企业达成购买新房的意向,再由房地产经纪机构优先推动其旧房交易,旧房成功出售后按约定完成新房交易。首批参加倡议的房地产开发企业20余家,房地产经纪机构近10家。首批参加倡议的项目30余个,主要分布在上海嘉定、松江、青浦、奉贤以及中国(上海)自由贸易试验区临港新片区等区域。
近段时间以来,越来越多的一二线城市从多个方面优化楼市调控政策。中指研究院认为,短期来看核心城市需求端限购限贷等政策将进一步优化调整,优化限购政策、降低首付比例、降低房贷利率、降低交易税费等均具备空间。与此同时,“保交付”力度有望延续,以保障购房人合法权益,缓解居民对于期房的交付担忧,稳定市场预期。另外,统筹消化存量房产和优化增量住房的具体政策有望逐步落实。房地产环境将进一步优化,房企销售将有所改善。
原标题:《深圳突发!彻底刷爆了!》
本文为澎湃号作者或机构在澎湃新闻上传并发布,仅代表该作者或机构观点,不代表澎湃新闻的观点或立场,澎湃新闻仅提供信息发布平台。申请澎湃号请用电脑访问http://renzheng.thepaper.cn。





- 报料热线: 021-962866
- 报料邮箱: news@thepaper.cn
互联网新闻信息服务许可证:31120170006
增值电信业务经营许可证:沪B2-2017116
© 2014-2026 上海东方报业有限公司




