- +1
没收!罚款!天河区严查这类电动自行车→
注意!
天河正持续开展
电动自行车及配件产品质量
专项整治行动
多人被查
❗❗❗
天河区市场监督管理局将电动自行车、蓄电池、充电器等3类产品列为工业产品重点监管产品目录,要求经营者落实产品质量安全主体责任,强化监督抽查和强制性产品认证质量检查,严厉打击生产销售假冒伪劣、非法拼改装、不符合强制性产品认证要求、质量不合格产品等违法行为,引入技术力量开展“快检筛查+执法检查”一体联动。
2024年,共立案查处违法案件10宗,没收违法改装电动自行车24台,罚没款共计4.968万元。
01
天河开展电动自行车专项整治
近两年
聚焦电动自行车管理难点问题
天河区市场监督管理局
持续开展
电动自行车及配件产品质量专项整治
⭐⭐⭐
天河区市场监督管理局执法人员按照相关工作规定对各销售企业进行检查,重点检查销售环节有无无证照销售电动自行车蓄电池、充电器等配件产品行为,以及非法加装、改装、拼装、篡改电动自行车等行为,现场发现企业有违法违规行为,立即立案查处。
天河区市场监督管理局与市交警支队车管所等部门协同联动,定期开展联合检查。
市场监管部门重点检查销售车辆的CCC认证和是否存在改装行为,查看是否存在销售“三无”电池、控制器等零配件;
市交警支队车管所重点检查带牌销售资格授权书是否有效,查验区是否符合要求等。
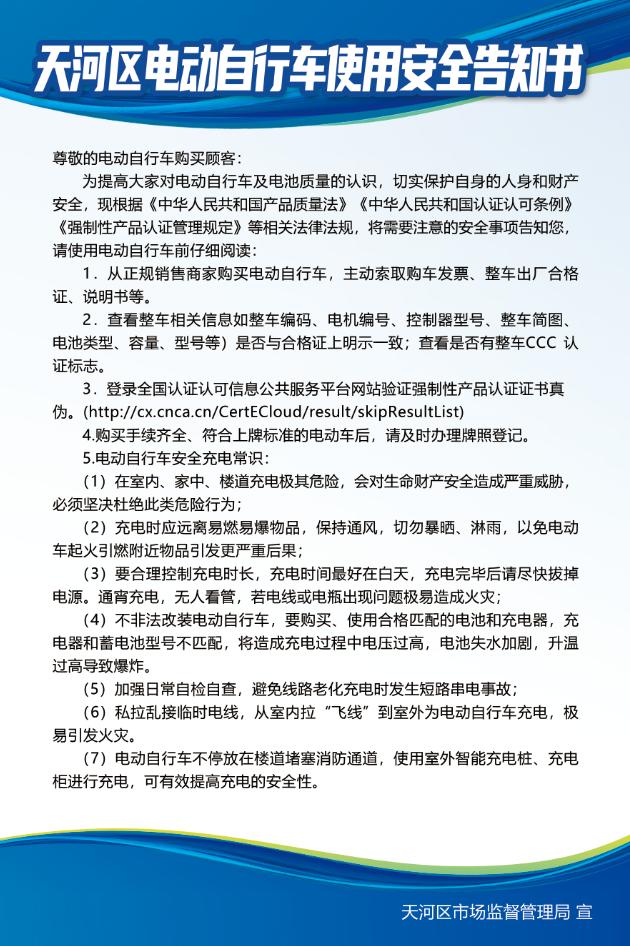
2024年,天河区市场监督管理局共开展电动自行车专题培训3次,要求销售门店在显眼处张贴“禁止非法改装”的宣传海报,共发放并张贴宣传海报693份,制作并发放《天河区电动自行车使用安全告知书》2千余份。
推动企业落实“两个规定”,辖区100%销售企业签订了《产品质量安全承诺书》,并配备“质量安全总监”和“质量安全员”,切实履行企业产品质量安全主体责任。下一步,天河区市场监督管理局将持续保持高压监管态势,大力开展电动自行车产品质量专项整治。一是进一步加大执法力度,不断增强监管震慑作用。继续开展高频次、高密度监督执法,加大产品质量抽查力度。二是进一步采取有效措施,不断压实企业主体责任。三是大力开展电动自行车产品质量知识宣传,引导消费者提高产品质量安全意识。
为保障人民群众生命财产安全
天河区市场监督管理局
持续组织依法查处
生产、销售电动自行车
质量违法行为
现公布一批典型案例
02
典型案例集锦
案例一
2023年9月7日,天河区市场监管局对黄村街道辖区内的电动自行车销售违法行为开展整治活动,发现当事人现场待售的7辆电动自行车存在改装电动自行车鞍座的情况。天河区市场监管局依法实施扣押行政强制措施,并立案调查。
当事人销售非法改装的电动自行车行为违反了《广州市非机动车和摩托车管理规定》第十九条第二款规定。
天河区市场监管局依据《中华人民共和国行政处罚法》第二十八条第一款和《广州市非机动车和摩托车管理规定》第四十五条第一款规定,责令当事人立即停止销售改装电动自行车的行为,没收改装的电动自行车7辆(不带电池),罚款14000元。
案例二
2023年7月25日,天河区市场监管局依法对广州市天河区东圃镇某电动车有限公司进行检查,发现当事人在经营过程中销售不合格锂电池涉嫌违反《中华人民共和国产品质量法》第十三条的规定。天河区市场监管局对当事人涉嫌销售不符合保障人体健康和人身、财产安全的标准和要求的锂电池组进行了立案调查。
当事人销售不符合保障人体健康和人身、财产安全的标准和要求锂电池组的违法行为,违反了《中华人民共和国产品质量法》第十三条第二款的规定。
天河区市场监管局依据《中华人民共和国产品质量法》第四十九条和《中华人民共和国行政处罚法》第二十三条规定,责令当事人改正违法行为,并没收违法所得3000元,罚款25000元。罚没款合计28000元。
案例三
2024年1月31日,天河区市场监管局执法人员对广州市天河区珠吉某电动车车行进行检查,发现当事人擅自对电动自行车座椅尺寸改装并销售。当事人的行为违反了《广州市非机动车和摩托车管理规定》第十九条规定。天河区市场监管局依据《广州市非机动车和摩托车管理规定》第四十五条第一款规定,对当事人作出罚款14000元、没收7台非法改装的电动自行车的行政处罚。
电动自行车一旦起火
可能会给人们的生命财产造成极大损失
生产、销售电动自行车需规范
这些法律法规请牢记!
03
相关法律法规
《中华人民共和国产品质量法》第十三条第二款规定:禁止生产、销售不符合保障人体健康和人身、财产安全的标准和要求的工业产品。具体管理办法由国务院规定。
《中华人民共和国产品质量法》第四十九条规定:生产、销售不符合保障人体健康和人身、财产安全的国家标准、行业标准的产品的,责令停止生产、销售,没收违法生产、销售的产品,并处违法生产、销售产品(包括已售出和未售出的产品,下同)货值金额等值以上三倍以下的罚款;有违法所得的,并处没收违法所得;情节严重的,吊销营业执照;构成犯罪的,依法追究刑事责任。
《广州市非机动车和摩托车管理规定》第十九条规定:禁止任何单位和个人从事下列影响通行安全的行为:
(一)拼装非机动车和摩托车;
(二)在非机动车和摩托车上加装动力装置、车篷、座位等设备或者装置;
(三)改变非机动车和摩托车的结构、构造、特征以及发动机、电动机功率等技术数据;
(四)其他影响通行安全的加装、改装行为。
禁止任何单位和个人生产、销售拼装、非法加装和改装的非机动车和摩托车。
《广州市非机动车和摩托车管理规定》第四十五条第一款规定:违反本规定第十九条规定,生产、销售拼装、非法加装、改装的非机动车的,由市场监督管理部门没收非法生产、销售的车辆,可以并处非法车辆每辆二千元的罚款;无法查清非法生产、销售车辆数量的,处一万元以上五万元以下罚款。
为了个人生命财产安全
请大家自觉遵守法律法规
如果发现有生产、销售拼装、
非法加装、改装的非机动车的
可拨打12345进行举报
满200-100!
满100-50!
天河区餐饮消费券来啦!
⏰活动时间:从5月8日起至6月30日
每周三上午11点
原标题:《没收!罚款!天河区严查这类电动自行车→》
本文为澎湃号作者或机构在澎湃新闻上传并发布,仅代表该作者或机构观点,不代表澎湃新闻的观点或立场,澎湃新闻仅提供信息发布平台。申请澎湃号请用电脑访问http://renzheng.thepaper.cn。





- 报料热线: 021-962866
- 报料邮箱: news@thepaper.cn
互联网新闻信息服务许可证:31120170006
增值电信业务经营许可证:沪B2-2017116
© 2014-2026 上海东方报业有限公司




