- +1
复旦大学邵志成团队开发人类大脑类器官冷冻保存新技术
编辑丨王多鱼
排版丨水成文
随着类器官技术的进步,脑类器官在研究人类大脑发育、脑疾病建模和开发新药方面显示出巨大的潜力,脑类器官对于研究和模拟人类神经系统疾病至关重要。然而,脑类器官的培养周期长,成本高,极大限制了它们在生物医学研究中的应用。
携带病理特征的新鲜人脑组织是研究神经系统疾病更为可靠的模型。目前,具有特定病理特征的脑组织可获取性,可操控性以及低温保存神经活性都面临很多技术难题。冷冻保存技术已在胚胎干细胞、配子、胚胎、胶质母细胞瘤类器官、子宫内膜器官等方面广泛应用,极大助力再生医学的发展。脑类器官/脑组织是由多种神经细胞构成的复杂结构,具有神经功能网络活动,二维细胞和非神经类器官的冷冻方法不适用于神经类器官和人脑组织。因此,迫切地需要开发脑类器官/脑组织的低温保存方法,对推动脑科学基础和临床转化研究具有十分重要的意义。
2024年5月13号,复旦大学脑科学转化研究院邵志成研究员团队在 Cell Reports Methods 期刊发表了题为:Effective cryopreservation of human brain tissue and neural organoids 的研究论文。
该研究报道了一种被称为MEDY的全新脑类器官冷冻保存新技术,该技术在冷冻过程中能够保留脑类器官的复杂结构和功能活性,保留人脑组织的病理特征。MEDY将能够大规模、可靠地存储各种神经类器官和脑组织,促进多种神经类器官在基础研究、临床应用和药物筛选中的广泛应用,对将来真正实现完整人脑的冷冻保存起到一定的推动作用。

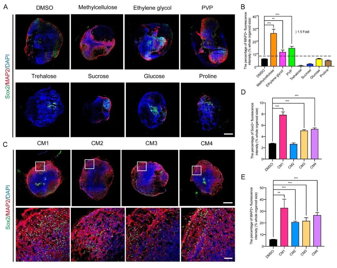
MEDY冷冻复苏技术的建立及其应用研究团队首先选择了多种在维持类器官形态完整性、减少神经元死亡和保护轴突生长过程中起作用的试剂,包括甲基纤维素(Methylcellulose)、乙二醇(Ethylene glycol)、聚乙烯吡咯烷酮(PVP)、海藻糖(Trehalose)、葡萄糖(Glucose)、蔗糖(Sucrose)和脯氨酸(Proline)等,通过不同浓度梯度,初步筛选出对类器官有一定保护作用的试剂甲基纤维素、乙二醇和PVP作为低温保存介质组分的候选试剂。为了进一步提高冷冻保存的效率,研究团队测试了不同冷冻保存介质组合并添加ROCK抑制剂Y27632后对类器官的冻存保护效果进行检测,结果表明4种组合冷冻剂都极显著地解决了类器官复苏后出现大量碎片的问题。通过对复苏后类器官轴突生长状态、神经元生长状态以及凋亡比例的对比分析,最终确定了1%甲基纤维素 + 10%乙二醇 + 10% DMSO + 10 μM Y27632 (MEDY)作为脑类器官的最佳冷冻保存剂。
不同冷冻保存介质对复苏后脑类器官的影响进一步,通过改进复温流程,以及复苏后ROCK抑制剂预处理步骤,最终建立了脑类器官冻存复苏新方法。改进方法复苏后的神经类器官保留了细胞多样性、细胞组织结构以及神经元功能活性(图3)。
MEDY保留脑类器官的细胞多样性、功能结构以及功能活性然后,研究团队将长期培养的大尺度脑类器官进行MEDY冷冻复苏,发现其对成熟的类器官依然起到冷冻保护作用。此外,该MEDY技术可以更广泛地应用于多种脑区域特异性类器官,包括背/腹侧脑、脊髓、视神经类器官和癫痫患者源性脑类器官。同时,MEDY可用于3D人脑组织的低温保存,解冻后仍可保留其病理特征。最后,研究团队通过转录组学分析发现,MEDY通过抑制内质网介导的细胞凋亡途径从而保护突触功能,实现在低温状态下对脑类器官的保护作用。
综上所述,该研究能够在将来显著减少了神经类器官的制备时间和成本,并能维持活体人脑组织的病理特征,便于各种神经类器官和活体脑组织的大规模存储,促进脑科学基础研究、神经类器官移植治疗和药物评估与筛选。
复旦大学脑科学转化研究院邵志成课题组青年副研究员薛伟伟为该论文第一作者,通讯作者为邵志成研究员和薛伟伟青年副研究员为论文共同通讯作者。该研究同时得到课题组李慧娟、许锦洪、虞箫、刘琳琳、刘慧慧以及复旦大学附属儿科医院赵瑞教授的帮助。该研究得到国家自然科学基金、上海市自然科学基金、上海市科委扬帆专项、教育部脑科学前沿研究中心基金和复旦大学启动基金的资助。
论文链接:
https://www.cell.com/cell-reports-methods/fulltext/S2667-2375(24)00121-8
原标题:《Cell子刊:复旦大学邵志成团队开发人类大脑类器官及脑组织冷冻保存新技术》
本文为澎湃号作者或机构在澎湃新闻上传并发布,仅代表该作者或机构观点,不代表澎湃新闻的观点或立场,澎湃新闻仅提供信息发布平台。申请澎湃号请用电脑访问http://renzheng.thepaper.cn。





- 报料热线: 021-962866
- 报料邮箱: news@thepaper.cn
互联网新闻信息服务许可证:31120170006
增值电信业务经营许可证:沪B2-2017116
© 2014-2026 上海东方报业有限公司




