- +1
工信部等三部门联合印发《制造业企业供应链管理水平提升指南(试行)》(附解读)
导 读
工业和信息化部、交通运输部、商务部近日联合印发《制造业企业供应链管理水平提升指南(试行)》,明确提升制造业企业供应链管理水平是一项系统性工程,要以高起点部署供应链战略为引领,以保障循环畅通为底线,以提高质量和效益为目标,以高端化、智能化、绿色化为路径进行布局。提升供应链管理水平的主体是企业,关键也在企业。制造业企业要发挥主体作用,增强现代供应链管理思维,瞄准发展趋势,对标对表不断提升供应链管理水平。行业协会、招投标服务机构、供应链解决方案服务商、平台企业等要坚持服务导向,为企业供应链管理提供智力支持和系统解决方案。各级工业和信息化、交通运输、商务主管部门要不断完善政策保障和支撑环境,强化组织实施。
关于印发《制造业企业供应链管理水平提升指南(试行)》的通知
工信厅联运行〔2024〕25号
各省、自治区、直辖市及计划单列市、新疆生产建设兵团工业和信息化、交通运输、商务主管部门:
为贯彻落实《国务院办公厅关于积极推进供应链创新与应用的指导意见》《“十四五”现代物流发展规划》等部署要求,加快实施制造业供应链提升工程,推动现代供应链体系深度嵌入制造业产业链,工业和信息化部、交通运输部、商务部组织编制了《制造业企业供应链管理水平提升指南(试行)》,现印发给你们。
各单位要强化宣传解读,推动企业组织实施,并进一步加强与技术改造、标准制修订、企业经营管理人才培训、试点示范等政策协同,完善供应链管理服务支撑和保障措施,多措并举提升制造业企业供应链管理水平。
工业和信息化部办公厅
交通运输部办公厅
商务部办公厅
2024年5月7日
制造业企业供应链管理水平提升指南
(试行)
制造业企业供应链管理是制造业企业利用信息技术等手段,全面规划产品设计、采购、生产、销售、服务等供应链环节中的商流、物流、资金流、信息流等,并进行计划、组织、协调与控制的各种活动和过程。当前,新一轮科技革命和产业变革方兴未艾,现代服务业与先进制造业深度融合,我国制造业正处于由大到强的关键时期。为顺应现代供应链管理发展趋势,推动现代供应链体系深度嵌入制造业产业链,多方协作提升制造业企业供应链管理水平,助力制造业高质量发展,特制定本指南。
一、总体要求
提升制造业企业供应链管理水平是一项系统性工程,要以高起点部署供应链战略为引领,以保障循环畅通为底线,以提高质量和效益为目标,以高端化、智能化、绿色化为路径进行布局。提升供应链管理水平的主体是企业,关键也在企业。制造业企业要发挥主体作用,增强现代供应链管理思维,瞄准发展趋势,对标对表不断提升供应链管理水平。行业协会、招投标服务机构、供应链解决方案服务商、平台企业等要坚持服务导向,为企业供应链管理提供智力支持和系统解决方案。各级工业和信息化、交通运输、商务主管部门要不断完善政策保障和支撑环境,强化组织实施。
——坚持需求导向,强化前瞻引领。尊重市场经济规律和企业主体地位,以企业实际需求为导向,因“企”制宜推进供应链管理工作。应用前沿理念,结合未来发展需求,引导企业前瞻谋划供应链管理,实现供应链要素资源高水平集成、供应链生态体系高质量构建。
——突出龙头带动,促进融通发展。充分发挥供应链主导企业的辐射带动作用,以点带链、以链带面提升供应链整体水平。积极发挥专精特新中小企业强链补链作用,推动大中小企业在设施设备、要素资源、信息数据等领域的多方协同,优化供应链、发展产业链、提升价值链。
——鼓励开放创新,保障安全有序。统筹国内国际两种资源,鼓励供应链要素开放共享,促进各种形态供应链创新应用,以新技术、新模式、新业态激发制造业企业供应链管理新动能。把握安全与发展的关系,督促严守合法合规底线,加强企业供应链信息安全保护。
二、加强企业供应链多维协同
供应链多维协同即供应链各节点以至全链条企业通过组织协调、流程互通、信息同步、资源共享、供需匹配等多维度协作,降低信息不对称风险,提升市场响应能力和客户价值,助力供应链提质降本增效。
(一)积极构建高效协作组织。企业应结合自身成长需求和市场竞争环境,明确供应链协同策略,组建专门的供应链管理部门或建立有关协作机制,统筹推动企业内部的跨部门、跨专业协作和链上企业间合作,疏通协作堵点,提升协作质量效益,积极打造共生共赢的供应链合作生态。
(二)着力推进业务流程高效协同。鼓励企业依托新一代信息技术,在研发设计、计划采购、生产制造、质量检验、物流运输、销售库存、售后服务等业务环节以及财务管理、人力资源等支撑环节,加强业务协同、数据共享和标准融合,实现供应链流程互联互通。供应链主导企业应强化全链条业务协同,促进商流、物流、资金流、信息流顺畅,推动实施链上企业质量一致性管控。鼓励中小企业融入供应链协同业务生态,发挥供应链关键支撑作用。
(三)全面促进要素资源共享共用。鼓励企业探索创新多元化的开发共享模式,整合、开放共享研发设计、生产设备、数据信息、检验试验、仓储运输等要素资源。与科研单位双向联合,共享共用智力资源、软硬件设施,加速创新协作和科技成果转化。与物流、贸易企业深度融合发展,共建共享仓储管理、物流配送等设施设备和数据资源,实现供应链上下游精准高效匹配,提高资源周转效率和整体流动性,降低库存及保管费用,消除流通断点堵点。与金融机构互通链上信息,协同推进供应链金融服务,提升金融服务实体经济和安全风险防范能力。
(四)协同创新提升制造水平。鼓励企业灵活运用新型生产组织方式,以创新供给引领新需求,以市场需求驱动研发设计,畅通市场传导机制,提高市场响应时效。把握产品服务化和服务产品化发展趋势,与生产性服务企业开展质量检测、安装调试、运维检修、售后保障等协作服务,推动产品后市场服务反哺制造。供应链主导企业应发挥引领作用,带动链上企业共同提升生产技术和管理水平。
三、实现企业供应链管理精益化
精益供应链即精准识别供应链网络中的各类冗余情况,实施从产品设计到客户使用全过程的流程重塑,上下游协作消除不必要的成本和浪费,缩短业务流程和周期,用尽可能少的资源最大限度、最高效率地满足客户需求。
(五)消除供应链各环节浪费。企业可灵活运用成本总量核算、价值流分析等方式,精准识别供应链全过程中的过量生产浪费、多余工序(物料搬运距离、生产动作冗余、重复劳动等)浪费、缺陷或错误浪费、库存浪费等内容,及时分析查找原因,采取必要的监测预警手段,实施提高周转速度、减少流程差异等改进方法来消除浪费,实现资源的最优配置。
(六)推动供应链全链条流程优化。企业要强化与关键供应商、主要用户的信息衔接,努力消除在需求预测、设计排产、运输路径和竞争策略等方面的信息不对称,提升供应链交付能力。运用可视化监控画像手段,针对不同物资品类开展差异化需求预测,精简基层单位预测品类和物料类别。完善循环取货、取送结合等物流流程,使原材料、半成品和产成品等物料持续处于周转状态,降低仓库存储形式比重。
(七)健全标准化供应链体系。鼓励企业积极完善供应链技术、设备等标准,与供货方、运输方、销售方共同提升设备兼容性和标准化水平。加强产品标准化建设,合理控制产品备件种类和供应商数量。鼓励企业与供应链上下游企业实现物料编码统一,共同制定或参与通用标准、关键技术标准以及行业应用标准等,推动供应链上下游标准有效衔接。
四、加快企业供应链数字化转型
供应链数字化即依托物联网、5G、区块链、大数据、工业互联网、人工智能等新一代信息技术,集成供应链各环节量化作业数据,实现供应链运行数据化、模型化、可视化,提高分析预测、决策支撑、风险管控能力,降低企业运营成本,提高生产效率。
(八)制定有效的供应链数字化策略。企业应增强供应链数字化思维,结合企业发展实际明确供应链数字化转型目标和实施路径。供应链数字化处于起步阶段的企业,可根据实际痛点及需求,在计划、生产、采购、物流等环节实施具有代表性和重要性的数字化项目。供应链数字化处于发展阶段的企业,要加强各业务环节数字化项目的协同整合,实施供应链数字化项目组合。供应链数字化处于成熟阶段的企业,要通过引入新技术和方法提升供应链数字化管理综合能力,建立上下游数字生态系统和合作关系。
(九)加强供应链管理系统建设。鼓励企业积极应用新一代信息技术赋能业务,加快供应链数字化系列标准应用实施,着力加强产品数据、检验检测、供应商、仓储物流等关键管理系统建设,不断完善售后服务、质量跟踪、回收物流、信息追溯等数字场景应用。加大供应链管理系统建设投入,鼓励上下游企业联合投资开发,共享共用系统资源。强化供应链数据安全和隐私保护能力建设,定期针对工业互联网平台、工业控制系统等开展网络安全检测评估。
(十)提高供应链数字化运用能力。企业应积极发挥供应链管理系统作用,逐步推动全流程业务上线上云,实现系统间多源实时信息数据交换和在线处理分析,打通供应链堵点卡点。提高管理系统运用效率,实现与业务流程的双向渗透、有机融合。强化供应链管理系统日常维护,确保业务流程在线顺畅运行。主动运用信息技术改造供应链管理流程,创新供应链组织模式,构建企业内部智能决策系统。鼓励企业探索建立数据产权体系,明确数据权属,规范数据交易。
五、健全企业绿色供应链体系
绿色供应链即在产品设计、原材料和零部件选取、生产制造、包装、仓储运输、销售使用、报废回收等供应链全过程中,融入环境保护和资源节约理念、技术,识别各环节绿色属性并进行有效管理,最小化全过程环境影响,最大化资源利用效率。
(十一)大力推动绿色供应链设计。企业应将低碳化、循环化理念融入供应链设计全过程。优先选择可再生、可降解等绿色材料,逐步减少非绿色材料种类和使用量。积极应用绿色设计技术,加快开发更多具有高可靠性、易包装运输、易拆卸回收及全生命周期资源能源消耗少、污染物排放小的绿色产品,逐步提高绿色产品供给。推动包装减量化、可回收,推广使用可循环运输包装。优化物流组织模式,加快标准托盘、周转箱(筐)等物流载具推广应用和循环共用,提升清洁能源车船应用比例。
(十二)积极开展绿色采购。企业应践行绿色采购理念,按照有关绿色产品认定和评价标准,制定完善绿色采购管理制度,逐步提高绿色采购比例。鼓励企业开展绿色供应商管理,评定一批绿色供应商名单。鼓励供应链主导企业定期开展绿色采购培训,引导供应商绿色化发展。
(十三)深入推进清洁生产。企业应优先选用绿色工艺、技术和设备,降低生产过程资源能源消耗和污染物排放强度。高耗能企业应建立能源管理中心,实现能源管理精细化。推行循环生产方式,促进固体废物综合利用、能量梯级利用、水资源循环利用,提升再生资源综合利用水平,实现生态链接、原料互供、资源共享。落实生产者责任延伸制度,通过自主回收、联合回收、委托回收等方式建立废旧物资逆向回收体系。鼓励有条件的企业围绕传统机电产品、高端装备、在役装备等领域,大力发展再制造产业,加强再制造产品推广应用。
(十四)开展产品碳足迹核算。供应链主导企业要积极探索开展产品碳足迹核算,牵头或参与制修订行业碳足迹核算规则标准。鼓励供应链上下游企业开放共享碳排放数据。鼓励大型企业联合行业协会等加大培养碳足迹核算人才力度,面向行业提供技术咨询服务,提升行业碳足迹核算能力。鼓励有条件的行业建立产品环境声明(EPD)平台,对外披露碳足迹等环境影响情况,推动上下游产业实现互认和采信。
六、构建企业全球供应链网络
全球供应链即在全球范围内实现产品设计、采购、生产、销售、服务等全流程协同的供应链组织形态,是制造业企业构建新发展格局、扩大比较优势、降低生产经营成本、提升核心竞争力的重要手段。
(十五)有序融入全球供应链网络。采取全球化发展策略的制造业企业,要客观评估经营扩展成本、供应链组织模式、承接地政治经济环境等条件,在供应商选择、生产地址评估、渠道销售对接、物流运输保障等方面充分规划设计。鼓励企业通过设立海外事业部、研发机构、分销中心等,逐步深化对外投资合作,提升供应链全球化管理运营水平。
(十六)合理布局国际物流基础设施。鼓励企业根据自身产品特性和全球化战略,统筹谋划海外仓建设,降低国际物流成本。有条件的企业可以采取自营、合资或合作等方式,深化物流设施资产运营机制,面向供应链上下游提供法律规则、仓储物流、市场信息、报关通关、信用担保等增值服务,引导国内供应链体系同步国际化。
(十七)提高全球供应链协调能力。具备条件的企业应建立专门的全球供应链战略部门,积极参与国际技术、经贸规则制定,依托自身经贸优势,提升在人员流动、资格互认、标准互通、认可认证、知识产权等方面协调保障能力,推动建立有利于完善供应链利益联结机制的全球经贸体系。
七、提升企业供应链韧性和安全水平
供应链韧性和安全相互关联且高度统一,韧性强调企业有效抵抗供应链冲击和供应链断裂后快速恢复能力,安全强调企业减少冲击发生概率并在风险冲击下稳定运行能力。
(十八)强化风险预警和应对准备。企业应建立风险管理机制,提升风险管理内控水平。建立多维度风险来源识别清单,系统识别各类生产环节风险和外部因素风险。加强产业链图谱应用,精准识别上游间接供应风险,预见下游反向传导市场风险。加强风险评估与监测预警,提高系统风险分析研判能力,重点在流程管控、物流保障、应急储备、技术和人员管理等方面增强供应链韧性。
(十九)完善供应商风险管理体系。企业要强化市场调研,寻求最优供应商和产品价格,搭建多元化供应商信息库,增强供应商类型、地区分布多样性。提升战略供应商稳定性,防范依赖单一供应商带来的不确定性。加强供应商全流程合规性审核,促使供应商遵守法律法规和行业规范。加强供应商产品和信息透明度管理,充分掌握其供应商来源、生产过程、质量控制等情况。建立供应商评价体系,定期评估供应商风险水平。
(二十)多元化物流运输网络。企业要优化采购布局,根据产品和原料特性合理控制主渠道采购半径,建立备选供应来源应率先确保跨区域高效配置资源能力。增强库存调配灵活性,统筹调度自有库存、供应商库存、协议库存、第三方库存、海外库存、在途库存等多种库存。增强物流网络多元性,在确保主通道畅通基础上,密切关注备选运输路径、运输方式、承运商,分散物流网络风险。
(二十一)构建主动有为的供应链风控文化。企业应健全员工职业素养培育机制,提升岗位适配灵活性,巩固企业组织创新、风险防范和市场竞争软实力。强化开放沟通,促进供应链各环节信息交流公开透明,及时发现和处置潜在风险。强化风险意识,压实员工风险责任,鼓励一线员工主动识别风险并视情采取化解措施。强化合作信任,促进供应链各环节风险应对联动,提升风险管理效能。强化持续改进,鼓励员工根据市场需求、风险环境提出合理化、创新型生产经营建议,从源头防范风险发生。
八、完善供应链管理服务支撑
(二十二)强化咨询服务支撑。鼓励各类供应链管理解决方案服务商围绕制造业企业供应链管理需求,分行业、分场景形成系统解决方案并进行推广应用,同时依照企业实际需求,提供专业化、定制化、个性化的实施方案。支持行业协会、平台企业、招投标服务机构等充分挖掘数据资源,构建制造业产业链供应链信息库、产品库、专家库,为制造业企业提供供应链管理咨询对接服务。
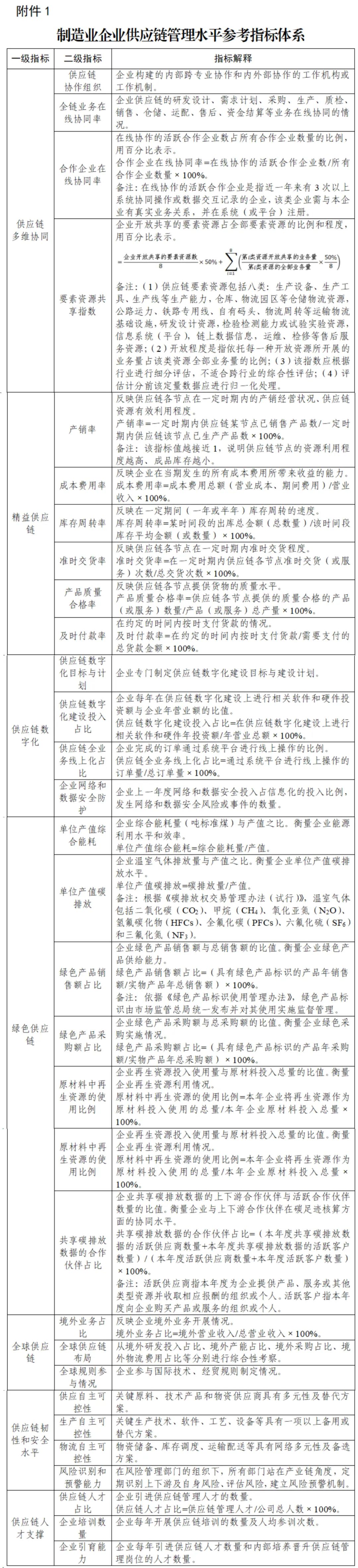
(二十三)强化标准服务支撑。推动现有已发布的供应链数字化管理、绿色供应链管理、供应链安全管理等领域系列标准导入企业供应链管理全过程,依据标准提升企业供应链管理水平。鼓励标准化组织、行业协会、社会团体、重点企业等围绕制造业企业供应链管理中新技术、新业态、新模式等建立标准和规范,加强标准宣贯、应用服务和实施效果评估,支撑企业建立标准化的供应链管理体系。鼓励行业协会、专业机构等参照制造业企业供应链管理水平参考指标体系(附后),开展制造业企业供应链管理水平评估。
(二十四)强化人才服务支撑。鼓励相关高校、科研机构、培训机构与企业在人才培养、技术研究等方面加强合作,围绕行业、企业实际需求,深化供应链管理理论研究、开展供应链管理能力提升培训。支持校企联合建设一批产业学院、育人示范基地、供应链管理实训基地等各类人才培养创新载体,实现产教融合、科教融汇,培养知识型、技能型、创新型的供应链管理人才。
九、强化供应链管理政策保障
(二十五)加强组织落实。各地工业和信息化、交通运输、商务主管部门要高度重视制造业企业供应链管理水平提升工作,强化政策宣贯解读,结合各地实际,增强工作力量配备,加强与有关部门工作协调和政策协同,构建“政产学研”一体化的工作协同推进机制。充分发挥现有财政资金、产业投资基金等作用,聚焦供应链管理先进技术、工艺、产品,加大对制造业企业供应链管理薄弱环节的支持力度。
(二十六)加强供需链接。鼓励各地工业和信息化、交通运输、商务主管部门依托先进制造业集群、高新技术产业开发区等产业聚集区,积极推动现代供应链体系深度嵌入制造业产业链,引导制造业企业与商贸流通、物流运输企业深度合作,开展多种形式的供应链上下游对接活动,建立健全供需对接服务平台,强化跨区域、跨领域供应链信息共享交流。
(二十七)加强标杆引领。深化全国供应链创新与应用工作,遴选一批供应链创新与应用制造业企业。持续开展智能制造试点示范行动,打造一批供应链管理领域优秀场景,遴选一批智能制造示范工厂和智慧供应链揭榜单位。发挥相关标准化技术组织作用,面向重点制造行业研究组织开展供应链数字化等级评价。积极培育绿色供应链管理企业,推动实施绿色伙伴式供应商管理。引导企业开展质量管理能力评价,加强产业链供应链质量联动。
附件:
1.制造业企业供应链管理水平参考指标体系
2.名词解释




《制造业企业供应链管理水平提升指南(试行)》政策解读
近日,为加快实施制造业供应链提升工程,推动现代供应链体系深度嵌入制造业产业链,工业和信息化部会同交通运输部、商务部印发了《制造业企业供应链管理水平提升指南(试行)》(以下简称《指南》)。为更好理解和实施《指南》,现解读如下:
一、《指南》出台的背景?
党中央、国务院高度重视产业链供应链工作。习近平总书记多次指出,要优化和稳定产业链、供应链,维护全球产业链供应链韧性和稳定是推动世界经济发展的重要保障,并强调产业链、供应链在关键时刻不能掉链子,这是大国经济必须具备的重要特征。党的二十大报告明确提出,要着力提升产业链供应链韧性和安全水平。国务院要求积极推进供应链创新与应用,促进制造协同化、服务化、智能化,推动健全制造业供应链服务体系。
近年来,工业和信息化部会同有关部门聚焦供应链标准化、数字化、绿色化等领域,强化供应链标准体系建设,积极推动提升制造业企业供应链管理水平,取得积极成效。同时也要看到,目前国内大多数制造业企业供应链管理仍处于起步阶段,尚缺乏系统性政策引导,仍需提高现代供应链创新发展理念认识,完善标准制度体系建设等,以适应高质量发展需要。
当前,新一轮科技革命和产业变革方兴未艾,数字经济和实体经济、现代服务业和先进制造业加快深度融合,制造业高质量发展处于关键阶段。企业是推动制造业高质量发展的主体,高效安全的供应链是企业高质量发展的重要保障。针对制造业企业供应链管理短板弱项,通过制定《指南》并指导各地工业和信息化、交通运输、商务部门和有关管理服务机构组织实施,有利于凝聚各方力量,助力制造业企业提升供应链管理水平,进而对优化企业生产经营、提质增效和增强产业韧性水平发挥积极作用。
二、《指南》的适用范围及对象是什么?
《指南》的适用范围及对象包括三个方面:一是制造业企业,旨在引导制造业企业明确提升供应链管理水平的总体要求和重点方向,企业可结合自身实际情况,因“企”制宜,从战略高度出发,制定企业供应链发展战略和供应链全局优化提升实施方案;二是行业协会、招投标服务机构、供应链解决方案服务商、平台企业等,旨在引导各类社会机构在助力制造业企业供应链管理水平提升中发挥积极作用;三是地方各级主管部门,旨在完善对制造业企业供应链管理水平提升的政策保障和支撑环境,强化组织实施。
三、《指南》引导制造业企业提升供应链管理水平的主要方向是什么?
《指南》以推进制造业高端化、智能化、绿色化发展为导向,从6个方向引导制造业企业提升供应链管理水平。
一是加强企业供应链多维协同。明确供应链多维协同的主要内涵,提出积极构建高效协作组织、着力推进业务流程高效协同、全面促进要素资源共享共用、协同创新提升制造水平等4条具体措施。
二是实现企业供应链管理精益化。明确精益供应链的主要内容,提出消除供应链各环节浪费、推动供应链全链条流程优化、健全标准化供应链体系等3条具体措施。
三是加快企业供应链数字化转型。明确供应链数字化的主要内涵,提出制定有效的供应链数字化策略、加强供应链管理系统建设、提高供应链数字化运用能力等3条具体措施。
四是健全企业绿色供应链体系。明确绿色供应链的主要内涵,提出大力推动绿色供应链设计、积极开展绿色采购、深入推进清洁生产、开展产品碳足迹核算等4条具体措施。
五是构建企业全球供应链网络。明确全球供应链的主要内涵,提出有序融入全球供应链网络、共建共享国际物流基础设施、提高全球供应链协调能力等3条具体措施。
六是提升企业供应链韧性和安全水平。明确供应链韧性和安全的主要内涵,提出强化风险预警和应对准备、完善供应商风险管理体系、多元化物流运输网络、构建主动有为的供应链风控文化等4条具体措施。同时,《指南》还制定了制造业企业供应链管理水平参考指标体系,供企业实践中参考。
四、《指南》如何服务和保障制造业企业提升供应链管理水平?
《指南》引导社会机构从3个方面加强供应链管理服务支撑:一是强化咨询服务支撑,鼓励构建制造业产业链供应链信息库、产品库、专家库;二是强化标准服务支撑,鼓励加强标准宣贯、应用服务和实施效果评估;三是强化人才服务支撑,鼓励实现产教融合、科教融汇,培养知识型、技能型、创新型的供应链管理人才。
同时,提出从政府层面牵头建立3条保障措施:一是加强组织实施,构建“政产学研”一体化的工作协同推进机制;二是加强供需链接,强化跨区域、跨领域供应链信息共享交流;三是加强标杆引领,构建不同领域的供应链管理典型案例遴选体系。
原标题:《工信部等三部门联合印发《制造业企业供应链管理水平提升指南(试行)》(附解读)》
本文为澎湃号作者或机构在澎湃新闻上传并发布,仅代表该作者或机构观点,不代表澎湃新闻的观点或立场,澎湃新闻仅提供信息发布平台。申请澎湃号请用电脑访问http://renzheng.thepaper.cn。





- 报料热线: 021-962866
- 报料邮箱: news@thepaper.cn
互联网新闻信息服务许可证:31120170006
增值电信业务经营许可证:沪B2-2017116
© 2014-2026 上海东方报业有限公司




