- +1
首次!复旦大学:发现食管鳞癌独立预后生物标志物或治疗靶点
本文为转化医学网原创,转载请注明出处
作者:Jerry
导读:核受体Nur77在多种癌症中扮演着矛盾的角色。然而,Nur77是否抑制食管鳞状细胞癌(ESCC)的生长并影响机体对ESCC的免疫反应尚未确定。
5月24日,复旦大学研究团队在期刊《Cell Death Discovery》上发表了研究论文,题为“Nur77-IRF1 axis inhibits esophageal squamous cell carcinoma growth and improves anti-PD-1 treatment efficacy”。本研究表明Nur77通过直接作用于ESCC细胞,并通过下调IRF1和PD-L1的表达来增强抗肿瘤免疫,从而发挥重要的抗癌作用。本研究提出了Nur77和/或IRF1可以作为ESCC独立的预后生物标志物或治疗靶点的可能性。
https://www.nature.com/articles/s41420-024-02019-x#Sec11研究背景
01
食管癌是一种非常具有侵袭性的恶性肿瘤,在癌症发病率中排名第八,在癌症相关死亡中排名第六。根据其病理特征,食管鳞状细胞癌(ESCC)和食管腺癌(EAC)是食管癌的两种主要组织学亚型。最常见的ESCC占全球食管癌病例的90%以上,在东亚和中东国家更为常见,尤其是在中国,其发病率和死亡率最高。由于早期ESCC症状不明显,因此几乎70%的患者在中晚期或晚期被诊断出来,他们的5年生存率在5%至20%之间。相比之下,早期ESCC的生存率通常较好。对于局部晚期ESCC患者的常规治疗方法是术前或术后化放疗(CRT),但临床效果仍不令人满意,只有少数患者从这种治疗中受益。此外,针对VEGF、HER-2或EGFR的药物未能显著降低ESCC的发病率,部分原因是肿瘤内异质性或特定的生物标志物不存在。传统药物对食管鳞癌治疗效果的改善并不理想,这促使人们寻找新的食管鳞癌治疗方法,尤其是免疫靶向药物。
近年来,免疫检查点抑制剂的免疫疗法显著改善了ESCC患者的临床疗效。根据以往的研究,与化疗相比,PD-1抑制剂单药疗法作为晚期ESCC的二线治疗显示出更佳的抗肿瘤疗效,且安全性可控。然而,仅有少量ESCC患者从单药免疫疗法中获益。对于晚期ESCC患者,目前推荐将ICIs与化疗联合作为一线治疗,而不是单独使用化疗。ICIs与放疗的联合已成为一种新型策略,在局部晚期ESCC患者中显示出协同作用和提高疗效的潜力。尽管开发了包括免疫疗法、放疗、化疗和手术在内的多学科治疗,ESCC患者的预后仍然不佳。为了识别可能对这些药物有反应的患者,以及确定将克服耐药性并提高ESCC患者生存率的联合疗法,应尽快确定创新的生物标志物。
研究亮点
02
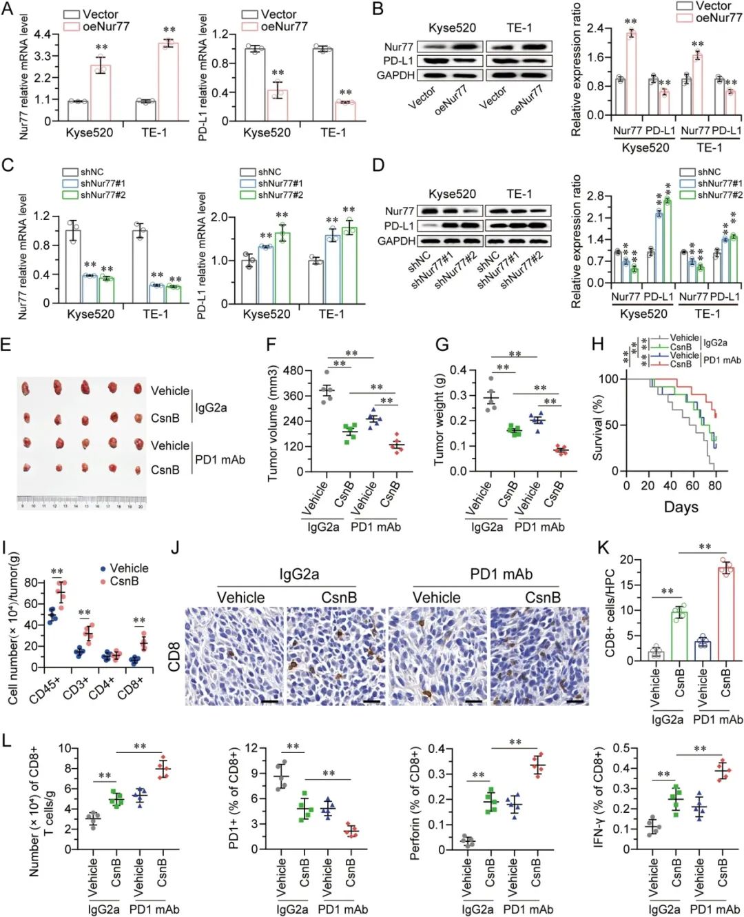
由于PD-L1的表达受转录因子IRF1的调控,研究人员接下来检查是否靶向Nur77可以增强PD-1抑制的抗癌效果。在Nur77过表达和沉默细胞中,PD-L1的表达在mRNA和蛋白质水平上均与Nur77表达呈负相关。本研究结果证实,仅使用CsnB疗法即可在AKR模型小鼠中抑制肿瘤生长和体重。正如预期的那样,单独使用抗PD-1疗法对肿瘤体积、肿瘤重量或小鼠存活率几乎没有影响。更重要的是,将Nur77靶向治疗与抗PD-1疗法联合使用,使这两种疗法的治疗效果比单独使用任何一种疗法都更有效。为确定CsnB依赖的抗肿瘤活性是否与免疫学景观的变化有关,研究人员通过流式细胞术对肿瘤中的免疫细胞进行了分析。研究人员随后收集了AKR肿瘤组织进行进一步研究。根据免疫组织化学染色和流式细胞术分析,组合治疗组中CD8+T细胞的浸润程度可能更高,这也是其疗效更好的原因。研究结果表明,靶向Nur77可能是提高抗PD-1疗法在ESCC患者中疗效的一种有前景的治疗策略。
靶向Nur77可增强抗PD-1疗法的效果研究结论
03
总之,本研究结果表明,Nur77通过直接作用于ESCC细胞,发挥重要的抗癌作用,并通过下调IRF1和PD-L1的表达,增强抗肿瘤免疫功能。这是首次研究Nur77和IRF1在ESCC中的功能和过程。这项研究提出了一种可能性,即Nur77和/或IRF1可以作为ESCC的独立预后生物标志物或治疗靶点。
参考资料:
https://www.nature.com/articles/s41420-024-02019-x#Sec11
注:本文旨在介绍医学研究进展,不能作为治疗方案参考。如需获得健康指导,请至正规医院就诊。

本文为澎湃号作者或机构在澎湃新闻上传并发布,仅代表该作者或机构观点,不代表澎湃新闻的观点或立场,澎湃新闻仅提供信息发布平台。申请澎湃号请用电脑访问http://renzheng.thepaper.cn。





- 报料热线: 021-962866
- 报料邮箱: news@thepaper.cn
互联网新闻信息服务许可证:31120170006
增值电信业务经营许可证:沪B2-2017116
© 2014-2026 上海东方报业有限公司




