- +1
首份!敦煌法院全面推广启用表格化、要素式起诉状
2024-05-27 17:29
来源:澎湃新闻·澎湃号·政务
字号
5月27日,敦煌市法院诉讼服务中心网上立案平台收到一份特别的诉讼材料,该份材料中包含了当事人的身份证复印件、借条复印件,唯独缺少了诉状。工作人员随即拨通了当事人的电话,通知当事人来院补充材料。
经过了解得知,该当事人不清楚诉状的书写要求,怕书写错误,故未准备起诉状。工作人员连忙将当事人带领至诉讼服务中心设立的便民书写台。“你别着急,现在最高人民法院针对你这种纠纷,制发了要素式起诉状,拟写起诉状就跟填空一样简单。”
干警拿出打印整齐的要素式起诉状,按照纠纷类型指导当事人完成了民间借贷纠纷要素式起诉状的填写,短时间内就帮助当事人顺利完成全部立案流程。
2024年3月4日,最高人民法院、司法部、中华全国律师协会联合印发了《关于印发部分案件民事起诉状、答辩状示范文本(试行)的通知》,针对多种常见纠纷,制发要素式起诉状、答辩状的示范文本。当事人只需根据事实,简明扼要的填写相关信息,即可快速形成诉讼材料,为当事人提供便利的同时,案件争议焦点也一目了然。
这是《通知》发布后,敦煌法院依照规定适用,完成的首份要素式起诉状。
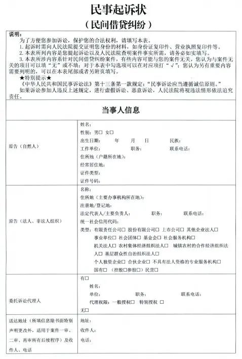
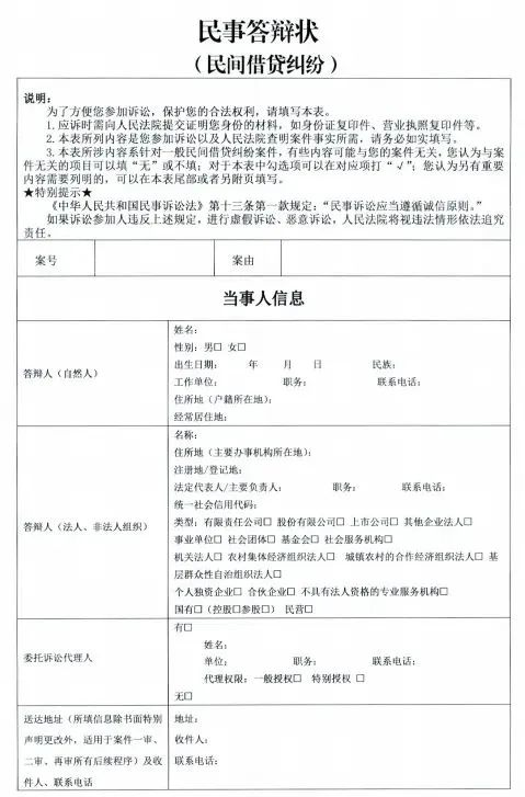
在立案窗口,常有当事人询问如何书写起诉状,也有当事人会因不清楚“诉讼请求”而困惑不已,以下是敦煌法院收集的11类表格式、要素式起诉状、答辩状的空白文书样式,全方位满足诉讼群众的需求。附:最新发布的表格化要素式民事起诉状、答辩状示范文本
1.民间借贷纠纷民事起诉状、答辩状

(点击下方二维码即可查看、下载)民间借贷纠纷起诉状、答辩状
2.离婚纠纷民事起诉状、答辩状

(点击下方二维码即可查看、下载)离婚纠纷起诉状、答辩状
3.买卖合同纠纷民事起诉状、答辩状


原标题:《首份!敦煌法院全面推广启用表格化、要素式起诉状》
特别声明
本文为澎湃号作者或机构在澎湃新闻上传并发布,仅代表该作者或机构观点,不代表澎湃新闻的观点或立场,澎湃新闻仅提供信息发布平台。申请澎湃号请用电脑访问http://renzheng.thepaper.cn。
+1
收藏
我要举报





查看更多
澎湃矩阵
新闻报料
- 报料热线: 021-962866
- 报料邮箱: news@thepaper.cn
互联网新闻信息服务许可证:31120170006
增值电信业务经营许可证:沪B2-2017116
© 2014-2026 上海东方报业有限公司
反馈




