- +1
佛山一区公办初中、小学招生地段公布 | 佛山早班车
点击收听
聚焦
禅城区2024年公办初中、小学招生地段公布
日前,禅城区2024年公办初中、小学招生地段公布。人户一致户籍生按照地段安排学位,人户不一致户籍生和政策生统筹安排学位;初中对口直升学生按照对口直升招生政策录取。>>详情:禅城发布禅城区公办初中招生地段如下:

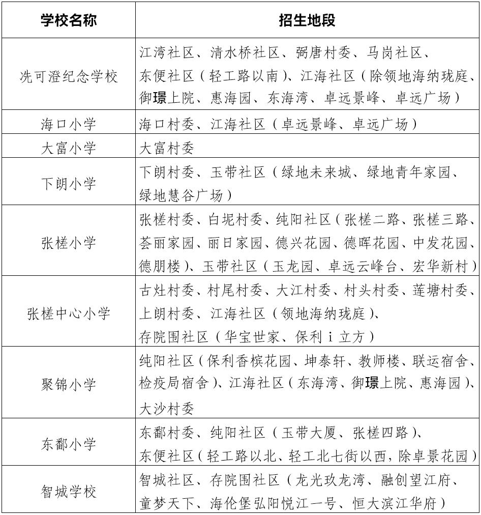
禅城区公办小学招生地段如下:



本地《隔空对话》栏目上线,从三个角度解读佛山科技创新领域
5月27日,佛山科技特别策划栏目《隔空对话》首期视频正式上线。栏目从企业家、科学家、金融家三个群体的角度以隔空对话的形式解读佛山科技创新领域的情况。>>详情:佛山科技新增!禅城这些路口右转必停
近期,禅城区祖庙街道新设了5个严管路口,货车在路口右转时,必须停车观察,确保安全后再通行。新增的5个路口包括:文华北路与佛平路交叉口四个方向;兆祥路与朝安路东进口;汾江中路与同济路交叉口四个方向;汾江中路与亲仁路交叉口四个方向以及汾江中路与人民路交叉口四个方向。>>详情:祖庙微新闻南海西樵2024“樵湖夜色晚8点”开锣,今年继续举办33场晚会演出
5月26日,南海西樵2024年“樵湖夜色晚8点”听音湖周末文艺汇演开锣,首场演出以粤剧粤曲为主题,吸引超千名观众。据悉,今年“樵湖夜色晚8点”将在听音湖畔继续送上33场免门票晚会演出。>>详情:南海西樵南海发布系列职工心理健康服务
5月25日,“爱传递 心光明”南海区社群及家庭心理健康系列爱心接力行动大会在南海区映月文化中心举行,活动共吸引了300多名南海职工参与。现场发布了以“关爱职工,从心出发”为题的行动方案,旨在为广大职工群众提供心理健康关爱服务。>>详情:南海职工家顺德登顶珠峰第一人陈志宏凯旋
5月27日,于5月21日成功登顶珠穆朗玛峰的“顺德第一人”陈志宏回到了佛山。据悉,此次登顶,陈志宏将香云纱、广绣等传统文化元素背负在身,并在珠峰喊出了“嚟顺德,一定得!”的响亮口号。(来源:佛山+)
国内
2024年1-4月份全国规模以上工业企业利润增长4.3%
1—4月份,全国规模以上工业企业实现利润总额20946.9亿元,同比增长4.3%。(来源:国家统计局网站)
国家统计局网站截图神十八航天员乘组将实施第一次出舱活动
据中国载人航天工程办公室5月27日消息,神舟十八号航天员乘组将于近日择机实施第一次出舱活动。>>详情:新华社广州地铁明确:同站进出,10分钟内免费
据广州地铁最新消息,广州地铁对于乘客“过街、如厕、走错”等进闸未乘车的情况,10分钟内可免费同站出闸。乘客可与工作人员确认后开放边门通道通行,如乘客已经刷卡的,可人工办理退款。>>详情:中国广州发布广角
广东省博物馆的“白切鸡”可以带回家了!还送省碟
日前,广东省博物馆又推出广宁玉雕鸡系列文创新品,包括缩小版的树脂白切鸡型香薰蜡烛、盲盒挂件、冰箱贴等。设计师还特意附赠了“广东省省碟”——不锈钢“Pang”。网友:更适合广东宝宝体质的文创出现了!(来源:中国广州发布)
“打工人嘴替”王妈塌房?最新回应
近日,网红“王妈”引发争议。短剧中“王妈”作为一个受气包保姆,被认为是打工人的嘴替,引发追捧。可最近,“王妈”公司被曝在招聘软件上开出待遇是大小周等情况。5月26日,“王妈”所属公司在微博回应,称即日起,公司实行双休制度。同时,该公司否认了“0人参保”的传闻,称已发出律师函。>>详情:南方都市报问答发布君
·
原标题:《佛山一区公办初中、小学招生地段公布 | 佛山早班车》
本文为澎湃号作者或机构在澎湃新闻上传并发布,仅代表该作者或机构观点,不代表澎湃新闻的观点或立场,澎湃新闻仅提供信息发布平台。申请澎湃号请用电脑访问http://renzheng.thepaper.cn。





- 报料热线: 021-962866
- 报料邮箱: news@thepaper.cn
互联网新闻信息服务许可证:31120170006
增值电信业务经营许可证:沪B2-2017116
© 2014-2026 上海东方报业有限公司




