- +1
重磅发布:《企业可持续披露准则——基本准则(征求意见稿)》正式出台,中国可持续披露工作路线图一并清晰
2024年5月27日,中国财政部正式发布中国《企业可持续披露准则——基本准则(征求意见稿)》(以下简称 “基本准则(征求意见稿)”)和《企业可持续披露准则——基本准则(征求意见稿)》起草说明(以下简称“起草说明”)。随着两份文件的出台,中国可持续披露工作路线图被清晰明确地勾勒,企业推进可持续性信息披露工作的战略部署、路线蓝图、行动方案等工作更加“有制可依 有规可守 有序可循”。与此同时,基本准则(征求意见稿)也是贯彻绿色发展理念、推动高质量发展,展现中国参与可持续披露准则国际治理负责任大国姿态的核心工作成果之一,是推进我国高质量可持续披露准则体系建设工作的精彩开篇。
此次发布的基本准则(征求意见稿)秉承“积极借鉴、以我为主、兼收并蓄、彰显特色”的总体思路,以国际准则为基础,制定体现国际准则有益经验、并符合中国国情且能彰显中国特色的国家层面的可持续披露准则。
在同步发布的起草说明中,从背景情况、起草过程和总体思路、主要内容等重要维度展开说明和介绍,主要覆盖以下核心内容:
2021年以来,财政部便会同外交部、国家发展改革委、工业和信息化部、生态环境部、商务部、中国人民银行、国务院国资委、金融监管总局、中国证监会成立跨部门工作小组展开可持续性信息披露准则研究和制定工作。
财政部牵头深度参与国际准则制定,尤其是在国际可持续准则理事会(ISSB)制定其首批两份ISSB准则的全过程中,深度参与并及时给与中国反馈,促成IFRS基金会北京办公室成功设立并投入运营。
2023年下半年,财政部会同相关部门组织专家对国际准则的中国适用性展开为期三个月的评估,并在2024年继续广泛听取理论界、实务界和ISSB专家意见,修订完善并最终定稿此次发布的《基本准则》征求意见稿。
明确可持续披露准则体系制定工作的总体目标是:到2027年,我国企业可持续披露基本准则、气候相关披露准则相继出台。到2030年,国家统一的可持续披露准则体系基本建成。准则的实施会采取循序渐进的策略,先从上市公司执行再拓展到非上市公司,从大型企业拓展到中小企业,从自愿披露拓展到强制披露。在整个准则体系建设周期中,可由相关部门根据实际需求先行制定针对特定行业或领域的披露指引、监管制度等。
此外,根据我国关于可持续信息披露目标与内容的考虑,基本准则(征求意见稿)所采用的重要性原则:既考虑了可持续风险和机遇是否对企业造成重要的当期或预期财务影响又兼顾了企业活动是否对经济、社会和环境产生重要的影响。
在可持续信息披露内容方面,对于重要的可持续风险和机遇的信息,引入国际较为通用的治理、战略、风险和机遇管理、指标和目标“四要素”框架(图2),有利于与国际准则衔接。对于具有重要影响的信息,未套用“四要素”框架,而是要求结合基本准则的总体要求,按照具体准则和应用指南的规定进行披露,以减少企业披露负担。
中国企业可持续披露准则体系简介
本次发布的基本准则(征求意见稿)首先明确了中国企业可持续披露准则的准则体系,即:企业可持续披露准则包括基本准则、具体准则和应用指南(图1),并就可持续信息披露的一般要求通过六大章节、33条条款进行规定(表1,具体内容分析见下文)。

表1 《企业可持续披露准则 —— 基本准则(征求意见稿)》主要内容概览
相较于今年4月份正式发布的A股可持续信息披露指引、香港交易所(HKEx)气候相关信息披露守则,此次发布的准则在总则章节第八条进一步强调了信息系统和内部控制相关的重要性,要求企业应当建立与可持续相关披露相关的数据收集、验证、分析、利用和报告系统,建立健全可持续相关信息披露的内部控制,以确保信息质量。

图1 中国企业可持续披露准则的准则体系(示意图)
《基本准则(征求意见稿)》的核心内容介绍
一般要求准则作为可持续信息披露工作的原则性要求,规定了中国企业可持续信息披露工作的披露框架,即:企业根据本准则披露的可持续相关信息应当包括治理,战略,风险和机遇管理,指标和目标四大核心内容(图2)。

图2可持续信息披露的“四要素”框架(示意图)
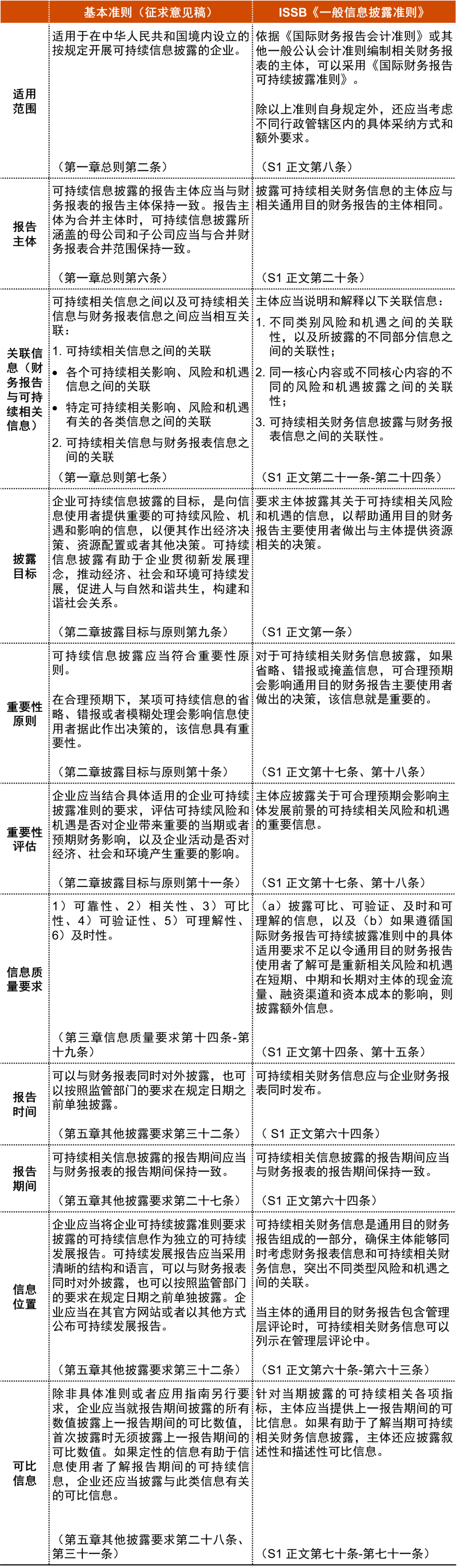
从包括披露目标与原则、信息质量要求、适用范围、报告主体、报告时间和报告频率、报告期间等不同维度下(表2)的具体要求来看,一般要求准则和ISSB所制定的S1准则有较高的一致性,其中主要差异集中在重要性评估的差异上,在本次发布的《基本准则(征求意见稿)》中明确指出:
企业应当结合具体适用的企业可持续披露准则的要求,评估可持续风险和机遇是否对企业带来重要的当期或者预期财务影响,以及企业活动是否对经济、社会和环境产生重要的影响。
可持续风险和机遇信息。对于当期财务影响,重要性评估标准应当与财务报表重要性评估标准保持一致。对于预期财务影响,应当以短期、中期和长期财务影响的潜在规模以及可持续风险和机遇发生的可能性为评估标准。
可持续影响信息。对于实际的消极影响,应当以消极影响的严重程度为评估标准;对于可预见的潜在的消极影响,应当以消极影响的严重程度和发生的可能性为评估标准。对于消极影响严重程度的评估,应当以消极影响的规模、范围、不可补救性为评估标准。对于实际的积极影响,应当以积极影响的规模和范围为评估标准;对于可预见的潜在的积极影响,应当以积极影响的规模、范围以及发生的可能性为评估标准。

表2《企业可持续披露准则 —— 基本准则(征求意见稿)》与ISSB《一般信息披露准则》(以下简称“S1”)的核心原则的内容对照
小结
随着财政部正式发布《企业可持续披露准则——基本准则(征求意见稿)》,中国可持续披露工作路线图也一并清晰。不难预见的是,伴随着我国企业可持续披露基本准则、气候相关披露准则出台的步伐,相应的配套特定行业或领域披露指引也会逐步推出,相继构成我国可持续披露准则体系的重要组成部分,一并为不同行业内的适用企业提供有效指导。
回顾2024年第二季度,A股、H股可持续性信息披露指引在四月份陆续正式发布,中国财政部也牵头各部委并于5月底正式发布《企业可持续披露准则——基本准则(征求意见稿)》。中国可持续披露工作正式进入加速期,随着整体工作在2030年构成一幅完整图景,整个路程推进中将对包括执行企业、监管机构、准则制定机构、专业服务机构等在内的各大利益相关方提出更高的期待和要求。





- 报料热线: 021-962866
- 报料邮箱: news@thepaper.cn
互联网新闻信息服务许可证:31120170006
增值电信业务经营许可证:沪B2-2017116
© 2014-2026 上海东方报业有限公司




