- +1
最新通知!招2394人
·
今日!
南昌市教育局发布通知!
2024年城区普通高中学校
特长班(生)招生项目及计划出炉
↓↓
招生计划总数为2394人,
其中第一批次1118人,
第二批次1276人。
2024年对志愿设置进行优化,
特长生志愿纳入统招志愿;
在第一、二批次统招志愿中,
考生各批次最多可填报2个特长志愿。
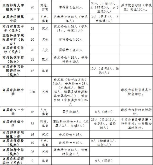
南昌市教育局官网截图2024年南昌市城区普通高中学校
特长班(生)招生项目及计划表



(点击可查看大图)长按识别二维码查看
2024年南昌市城区普通高中
招收体育类特长生
(体教融合培养生)
专业测试标准
↓↓↓
长按识别二维码查看
2024年南昌市城区普通高中
招收艺术类特长生专业测试标准
↓↓↓
《通知》具体提到了哪些内容?
一起来看看↓↓
一是优化招生设置。为进一步深化高中阶段学校考试招生制度改革,2024年对志愿设置进行优化,特长生志愿纳入统招志愿;在第一、二批次统招志愿中,考生各批次最多可填报2个特长志愿。为推进体教融合工作深度开展,体教融合培养生实行招生计划单列,其招生及相关工作参照市体育局、市教育局《关于印发
<关于进一步推动全市体教融合发展的通知>的通知》(洪体发〔2023〕17号)等文件执行。关于进一步推动全市体教融合发展的通知>二是严格标准要求。特长班(生)录取实行最低文化分数线控制。体教融合培养生(体育类特长生)录取分数不低于报考学校统招录取分数线的65%且学考体育考试成绩不得低于54分;其余类型特长生录取分数不低于报考学校统招录取分数线的75%。各招生学校在市定最低控制线的基础上,根据自身实际情况设定本校特长生文化录取分数线。体教融合培养类(体育)、艺术类(含音乐、舞蹈、美术、书法、传媒)专业测试执行市级标准,各招生学校可根据自身需求在完成市级考核标准的基础上进行专业加试。
三是统一录取标准。2024年,对各类型特长招生在录取环节实行统一标准,录取方式采取以下两种模式:第一种模式为初三学业水平考试成绩达到报考学校特长生文化录取控制分数线后,按照专业测试成绩排序的方式从高到低择优录取;第二种模式为专业测试合格,在学校特长生文化录取控制线上,按照初三学业水平考试成绩从高到低择优录取。体教融合培养生(体育类特长生)按第一种模式录取;艺术(含音乐、舞蹈、美术、书法、传媒)特长生中培养方向为“艺术展演类”的,按第一种模式录取,培养方向为“高考升学类”的,按第二种模式录取;其他类型(含人文、科技、其他)特长生原则上按第二种模式录取。
四是规范工作流程。各招生学校要成立以学校党政主要负责人为组长、分管副校长为副组长的特长班(生)招生工作小组,统筹负责特长生招生的组织、协调及实施等工作。各招生学校要按照要求制定本校2024年特长班(生)招生方案,明确报考时间及要求、录取分数要求及录取办法、专业测试安排及成绩公布、报考咨询方式等内容,经市教育局审核备案后,于特长班(生)招生考试前通过官方网站、微信公众号等形式向社会公布。各招生学校要认真落实《南昌市城区普通高中特长班(生)招生认定和管理办法(试行)》(洪教普高字〔2023〕1号)有关要求,严格按照市教育局下达的特长班(生)招生项目、招生计划组织招生,公开、公平、公正地做好考生的资格审查与专业测试等工作。特长生专业测试结束后,各招生学校应及时将专业测试结果及入闱考生名单向社会公布。特长班(生)招生过程中,各招生学校应务必保持电话畅通,及时回应家长关切,接受社会监督。对考生提出的异议,市教育局相关部门将认真查实,保障学生合法权益。
五是严肃招生纪律。各招生学校未经市教育局审核不得提前进行特长班(生)招生宣传,严禁违规跨区域、超计划招收特长生,严禁以招收特长生名义“掐尖”招生、提前招生。特长生严格执行普通高中收费标准,严禁以特长班(生)名义收取任何费用。严禁采取服务外包等形式委托培养。严禁第三方机构参与和收取费用。市纪委市监委驻市教育局纪检监察组全程监督特长班(生)招生及收费工作,对违规行为严肃问责。对通过弄虚作假等手段获取报考或录取资格的学生,取消其当年特长生录取资格,并按照考试违规违纪相关规定作出严肃处理。
原标题:《最新通知!招2394人》
本文为澎湃号作者或机构在澎湃新闻上传并发布,仅代表该作者或机构观点,不代表澎湃新闻的观点或立场,澎湃新闻仅提供信息发布平台。申请澎湃号请用电脑访问http://renzheng.thepaper.cn。





- 报料热线: 021-962866
- 报料邮箱: news@thepaper.cn
互联网新闻信息服务许可证:31120170006
增值电信业务经营许可证:沪B2-2017116
© 2014-2026 上海东方报业有限公司




